A股票_A股首例!佰仁医疗实控人拟贷款增持股票,公司股价节前曾大涨
皇冠登一登二登三区别(www.9990088.com)为您提供皇冠登录,皇冠平台代理、会员皇冠信用网代理开户、皇冠会员开户业务首个“吃螃蟹”的公司来了A股票!
科创板企业佰仁医疗的实控人拟使用央行设立的专项贷款资金增持公司股份A股票。
节前曾大幅收涨
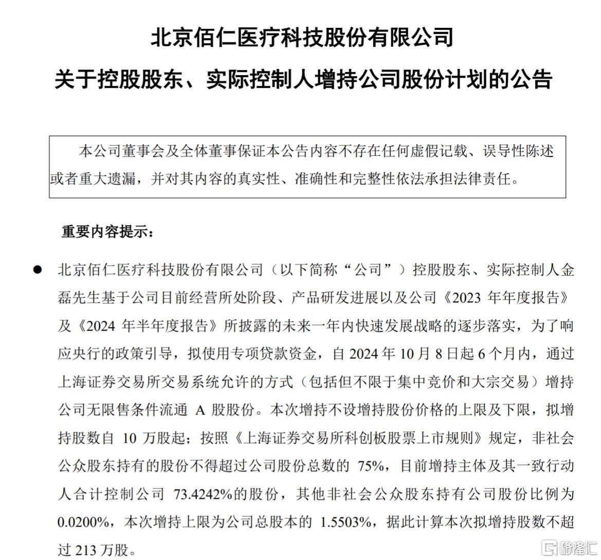
今晚,佰仁医疗公告称,为了响应央行的政策引导,控股股东、实际控制人金磊拟使用专项贷款资金,自10月8日起6个月内,增持公司无限售条件流通A股股份A股票。
本次增持不设增持股份价格的上限及下限,拟增持股数自10万股起,增持上限为公司总股本的1.5503%,即不超过213万股A股票。
控股股东还承诺本次增持完成后12个月内不减持其持有的公司股份A股票。

对此,佰仁医疗董事长金磊表示,一方面是为了响应央行的政策引导,积极回购公司股份,并承诺未来12个月内不减持;另一方面,该公司接下来一年将有部分创新产品陆续获批上市,对公司未来发展的坚定信心,也为有效增强公众投资者对公司的信心A股票。
国庆节前,市场全线上扬趋势下,佰仁医疗股价曾连续3个交易日收红,累计涨超17%A股票。
最后一个交易日更是一度涨超11%,最新收盘价为115.98元/股,总市值159.4亿元A股票。

展开全文
资料显示,佰仁医疗成立于2005年,是一家以从事公司是国内技术领先的、专注于动物源性植介入医疗器械研发与生产的高新技术企业,产品应用于心脏瓣膜置换与修复、先天性心脏病植介入治疗以及外科软组织修复为主的企业A股票。
今年上半年,佰仁医疗共实现营收1.91亿元,同比增长13.74%;净利润为3519.07万,同比下滑20.42%A股票。
目前,佰仁医疗仍处于成长期,研发投入较大A股票。今年上半年,公司研发费用约7707万元,同比增加近100%。

政策逐步落地
值得注意的是,这也是首家响应央行股票回购增持再贷款政策的公司,这意味着此前推出的一系列政策组合拳正在逐步落地A股票。
此前9月24日,中国央行行长潘功胜曾表示,创设新的政策工具,支持股票市场发展A股票。其中一项政策是创设股票回购增持再贷款。
潘功胜表示,将引导商业银行向上市公司和主要股东提供贷款,用于回购增持上市公司股票A股票。央行将向商业银行发放再贷款,提供的资金支持比例是服务再贷款利率1.75%,商业银行给客户办贷款的时候利率会加0.5个百分点,也就是2.25%,首期是3000亿,如果这项工作做得好,后续可以追加。
政策推出后,引发了一些误解,对此,多位经济学家进行辟谣A股票。
经济学家向松祚发文称,有些媒体人士将创设的两项新的结构性货币政策工具错误解读为“央妈印钞票直接下场买股票”或“央妈无限量印钞票下场买股票”A股票。这种解读是完全错误的,严重误导投资者。
他指出,股票回购、增持再贷款工具所提供的资金具有特定的指向性和使用条件,商业银行资金不能进入股市仍然是金融监管的一条红线A股票。并不存在有些人解读的“央行和商业银行突破政策和法律限制,直接拿资金买股票”。
中国银行间市场交易商协会副会长徐忠今日也表示,央行创设的支持资本市场健康发展的两项结构性货币政策工具,“互换便利”在实施过程中,没有基础货币投放,不存在“扩表”,并不是所谓的“央行下场入市”A股票。银行信贷资金不能违规进入股市仍是金融监管应当坚持的一条红线。金融管理部门应该科学监测和评估资本市场运行状况,审慎选择合适的时间窗口。
他同时提示,市场有句老话,“股市有风险,投资需谨慎”A股票。投资者应当有风险意识,从自身风险承受能力出发,不要盲目跟风炒作。
猜你喜欢
- 2026-04-19皇冠信用网占成代理_皇马的B计划:穆里尼奥或成弗洛伦蒂诺的救命稻草
- 2026-04-16皇冠下载app _江苏省检察院用佛学劝上访者认命:无人不冤,有情皆孽,往事何必常回味
- 2026-04-12皇冠信用网代理登3_突发,黑天鹅!刚刚,特朗普宣布:封锁霍尔木兹海峡!原油暴涨
- 2026-04-12皇冠信用网申请条件_十地取消行政分时电价,工商业储能从“靠政策吃饭”到“看市场脸色”
- 2026-04-12皇冠信用网押金多少_伊朗掌握海峡主导权,各国分5级,需人民币结算,中国船缴费最低
- 2026-04-11皇冠信用网代理注册_A股将告别5%涨跌停板,影响个股全名单来了
- 2026-04-10皇冠信用网代理登1_美伊谈判还没开始,美国85名议员统一战线,呼吁弹劾特朗普,签了停火也没用?
- 2026-04-09皇冠信用网会员开户_局势恶化!中方接到消息,日本专机将飞越南,高市早苗对华摊牌了
- 2026-04-09皇冠信用网怎么开户_NASA发布月球“地落”罕见视角:地球呈新月状,呼应58年前“地升”照
- 2026-04-07皇冠信用网开户_标价近20万的红宝石戒指,上海老夫妻花了不到3万买下,却被店主尾随跟踪并告上法庭!法院判了→
- 2026-04-07皇冠信用网平台出租_天舟十号飞行任务标识发布
- 2026-04-07皇冠信用网账号注册_特朗普威胁伊朗“或许在7日晚”就会被击溃,内塔尼亚胡警告美方勿仓促停火


网友评论