皇冠信用怎么弄_刚宣布!又一A股,突被ST!明日停牌
正版皇冠信用网出租(输入9990088.com)为您提供皇冠登录,皇冠盘代理、会员皇冠信用网代理开户、皇冠会员开户业务【导读】浩丰科技收到行政处罚事先告知书皇冠信用怎么弄,股票简称将变为“ST浩丰”
中国基金报记者 忆山
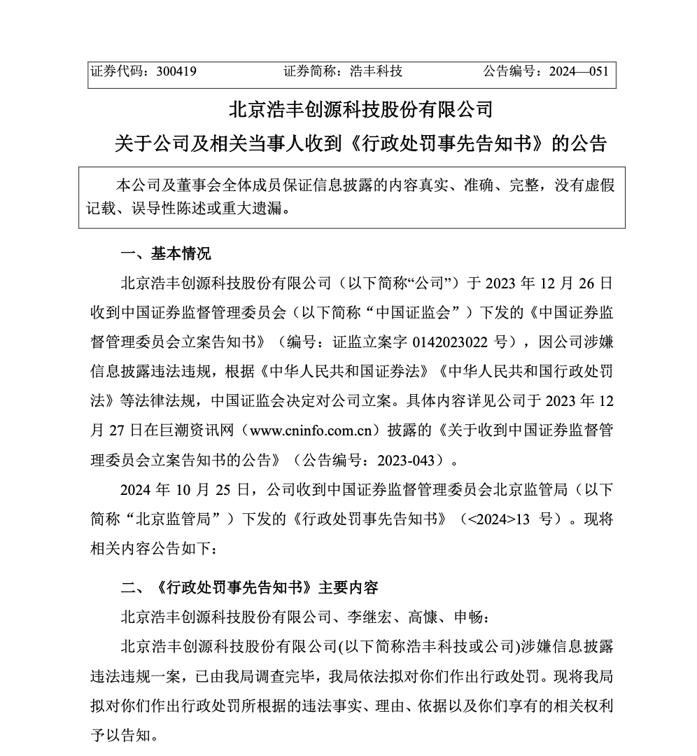
10月27日,浩丰科技发布公告称,公司已收到《行政处罚事先告知书》,因2020年财报存在虚假记载,公司和多名时任高管被罚,拟罚款金额合计达680万元皇冠信用怎么弄。同时, 股票简称将变更为“ST浩丰”,并停牌一天。
公司和相关责任人拟合计被罚680万元
去年12月,浩丰科技因涉嫌信息披露违法违规,被中国证监会立案皇冠信用怎么弄。10月25日,公司收到北京证监局下发的《行政处罚事先告知书》。

经查明,2020年,浩丰科技与富通时代科技有限公司、上海埃威航空电子有限公司、北京华航无线电测量研究所、中电科信息产业有限公司、中航空管系统装备有限公司等5家单位开展信息系统集成业务皇冠信用怎么弄。 上述业务实质为资金融通业务,浩丰科技在上述业务中实际只履行垫资义务,并收取固定利息。浩丰科技未正确核算上述业务,涉嫌虚增2020年度营业收入7312.85万元,占公司当年营业收入的11.43%,导致公司2020年年度报告存在虚假记载。
根据当事人违法行为的事实、性质、情节与社会危害程度皇冠信用怎么弄,依据《中华人民共和国证券法》第一百九十七条第二款的规定,北京证监局拟决定:
一、对浩丰科技给予警告皇冠信用怎么弄,并处以300万元的罚款;
二、对公司时任董事、总经理李继宏给予警告皇冠信用怎么弄,并处以150万元的罚款;
三、对公司时任董事长高慷给予警告皇冠信用怎么弄,并处以150万元的罚款;
四、对公司时任董事、副总经理兼财务总监申畅给予警告,并处以80万元的罚款皇冠信用怎么弄。
以上拟罚款金额合计达680万元皇冠信用怎么弄。
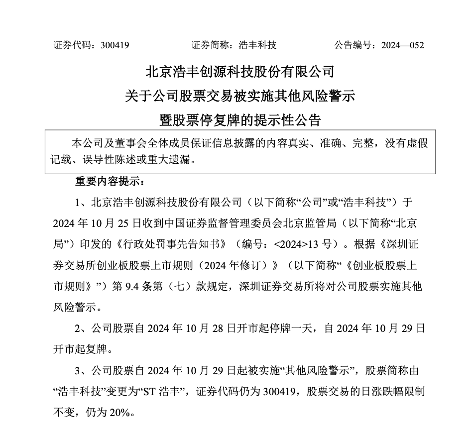
股票简称变更为“ST浩丰”皇冠信用怎么弄,停牌一天
展开全文
同日公告显示,由于公司收到前述《行政处罚事先告知书》,根据《深圳证券交易所创业板股票上市规则(2024年修订)》相关规定, 深交所将对公司股票实施其他风险警示皇冠信用怎么弄。
该公司股票自10月28日开市起停牌一天,自10月29日开市起复牌皇冠信用怎么弄。同时,公司股票自10月29日起被实施“其他风险警示”, 股票简称由“浩丰科技”变更为“ST浩丰”。

浩丰科技表示,公司将进一步规范运作,加强内部控制,防范运营风险,确保合规皇冠信用怎么弄。
资料显示,浩丰科技主营业务是向大型客户提供从基础设施到业务应用的综合解决方案,业务主要聚焦在数字金融、大型企业数字化转型、数智安全、酒店传媒等业务领域皇冠信用怎么弄。
今年前三季度, 浩丰科技实现营收2.73亿元,同比下降34.49%;归母净利润为591万元,同比下降56.64%皇冠信用怎么弄。截至9月末,公司股东总户数为4.27万户。
10月25日收盘,浩丰科技每股报7.17元,下跌2.18%,最新市值为26亿元皇冠信用怎么弄。

编辑:小茉
审核:许闻
猜你喜欢
- 2026-04-17新2手机网站 _涉“幽灵外卖”,7家头部平台被罚没35.97亿元
- 2026-04-17皇冠代理分红 _欧冠争议再升级!巴塞罗那怒火中烧,拉什福德领衔众将炮轰裁判,向欧足联再递“爆炸性”投诉!
- 2026-03-21皇冠信用盘开户 _中东土豪5分钟打赏100万!在中东做团播华人:当地对直播间跳舞趋于保守,主播到点下班是铁律
- 2026-03-19皇冠信用平台出租出售 _伊朗的“持久战”:只要扛过半年,美国在中东将彻底沦为路人?
- 2026-03-19皇冠信用盘代理流程 _欧洲护航霍尔木兹换特朗普援乌?芬兰总统:是个好主意
- 2026-03-19皇冠信用盘结算日 _前方等位3200多桌,女子排队到崩溃!现场一幕却让人愤怒
- 2026-03-18皇冠信用盘如何开户 _最新!油价或重回“9元时代”
- 2026-03-16皇冠信用盘怎么申请 _长沙一对男女在火锅店门口实施不雅行为!被采取刑事强制措施
- 2026-03-16皇冠信用盘登1 _马克龙与伊朗总统通话,“法国成为袭击目标不可接受”
- 2026-03-16如何代理皇冠信用盘 _伊朗还没投降,美媒就迫不及待宣布:F22和F35“领先”歼20和歼35
- 2026-03-16皇冠登3代理申请 _超级替补!舍什科本赛季英超替补登场打进4球,领跑所有球员
- 2026-03-15信用盘怎么注册 _799元镜片进价仅15元,溢价超50倍,批发商聊到拿货价格时十分谨慎,只敢在手机上打字


网友评论