皇冠信用網账号开通_明日停牌!又一“蛇吞象”,重磅重组来了!
皇冠信用网在线申请(输入www.hgty.us)-开会_员出_租平_台,皇冠信用盘/—开会员账号—(招登1登2登3管理(代理出租,【导读】海联讯拟换股吸收合并杭汽轮B皇冠信用網账号开通,将构成“A吃B”“蛇吞象”式重组
中国基金报记者 邱德坤
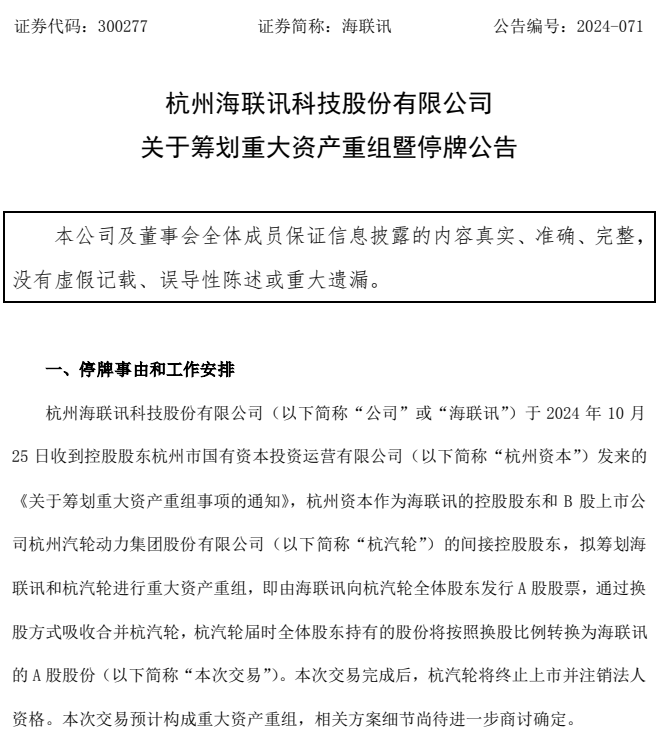
10月27日晚间, 海联讯、杭汽轮B均公告称,海联讯拟换股吸收合并杭汽轮B,预计构成重大资产重组和关联交易皇冠信用網账号开通。 两家公司均计划自10月28日开市起停牌。
总结来看,上述交易呈现三大特点:一是预计将成为A股公司换股吸收合并B股公司的新案例;二是预计构成“蛇吞象”式重组;三是杭州国资实施资本整合的大手笔皇冠信用網账号开通。
“A吃B”案例再现
海联讯拟换股吸收合并杭汽轮B,具体是由海联讯向杭汽轮B发行A股股票,杭汽轮B全体股东所持股份将按换股比例转为海联讯的A股股份皇冠信用網账号开通。
完成上述交易后,杭汽轮B将终止上市并注销法人资格皇冠信用網账号开通。即这是A股公司换股吸收合并B股公司的新案例。

海联讯是一家从事电力信息化系统集成业务的国家高新技术企业,2011年11月23日通过发行A股股份在深交所创业板上市皇冠信用網账号开通。
杭汽轮B是一家国内领先的工业透平机械装备和服务提供商,1998年3月31日向境外发行境内外资股(B股)后,于1998年4月28日在深交所主板上市皇冠信用網账号开通。
目前,多家B股公司呈现估值较低、成交量低迷等特点,市场影响力呈现下降趋势,甚至部分B股公司触及“市值退”或“面值退”等情形皇冠信用網账号开通。
B股公司被A股公司换股吸收合并成为常见方式皇冠信用網账号开通。此前,美的集团发行A股股票吸收合并“A+B”股公司小天鹅,解决了后者在B股市场存在的问题,成为中国资本市场首个A股公司换股吸收合并“A+B”股公司的重组案例。
“蛇吞象”式重组再现
海联讯拟换股吸收合并杭汽轮B,将构成“蛇吞象”式重大资产重组皇冠信用網账号开通。
展开全文
首先,杭汽轮B的总市值是海联讯的两倍以上皇冠信用網账号开通。截至10月25日收盘,海联讯的总市值为40.27亿元,杭汽轮B的总市值为96亿港元。


其次,杭汽轮B的总资产、净资产分别是海联讯的23.17倍、16.93倍皇冠信用網账号开通。
截至2024年第二季度末,杭汽轮B的总资产为162.72亿元,归母净资产为82.09亿元;海联讯的总资产为7.02亿元,归母净资产为4.85亿元皇冠信用網账号开通。
最后,杭汽轮B的归母净利润是海联讯的66.58倍皇冠信用網账号开通。
2024年上半年,杭汽轮B的归母净利润为1.91亿元,同比增长27.92%;海联讯的归母净利润为287.64万元,同比下降46.82%皇冠信用網账号开通。


来源:海联讯2024年半年报
杭州国资实施资本大整合
海联讯公告称,公司拟换股吸收合并杭汽轮B,由杭州市国有资本投资运营有限公司(以下简称杭州资本)主导,预计构成关联交易皇冠信用網账号开通。
杭州资本直接控股海联讯,间接控股杭汽轮B皇冠信用網账号开通。股权穿透可见,杭州资本的实控人为杭州市国资委。
海联讯此次筹划重大资产重组早有预兆皇冠信用網账号开通。2月底,杭州市金融投资集团有限公司将海联讯29.80%股份无偿划转给杭州资本,导致海联讯的控股股东变为杭州资本。

彼时,海联讯公告称,公司上述股份无偿划转是根据杭州市国资委通知要求,为进一步优化国有资本布局皇冠信用網账号开通。
至此,杭州资本掌控的上市公司增至4家,其他三家分别是杭氧股份、杭汽轮B、数源科技皇冠信用網账号开通。
官网显示,杭州资本组建于2018年11月,注册资本为100亿元皇冠信用網账号开通。截至2023年底,杭州资本的合并资产总额达1014.05亿元,合并净资产为459.82亿元,合并营收为350.70亿元,合并利润总额为21.02亿元。

杭州资本逐步构建起“科创+产投+人才+实业”四大业务板块“四轮驱动”,以及“杭州科创基金+杭州创新基金”两大千亿基金“双翼齐飞”的发展架构,意图打造一流产业资本创新生态平台皇冠信用網账号开通。
2023年,杭州市委市政府赋予杭州资本的全新功能定位是“从事从早期科创投资到中后期产业投资全生命周期的国有资本投资运营公司”皇冠信用網账号开通。
目前,杭州资本旗下拥有西湖电子集团、杭州市人才集团、杭州科创、杭州产投、杭资运营、国裕国贸、国宇物产、江南人才等重点企业皇冠信用網账号开通。
编辑:小茉
审核:许闻
猜你喜欢
- 2026-04-22信用网怎么注册_文班亚马摔倒+进入脑震荡保护协议 缺席G2剩余比赛
- 2026-04-21如何申请皇冠代理_特朗普:预计22日停火结束后,将继续轰炸伊朗,美军已做好了行动准备
- 2026-04-21皇冠体育App下载_火箭湖人第2场决战:杜兰特悬念,詹姆斯极限,谁是关键?
- 2026-04-21怎么弄皇冠信用网_90后数学家获得“科学界奥斯卡” “韦神”曾听她讲课
- 2026-04-21皇冠代理联系方式_中方表达严正关切,希望欧方不要低估中方维护国家利益和企业合法权益的坚定决心
- 2026-04-20皇冠信用网代理申请_美军向伊朗货船开火,派遣多名士兵登上甲板,伊朗军方:发射无人机打击数艘美方军舰
- 2026-04-19皇冠信用网代理出租_季后赛怎么打?詹姆斯来开课 残阵大比拼火箭烂到家了!
- 2026-04-17皇冠足球直播 _男子爬上泰山“五岳独尊”石刻拍照,景区:将核查其身份进行处理
- 2026-04-17皇冠客服 _报喜!千亿市值锂业龙头,业绩暴增
- 2026-04-16皇冠提现 _拒绝中国制造后,马来西亚转投土耳其,第二批次滨海战舰低调下水
- 2026-04-14皇冠信用网在线申请_全域皆景、四季宜游,自治区主席韦韬发出“广西邀约”
- 2026-04-14皇冠信用平台出租出售_深圳现尴尬地铁站!市民吐槽:同名不同站,换乘竟要出站重新进站


网友评论