信用盘怎么开户_深夜,A股突发!
皇冠信用网正网(9990088.com)-开会_员平_台出租)皇冠信用网/如何开户-占成_代理(登1登2代理登3(足球平台)【导读】停牌核查又来啦
中国基金报记者 泰勒
兄弟姐妹们啊,今晚继续关注海内外资本市场发生的事情信用盘怎么开户。
A股突发信用盘怎么开户,又一家停牌核查
一周之内,第二家停牌核查的个股来了信用盘怎么开户。
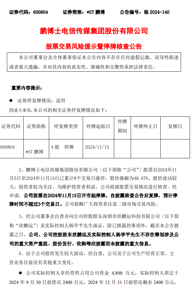
11月14日晚间,*ST鹏博公告,公司股票自2024年11月5日至2024年11月14日已累计8个交易日涨停,股价涨幅为48.67%信用盘怎么开户。

公告称,经申请,公司股票自2024年11月15日开市起停牌,自披露核查公告后复牌,预计停牌时间不超过3个交易日信用盘怎么开户。

这是“924行情”以来第二只特停个股出现信用盘怎么开户。
11月8日, 浩欧博宣布,因公司股票价格自10月31日至11月8日连续7个交易日涨停,期间多次触及股票交易异常波动及严重异常波动情形信用盘怎么开户。为维护投资者利益,公司将就股票交易异常波动情况进行停牌核查。公司预计停牌时间不超过3个交易日。
展开全文
14日,浩欧博复牌交易,股价盘中一度翻绿,最终收涨不到3%信用盘怎么开户。

值得注意的是,14日市场还出现了“机构举报游资”传闻,小作文称机构举报游资炒少、炒差,导致监管严查游资炒作,连续7个涨停之后会触发严重异动,因此游资集体罢工导致市场大跌,最后更是把矛头指向央企投资平台信用盘怎么开户。
针对“机构举报游资”的市场传闻,中国国新投资回应称,该消息纯属谣言信用盘怎么开户。
美股情况
今晚的美股,三大指数小幅下跌信用盘怎么开户。
迪士尼股价上涨8%,该公司最新公布的季度业绩超出预期,主要得益于漫威夏季大片《死侍与金刚狼》的票房佳绩,并对未来财年持乐观态度信用盘怎么开户。

投资者正在斟酌,在特朗普上周取得决定性胜利后,选举后的上涨行情是否还能持续,这一上涨已推动主要股指创下新里程碑信用盘怎么开户。道指周一首次收于44000点上方,标普500指数和纳斯达克综合指数也创下新高。
周四经济数据面,美国上周首次申请失业救济人数降至5月份以来的最低水平,表明在经历了最近的风暴和罢工之后,用工需求仍然稳健信用盘怎么开户。
美国劳工部报告称,截至11月9日当周,美国首次申领失业救济人数减少4000人,降至21.7万人,经济学家预测中值为22万人信用盘怎么开户。持续申领失业救济人数的四周平均值下降至187万人。
美联储主席鲍威尔将于周四在德克萨斯州达拉斯发表讲话信用盘怎么开户。
中国资产方面,富时中国A50期货指数下跌,中概股指数下跌近2%信用盘怎么开户。


哔哩哔哩股价暴跌超10%信用盘怎么开户。

猜你喜欢
- 2026-04-19电竞足球_12小时跨越中国2400公里,苏林全程只坐高铁,他到底有何用意?
- 2026-04-17新2网址 _新华社权威快报|7家头部平台被罚没35.97亿元
- 2026-04-17皇冠代理盘口 _营收集体下滑,五大电力净利却破了历史纪录
- 2026-04-15皇冠世界杯盘口 _河南13岁被锁喉男孩赴京治疗后已脱离生命危险,拉绳老人已被采取刑事强制措施
- 2026-04-12皇冠信用网怎么弄_解放军在黄海、东海划红线:“无限高度”封闭40天,多国彻夜难眠
- 2026-04-11皇冠信用网代理出租_停火前夕,300多架无人机在俄罗斯领空横冲直撞,普京意识不对劲,召见日本大使
- 2026-04-10皇冠足球管理平台出租_杭州爱尔眼科医院院长被指猥亵女销售,解释称“以为还在国外旅游,没把握好分寸感”,爱尔眼科总部:潘某某已停职,警方在调查
- 2026-04-09皇冠信用网庄家_深圳一男子因自身就医需频繁挂号,自学编写抢号脚本,发现“商机”后与妻子分工合作,代抢各大医院号源,涉案金额超57万元,二人均获刑
- 2026-04-08皇冠信用网申请_佛山洗衣店老板从客人口袋里掏出一笔巨款放着没动,几天后广东知名企业家带着1万元酬金上门致谢
- 2026-04-08皇冠登3新2管理_特朗普宣布停火后再发声:伊朗可以开始重建了,“巨大财富将被创造”,这将是“中东的黄金时代”
- 2026-04-07hga050皇冠客户端_安徽6岁失联女童确认遇害,犯罪嫌疑人柳某某(女,35岁)已被抓获归案
- 2026-04-06世界杯皇冠平台_古惑仔耀哥扮演者李道瑜头部受伤去世:系酒后不慎摔倒撞击后脑


网友评论