皇冠信用網怎么申请_东北证券董晨等:A股上市公司市值管理与政策建议
皇冠信用网申请(www.9990088.com)如开申请会员_账号,皇冠皇冠代理_怎么注册代理—(招登1登2登3(平台出租)11月15日,证监会正式发布施行《上市公司监管指引第10号——市值管理》(以下简称《指引》),要求上市公司以提高公司质量为基础,提升经营效率和盈利能力,并结合实际情况,依法合规推动上市公司投资价值合理反映上市公司质量皇冠信用網怎么申请。《指引》明确了上市公司董事会、董事和高管等相关方的责任,并对中证A500、沪深300、科创50、科创100、创业板指数、创业板中盘200、北证50等7大宽基指数成份股公司和交易所规定的其他公司制定市值管理制度、长期破净公司披露估值提升计划作出专门要求,并要明确负责市值管理部门和人员,董事及高级管理人员职责等内容,预计较大范围内上市公司将开启新一轮市值管理热潮,并进入具体实施阶段。
当前上市公司在市值管理的工具应用与具体操作上仍有不少完善空间,需要持续讨论优化相关配套政策,为上市公司市值管理塑造良好的制度环境,推动上市公司高质量发展和估值提升,积极合理引导社会预期皇冠信用網怎么申请。
一、市值管理概念、发展历程与主要手段
(一)市值管理内涵
市值管理概念诞生于2005年股权分置改革的特殊背景,由民间学者首次提出,同年11月,时任证监会主席尚福林在股权分置改革座谈会上提出“研究制定将股票市值纳入国有企业经营绩效考核的相关规定”,初步确立了市值管理概念的雏形皇冠信用網怎么申请。本次出台的《指引》明确,市值管理是指上市公司以提高公司质量为基础,为提升公司投资价值和股东回报能力而实施的战略管理行为。从《指引》内容来看,“市值管理”既着眼于上市公司内在价值的提升,也同样注重内在价值在资本市场的反映,通过综合工具的运用,促使公司股价与其内在价值匹配,最终实现股东价值最大化。
(二)市值管理监管历程
市值管理概念自2005年提出后,由于缺乏监管推动,市场反应相对平淡,主要处于理论探索阶段,直至2013年市场低迷期被监管重提,才逐步迎来发展热潮皇冠信用網怎么申请。2013年,国务院发布《关于进一步加强资本市场中小投资者合法权益保护工作的意见》,引导上市公司回购股份。2014 年3月,证监会再度呼吁上市公司重视市值管理,希望对公司有信心且有能力的上市公司在市场低迷时通过回购股份维护市值。在此背景下,同年 5月,“国九条”提出“鼓励上市公司建立市值管理制度”,这是市值管理首次被写入资本市场顶层文件,并购重组、增减持等市值管理工具开始火热运用。
2022年以来,由国资委推动的新一轮央国企市值管理改革为起点,逐步扩容至全市场上市公司,市值管理重视程度再次提升皇冠信用網怎么申请。2022年5月,国资委印发《提高央企控股上市公司质量工作方案》,强调促进市场价值实现,增进各方认同,积极维护股东权益。2024年1月,国资委宣布实施“一企一策”考核,全面推开上市公司市值管理考核。2024年3月,证监会发布《关于加强上市公司监管的意见(试行)》,推动全体上市公司加强市值管理,提升投资者回报能力。2024年4月,国务院发布“新国九条”,要求推动上市公司提升投资价值,制定市值管理指引,研究将市值管理纳入企业内外部考核评价体系等。此次《指引》的出台将进一步强化投资者回报行动,各类市值管理工具有望得到更加广泛的运用。
从监管倡导市值管理的时间节点看,主要集中于市场下行/持续低迷期,体现了市值管理对于恢复投资信心的重要意义皇冠信用網怎么申请。尽管按照市值管理概念,股价大幅向上或向下偏离内在价值的时期都有必要进行市值管理,但无论是2013-2014年,还是2022年以来,监管重点呼吁市值管理的时期都是市场信心极度低迷的熊市期间,而在牛市中的策略则更侧重于规范股东减持行为等。因此,我国市值管理更多体现为熊市期间的托底、维稳意图,本文也将重点讨论“熊市护盘”的市值管理策略及配套制度建设情况。
展开全文

图1:主要股指与市值管理改革对应情况
数据来源:WIND
(三)市值管理工具箱介绍
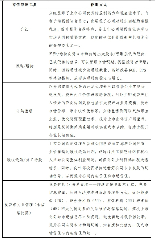
经过十余年的发展,监管对市值管理的实践指引逐步明晰,市值管理工具更加具象化、多样化皇冠信用網怎么申请。《指引》明确,上市公司应依法依规运用并购重组、股权激励、员工持股计划、现金分红、投资者关系管理、信息披露、股份回购等方式促进上市公司投资价值合理反映上市公司质量(见表1)。
表1:市值管理主要工具及作用

资料来源:公开资料整理
二、市值管理工具应用现状及问题
当前A股上市公司市值管理意识相对不足,没有全面树立以投资者为主、注重股东回报的理念皇冠信用網怎么申请。除分红外,其余市值管理工具的应用都相对较少,配套保障制度也有待优化。主要的市值管理方式分别呈现以下特点:
(一)现金分红:A股整体分红水平较可观皇冠信用網怎么申请,但均衡性、稳定性仍有待提高
1.现金分红已成为上市公司回报投资者的重要方式
随着股东回报意识的强化,A股上市公司分红呈现逐年增长态势,2023年现金分红总额2.23万亿元,近十年的年均增速达11.39%,其中,大型成熟企业是分红主力,近十年沪深300分红总额10.66万亿元,占全部A股的76.02%皇冠信用網怎么申请。

图2:全部A股、沪深300成分股的现金分红规模(亿元)
数据来源:WIND
分红力度方面,全部A股、沪深300成分股近5年(2019-2023年)平均股息率分别为1.77%、2.42%,股利支付率分别为39.34%、35.74%皇冠信用網怎么申请。全部A股股息率超过1年国债收益率,沪深300的股息率已超过10年期国债收益率。

图3:全部A股、沪深300股息率
数据来源:WIND

图4:全部A股、沪深300股利支付率
数据来源:WIND
2.A股分红的均衡性、稳定性稍显不足
一是与央国企相比,民营企业的分红力度显著偏低皇冠信用網怎么申请。央国企始终是A股分红的主力军,以2023年为例,数量、市值占比分别为26.52%、49.11%的央国企累计贡献了全市场66.80%的分红。从股息率看,2019-2023年,中证央企、国企、民企的股息率均值分别为3.11%、2.60%、0.97%,民企的分红水平始终与央国企有较大差距,推动民企增加分红力度是进一步提升投资者获得感的重要环节。

图5:全部A股、央企、国企、民企的股息率对比
数据来源:WIND
二是A股多采取固定支付率、年度分红的股利策略,分红的连续性、稳定性相对不足皇冠信用網怎么申请。一方面,A股分红的连续性偏低。沪深300成分股连续5年、连续10年进行分红的比例分别为70.67%、45.00%,长期分红连续性仍待改善。另一方面,A股上市公司分红频率与稳定性偏低。A股上市公司较少采用固定每股股利分红,多采用固定股利支付率的分红策略(见图3,A股股利支付率曲线相对平缓),虽然能缓释上市公司分红的资金压力,但分红金额易受经济周期冲击,也不利于稳定投资者预期。同时,A股以年度分红为主,较少采用半年或季度分红,适当增加分红频次能提升投资者获得感,并有助于资金安排规划。
3.红利税导致部分投资者获得感有所折扣
A股上市公司现金分红涉及双重征税,除息后投资者反而可能出现“税收亏损”皇冠信用網怎么申请。目前,上市公司现金分红在企业层面、股东层面均需缴纳所得税,尽管监管根据股东持股时间设置了差异化税率,但对于持股不满1年的投资者而言,仍需缴纳10%-20%的个人所得税,在分红除息后导致“税收亏损”,影响了投资者利益与企业分红积极性。
(二)回购:A股回购案例和规模均较小皇冠信用網怎么申请,在市值管理中的应用有较大提升空间
1.A股上市公司通过回购进行市值管理的比例极低
一方面,相较分红水平,A股回购规模较小皇冠信用網怎么申请。2019-2023年,A股上市公司回购总额4842.32亿元,仅占分红总额的5.32%;回购金额占市值的比例仅为0.11%,A股上市公司回购意识相对薄弱。

图6:A股分红、回购规模(亿元)与回购收益率
数据来源:WIND
另一方面,我国大型企业的回购策略相对消极,且回购主要服务于股权激励,较少直接应用于市值管理皇冠信用網怎么申请。从回购金额占净利润比重看,2019-2023年间,沪深300成分股平均每年仅拿出净利润的1.18%用于回购。从回购目的看,2023年A股回购企业用于股权激励或员工持股的预案数量及回购金额占比分别为88.58%、88.79%,直接用于回购注销及市值管理的预案数量及回购金额占比分别为10.50%、10.31%,提升空间巨大。

图7:沪深300成分股回购金额占当年净利润比例
数据来源:WIND

图8:2023年A股实施的回购方案用途
数据来源:CHOICE
2.A股上市公司回购受到较多规则限制皇冠信用網怎么申请,影响回购积极性
尽管2023年12月修订的回购新规已较此前版本规则有所放松,但A股上市公司回购面临的限制仍然偏多皇冠信用網怎么申请。一方面,市值管理类回购面临严格的触发门槛要求,需要符合股价跌破每股净资产、20个交易日内跌幅超20%、股价较近1年高位下跌超过50%等前置条件之一。另一方面,对回购比例与处置时间也进行了严格限制,例如,因股权激励、员工持股计划、可转债、市值管理等合计回购持股上限为已发行股份的10%,回购产生的库存股需在三年内完成披露用途,否则予以注销。以上规则的初衷为规范回购行为,保护投资者利益,但也一定程度上制约了部分企业的回购热情。
3.回购资金来源多样性不足也限制皇冠信用網怎么申请了回购工具的应用
监管对A股上市公司回购股份的资金来源并无过多限制,但A股企业以融资进行股份回购的实际应用极少皇冠信用網怎么申请。《上市公司股份回购规则》对资金来源仅要求合法合规,沪深交易所发布的股份回购指引也明确资金来源除了自有资金外,也允许上市公司发行优先股或债券、使用超募资金、金融机构借款等方式筹集回购资金。但在2019-2023年A股已完成的回购中,资金来源是公司自有资金或自筹资金的占比达到98.76%,仅不足2%的上市公司明确提及使用部分发债募集资金或金融机构借款用于回购,原因可能包括遵循市场惯例、融资成本较高、发债融资程序复杂等。随着央行推出股票回购增持再贷款工具,通过融资进行回购的案例将大幅增加。
(三)股权激励:整体普及率仍有待提升皇冠信用網怎么申请,与市值管理的绑定程度偏低
1.A股股权激励普及率仍有待提高皇冠信用網怎么申请,激励工具应用多样性不足
A股股权激励覆盖率持续提高,但总体占比仍有提升空间皇冠信用網怎么申请。近年来,随着科创板设立、创新企业上市增加,A股股权激励覆盖率明显提升。新增股权激励计划数量从2018年的412份,增至2023年的748份。截至2024年11月15日,共3123家A股上市公司实施了股权激励计划,占全部A股的58.20%。但在实施股权激励计划中,科创板和创业板企业占比近60%,其他板块企业数量相对较少,其他板块占比有较大提升空间。

图9:A股上市公司实施股权激励计划的数量及双创板企业占比
数据来源:WIND
从激励工具的使用看,更具灵活性的第二类限制性股票只适用于双创板,股票增值权的实际应用也较少,激励工具多元化仍有较大空间皇冠信用網怎么申请。股权激励方式共包括第一、二类限制性股票、股票期权、股票增值权四类,其中,第二类限制性股票在考核条件达成后才确定归属,若未达成直接作废,省去回购、注销程序,也明显缩短了资金占用时间,兼具第一类限制性股票与股票期权的优势,但监管仅允许科创板、创业板企业使用这一工具。自2020年以来第二类限制性股票在双创板的应用成为主流,2023年在全部实施激励的A股公司中占比达45.30%,在四类工具中跃升至第一位。此外,市场鲜少采用的股票增值权也具有一定优势,包括无需实际授予股票,不存在稀释原股东持股比例以及因减持需求导致股价下跌的情形等,但由于行权价格与兑付价格的差额由公司直接以现金兑付,会影响公司现金流,在上市公司中的实际使用不多,每年不足5家。

图10:A股上市公司实施股权激励的工具选择
数据来源:WIND
2.股权激励条件多以业绩指标为主皇冠信用網怎么申请,与股东回报挂钩的市场指标运用极少
受限于A股在业绩链接上明确的监管要求,上市公司主要采用与营收、净利润及其增长率相关的指标作为公司层面的业绩考核条件皇冠信用網怎么申请。以2022年前三季度为例,A股上市公司股权激励业绩指标中,收入增长率、净利润增长率、净利润绝对值、收入绝对值的使用频率最高,四项指标的合计占比超过9成,而没有公司以股东回报作为考核指标。

图11:2022年前三季度A股上市公司股权激励业绩指标占比
数据来源:美世咨询
3.税收安排为激励对象带来税负压力皇冠信用網怎么申请,可能导致集中减持与股价波动
我国涉及股权激励的税收安排可能影响激励效果皇冠信用網怎么申请。一方面,存在收益与税负时间错配及收益不准确的问题,限制性股票的个税发生时间为每批次解禁日期,以登记日与流通日股价均值扣减实际支付金额为纳税基准;股票期权的纳税义务发生在行权阶段,以买入价扣减期权价格为纳税基准,二者均不在实际出售时点、不按照实际收益为基准纳税。尽管2016年、2024年监管两次延长纳税期限至不超过12、36个月,但由于税收与实际出售收益不匹配,仍可能出现员工担心后续股价波动导致实际税负提升,而进行集中减持、短期持股的情况,不利于股价稳定。另一方面,缺乏针对持股时间长短的差异化税率安排,各类股权激励的税率统一按照个税税率计算,也不利于推动长期持股。
(四)并购重组:A股并购重组工具应用率偏低皇冠信用網怎么申请,投融资环境有待改善
1.A股并购重组交易规模较小皇冠信用網怎么申请,上市公司之间的并购更少
并购重组是上市公司做大做强的重要手段,但A股上市公司参与活跃度不高皇冠信用網怎么申请。根据Wind统计,2023年A股重大并购重组事件共76起,远小于当年313家IPO数量;涉及交易金额3377亿元,也小于当年3565亿元的IPO融资规模。
从并购标的看,“A并A”交易更加罕见皇冠信用網怎么申请。2010-2023年间,A股上市公司之间的并购交易年均仅3笔。截至2023年末,我国有1155家A股上市公司总市值低于30亿元,占全部上市公司的21.67%,这些公司中不乏基础业务扎实的细分领域企业,或存在产业整合机遇。

图12:A股上市公司之间的并购交易笔数
数据来源:Wind
2.大量优质未上市企业谋求IPO退出皇冠信用網怎么申请,导致A股优秀并购标的稀缺
目前我国PE/VC仍以IPO为主要退出方式,并购退出占比极低皇冠信用網怎么申请。根据清科报告,2023年我国股权投资市场退出案例中,IPO退出占比达54%,股权转让、并购退出占比分别为24%、15%。究其原因,可能与A股新股发行成功率高、一二级市场定价有效性不足、A股市场造富效应明显等因素有关。若能优化资本市场生态、建立合理的估值体系,或能改变未上市企业股东退出策略,推动上市公司并购重组,发挥产业资源整合与协同优势,培育具有国际竞争力的产业巨头,提升上市公司整体质量。
3.并购重组投融资工具有待多元化皇冠信用網怎么申请,杠杆融资、产业并购基金亟待发展
融资端,上市公司并购重组杠杆资金来源丰富度不足,在一定程度上限制了交易热情皇冠信用網怎么申请。目前A股并购重组交易的杠杆资金来源相对受限,缺乏专项用于并购重组的高收益债券,并购贷款申请难度较高且规模有限,按照监管规定,并购交易价款中并购贷款占比不得超过60%;同时,并购贷款只能应用于“实现合并或实际控制”的交易,而无法为兼并重组、参股式收购提供支持。
投资端,上市公司以直接并购为主流,对产业并购基金等工具的运用相对欠缺,无法充分发挥产业+资本双重优势皇冠信用網怎么申请。一是由PE与上市公司合作出资,既能缓解企业资金压力,也能利用PE的专业投资能力和运作经验为上市公司储备优质并购标的,实现市值管理目标;二是通过基金方式参与并进行体外孵化,可以根据目标企业的未来发展是否符合预期再决定是否进行完全并购,风险相对可控。但目前产业并购基金的发展相对缓慢,IFIND数据显示,2023年共230家上市公司参与设立产业并购基金,83家公司披露的实际募集金额合计591.11亿元,平均募资额仅7.12亿元,多数基金规模偏小,77.0%的基金规模未超过5亿元,难以支持对拟上市公司或上市公司的并购交易。
(五)投资者关系管理:整体资源投入力度不高皇冠信用網怎么申请,与投资者的沟通渠道仍待丰富
1.重视程度逐步提升皇冠信用網怎么申请,但资源投入力度仍有待加大
A股企业对投资者关系管理的投入持续增加皇冠信用網怎么申请。根据深交所调查报告,2020年深市上市公司中,投关年度经费明显增长,经费10万元以上的公司占比较上年提升13个百分点,但投关年度经费在30万元以内的企业占比仍高达78%。同时,为提升专业化水平,78%的公司聘请或正在考虑聘请专业投关服务机构,较2019年提升4个百分点。
2.大量上市公司投资者关系活动偏少皇冠信用網怎么申请,与市场沟通渠道亟待顺畅
随着A股上市公司扩容,部分上市公司因市场关注度低或主动沟通意识不足等原因,在投资者接待、机构调研与券商分析师覆盖等领域存在较多空白皇冠信用網怎么申请。CHOICE数据显示,2023年机构或个人投资者来访接待数量为0的上市公司有2296家,占全部上市公司的43.09%;机构调研家数为0的上市公司有2316家,占全部上市公司的43.46%;没有券商分析师覆盖的公司有1614家,占全部上市公司的30.29%。这些公司仅依靠定期公告、临时公告、业绩说明会、指定互动平台等形式与投资者沟通,在投资者意见征询与反馈、机构关系维护、信息传递与管理等方面缺乏灵活性,难以主动、及时、深入了解投资者诉求并进行针对性回应。上市公司有必要丰富投资者交流方式,主动寻求市场关注,提升公司信息透明度,维护企业价值。
3.关注投资者回报的自愿信息披露仍有待加强
全面注册制实施以来,A股市场生态发生极大变化,强制信息披露已无法满足投资者对企业价值判断的信息需求,驱动上市公司强化自愿信息披露皇冠信用網怎么申请。2024年以来,沪深交易所相继发布“提质增效重回报”与“质量回报双提升”专项行动倡议,沪深两市超千家上市公司相继发布相关专项行动方案,但仍存在部分行动方案内容空泛,以总结过往成就为主,缺乏对问题的深入分析与可行举措,或以回购增持公告作为行动方案等问题。此外,由于是倡议性质,本应是重点关注对象的大量经营不善或市场认可度较低的公司并未制定行动方案。
三、上市公司市值管理过程中需防范、禁止的情形
除了市值管理整体规模薄弱外,A股还长期存在“伪市值管理”以及市值管理工具应用过程中,损害上市公司与投资者权益的行为,市值管理生态亟待优化皇冠信用網怎么申请。根据证监会对2022年全国两会代表委员建议提案的答复,“伪市值管理”的本质是借市值管理之名,行操纵市场之实。部分上市公司大股东与相关机构及个人相互勾结进行“伪市值管理”,滥用持股、资金、信息等优势操纵股价,目的主要为追求股价短期上涨、配合大股东减持、缓解大股东质押平仓风险等。同时,为规范市值管理,证监会明确提出上市公司应当严守“三条红线”,一是严禁操纵上市公司信息,不得控制信息披露节奏,不得选择性信息披露、虚假信息披露,欺骗投资者;二是严禁进行内幕交易和操纵股价,谋取非法利益,扰乱资本市场“三公”秩序;三是严禁损害上市公司利益及中小投资者合法权益。本节围绕上市公司在各类市值管理工具运用中可能存在的问题展开分析,以期推动制度查漏补缺,营造依法合规的市值管理生态。
(一)部分上市公司巨额分红皇冠信用網怎么申请,可能涉及大股东利益输送等问题
分红政策设置的本意是作为上市公司回馈投资者、增强市场信心的重要手段,但部分上市公司出于各种目的进行过度分红,反而损害了中小投资者的利益皇冠信用網怎么申请。一方面,市场对于大股东持股比例极高的上市公司巨额分红的诟病已久。与减持套现相比,分红套现隐蔽性强、监管难以限制。巨额分红中,上市公司大股东通常是主要受益人,而中小投资者因为除息与红利税的征收,实际回报反而有限。另一方面,上市公司某年的巨额分红也可能是过去不分红、或透支未来分红的结果,导致企业分红随意性较高、连续性较低,不利于投资者预期的稳定。
不同分红比例的上市公司数据对上述观点形成支撑皇冠信用網怎么申请。以2023年为例,当年现金分红超过净利润50%的上市公司共1298家,第一大股东的平均持股比例达35.37%,高于全部上市公司第一大股东32.05%的持股比例。同时,这些公司的分红连续性较低,前一年并未进行分红的公司达247家,占比19.03%,也高于全部上市公司的17.55%。可以通过制度设计引导企业有序分红,降低利益输送风险,并提升分红连续性。

图13:大额分红的上市公司第一大股东持股比例与全部上市公司比较
数据来源:WIND
(二)过度分红和回购可能挤压企业投资扩张空间皇冠信用網怎么申请,损害公司长期价值
分红、回购金额并非越高越好,不能以伤害企业未来发展为代价进行“伪市值管理”皇冠信用網怎么申请。分红、回购都是企业利润分配的形式之一,但投资需求也会挤压利润分配空间,二者呈现此消彼长的关系。如果为了短期股价管理过度分红或回购,而搁置本应开展的投资活动,则不利于企业长期价值的实现。
通常认为具备“低投入、高产出”“缺乏投资机会”“在手现金水平充足”等特征的上市公司更应加大分红/回购力度,而处于高速成长期、资本开支较大的上市公司可以适当减小市值管理力度,更加致力于提升企业内在价值皇冠信用網怎么申请。从历史经验看,与成长型企业相比,以红利指数为代表的高分红、成熟型资产在过去十年表现出资本开支比例较低、在手现金水平充足的特征。从资本开支占当年经营活动现金流量净额的比例看,2023年科创50、中证1000、创业板指、深证成指、上证成指、中证红利指数分别为134.63%、83.83%、61.63%、55.17%、29.37%、13.74%,中证红利指数成分股的投资需求明显较低,因此有充足的资金用于现金分红。从企业在手现金与总市值的比例看,与上证指数、深证成指成分股21.39%、21.41%的整体水平相比,创业板指、科创50成分股则以14.84%、12.29%位列倒数。因此,应通过对企业所处发展周期与有效投资需求,设置差异化的分红、回购要求,促进上市公司质量提升。

图14:中证红利指数与主要指数成分股的资本开支占经营现金流净额的比重
数据来源:WIND
(三)部分上市公司同步实施回购与大股东减持皇冠信用網怎么申请,涉嫌不公平交易与利益输送
上市公司回购通常有助于维护企业价值,但也有部分上市公司利用回购工具掩护特定主体减持,为个别股东“抬轿子”,侵害了其他投资者权益皇冠信用網怎么申请。根据现行监管安排,回购股份分为减少注册资本、用于股权激励或员工持股计划、转换可转债、维护公司价值四种情形,但沪深交易所仅明确因维护公司价值而进行股份回购的,公司董监高、控股股东、实控人、回购提议人在回购期间不得减持公司股份,其余三种情形并未明令禁止,只需同步披露减持计划即可。近年来,在上市公司回购期间,董监高、重要股东等特殊股东同步减持并不罕见,2021-2023年间,共277家公司在回购期间出现控股股东及实控人、第一大股东或持股5%以上股东的减持行为,占全部回购数量的20.25%,或涉嫌以回购支撑股价、进而达到高位减持的目的,应完善相关制度设计,防范此类伪市值管理行为。
(四)若股权激励达成条件过低皇冠信用網怎么申请,可能成为管理层圈钱的工具
实施股权激励计划有助于增强企业发展动能,但需关注股权激励计划的业绩目标,若设置过低则可能成为管理层圈钱的工具,损害股东利益皇冠信用網怎么申请。根据相关统计,2020年深交所共针对股权激励事项发出59份关注函或问询函,其中,39份函件涉及业绩考核指标的合理性,指标偏低是问询频率最高的问题,交易所关注是否存在设置较低业绩考核指标向特定对象输送利益等情形。
从现行制度看,《上市公司股权激励管理办法》只要求企业参照历史业绩或行业情况设置指标,披露合理性即可,上市公司有较大操作空间,管理层有动力设置容易达成的业绩目标以增加自身财富,应当对业绩目标采取更多约束措施,促进激励作用发挥,提升上市公司质量皇冠信用網怎么申请。
(五)高溢价并购、忽悠式重组等情形频现皇冠信用網怎么申请,严重伤害普通投资者权益
并购重组有助于上市公司发展壮大,提升资本市场资源配置效率,但仍需警惕“高溢价并购”、“忽悠式并购重组”等伪市值管理情形皇冠信用網怎么申请。
一是出于市值管理、盲目扩张、向关联方利益输送等目的,将高溢价资产注入上市公司,最终通过计提商誉减值令中小投资者损失惨重皇冠信用網怎么申请。并购方通常会支付一定溢价获取标的资产,但过高的并购溢价会导致资产虚高,形成较高的商誉负担,在后续并购标的业绩下滑或并购效果不及预期时,带来商誉减值风险,导致公司业绩巨额亏损、市值快速蒸发。2019-2023年间,A股平均每年计提916.07亿元商誉减值,对部分上市公司业绩造成严重影响,公司价值灭失也为投资者造成巨额损失。

图15:A股确认商誉减值损失及其占总市值比例
数据来源:WIND
二是部分公司以推高股价、实现套利等为目的进行“忽悠式”并购重组,最终以终止交易、大股东减持获利收尾皇冠信用網怎么申请。据联储证券此前统计,2022年按照年度区间涨幅排名(剔除2022年发行上市的新股)的前十大牛股中有一半依靠“假重组”炒作登榜,其中,3家公司依靠假借壳传闻对股价进行炒作,1家公司ST摘帽后市场关于其资产重组的传闻不断,推动股价上涨,还有1家公司“绿康生化”剥离热电联产业务并跨界收购光伏资产,以595%的高溢价收购亏损资产包,被质疑迎合热点炒作股价,公司高管及重要股东也在股价上涨后出现了多笔减持记录,造成不良影响。
(六)误导、夸大式信息披露配合股东减持套现皇冠信用網怎么申请,扰乱市场交易秩序
证监会于2022年4月发布的 《上市公司投资者关系管理工作指引》明确了上市公司及相关主体在投资者关系管理活动中的禁止情形,集中在信息披露环节,主要涉及虚假披露、误导性披露等情况皇冠信用網怎么申请。相比虚假披露的恶意性与严重违法性,误导性陈述造成的后果相对轻微,通常与夸大事实、“蹭热点”推高股价相关,被证伪后的连续下跌将极大损害普通投资者利益,是亟待规范的“伪市值管理”行为。
交易所互动平台本是为了增加上市公司与投资者沟通渠道而设立,却频频出现上市公司发布不准确信息、参与热点炒作推动股价暴涨,配合大股东减持套现等情形皇冠信用網怎么申请。例如,疫情期间多家医药生物公司传递旗下某药品对抗击病毒的积极作用,并借此高位减持,如长江健康在误导性宣传后股价大涨的同时,公司第二、三大股东宣布在未来6个月减持2.25亿股,拟套现高达10亿元。再如汤姆猫在互动易平台宣称已成立元宇宙方向的工作组、投资的公司已开发多款VR游戏,股价连续上涨,收到关注函后才承认“当前产品与理论上的元宇宙存在很大差距”。在股价上涨期间,公司控股股东及其一致行动人借机减持套现约3.6亿元。加强投资者关系管理的合规性,对保障市场公平交易、保护投资者合法权益具有重要意义。
四、市值管理配套政策建议
(一)提升上市公司分红连续性、稳定性皇冠信用網怎么申请,实施“差异化分红”制度
1.给予长期稳定分红企业更多市场化激励皇冠信用網怎么申请,同时取消红利税提升投资者获得感
根据证监会及沪深交易所2024年4月发布的最新规则,引入了分红不达标将被实施ST的安排,推动上市公司强制分红皇冠信用網怎么申请。为提升A股分红的均衡性与稳定性,预计除了规定分红下限外,也会通过市场化方式激励上市公司积极分红,同时优化现金分红税收制度,进一步增强投资者回报。
一是给予现金分红企业更多市场化激励,推动上市公司特别是民营企业加大分红力度皇冠信用網怎么申请。一方面,鼓励相关红利指数编制与产品创设,纳入长期稳定分红的上市公司。另一方面,可以考虑将持有资产的分红及回购指标纳入公募基金等投资机构评价体系,引导长期资金加大对连续分红、稳定分红的上市公司的配置力度。
二是取消红利税,避免投资者产生“税收亏损”皇冠信用網怎么申请。特别是在监管全面推动A股上市公司加大分红力度与分红频率的背景下,未来可能出现大量上市公司一年内多次分红,在持股时间满12个月才免税的要求下,投资者可能需要持续延长持股时间,否则将因为分红频率提升而出现纳税义务。
2.限制股权高度集中的企业进行高比例分红皇冠信用網怎么申请,转而同步实施回购注销
为避免巨额异常分红可能涉及的大股东利益输送问题,切实提升广大投资者回报,将鼓励上市公司同步实施分红及注销式回购方案,并可能对股权集中度较高的企业采取强制限制措施皇冠信用網怎么申请。例如,要求实控人及其一致行动人持股比例超过50%的上市公司,将股利分配率上限控制在30%以内,超出的金额采取股份回购并注销的形式;或直接明确此类公司应同时制定分红与回购计划,且用于回购的金额不得少于分红金额,提升每股价值以回馈中小投资者。
3.进一步优化“差异化分红”制度皇冠信用網怎么申请,避免挤占企业投资发展空间
考虑到分红及回购可能对企业投资产生的挤出效应,可能对不同行业与发展阶段的上市公司采取差异化强制分红策略皇冠信用網怎么申请。当前制度安排主要针对科创企业设置了差异化的分红要求,重点关注研发投入指标,后续或综合考虑企业长期投资需求,进一步引入资本开支类指标,对当年资本开支超过经营活动现金流量净额的成长型企业,豁免强制分红金额与比例要求,提升对各类长期投资的包容性,帮助处于快速发展阶段的上市公司实现更多利润留存用于经营投资。
(二)取消上市公司护盘类回购的触发条件皇冠信用網怎么申请,严格限制回购与减持同步实施
1.降低市值管理类回购门槛皇冠信用網怎么申请,支持上市公司拓展回购资金来源
为丰富分红以外的市值管理工具,提升上市公司回购积极性,可以优化回购政策与配套制度,降低上市公司回购门槛,并为回购资金来源提供更多支持皇冠信用網怎么申请。
一是适当放松上市公司回购规则限制,一方面,取消市值管理类回购(含注销式回购)的触发条件,即使没有跌破净资产或在短期内大幅下跌,只要企业判断自身价值被市场低估就可以开展护盘式回购并进行注销;另一方面,进一步放宽回购持股比例与处置时间限制,激发上市公司回购热情皇冠信用網怎么申请。
二是鼓励上市公司拓展回购资金来源,降低回购成本皇冠信用網怎么申请。通过支持企业发债融资、简化以回购为目的的融资程序、鼓励金融机构为企业回购提供低息资金等方式,引导上市公司加强回购工具的使用,提振市场信心。
2.优化股份回购期间的减持政策皇冠信用網怎么申请,严格限制股东借机减持套现
为避免回购制度成为掩护特定主体减持、“割韭菜”的工具,监管有望扩大上市公司股份回购期间的减持限制情形,从当前仅限制维护市值类的同步减持,扩大至包含注销式回购在内的全部四种回购情形,不允许董监高及重要股东在上市公司回购期间减持本公司股份,加强对回购信息披露、交易行为的监管,对于利用回购进行利益输送、操纵市场等违法违规行为从严处理,让回购成为真正的市值管理利器,促进投资者回报皇冠信用網怎么申请。
(三)优化股权激励相关制度安排皇冠信用網怎么申请,确保股权激励考核目标的进取性
1.优化股权激励工具选择与税收安排皇冠信用網怎么申请,鼓励采取股东回报类考核指标
为进一步推动长效激励机制设计与应用,切实提升上市公司管理及经营效率,未来可以从鼓励多元化激励工具使用、增加市场类股权激励指标、优化税收安排等三方面入手,完善相关制度设计皇冠信用網怎么申请。
一是将更具灵活性的第二类股权激励工具从科创板、创业板推广至全部板块,并鼓励现金流充足的企业使用股票增值权等多样化激励方式皇冠信用網怎么申请。
二是优化监管对于股权激励业绩考核指标的指引,明确将股权激励条件与上市公司市场价值创造直接挂钩,推动上市公司广泛应用绝对或相对股东回报类指标,推动管理层与股东利益表现出更高的一致性皇冠信用網怎么申请。
三是优化税收安排皇冠信用網怎么申请。一方面,以股权激励产生的实际收益形成纳税义务,将个税发生时间定义为实际出售股票时点,并以卖出收益扣减实际支付成本作为纳税基准,实现纳税时点、纳税基准的精确匹配,缓解激励对象的税负压力,避免集中减持对股价造成的冲击。另一方面,可以配套针对持股周期实施差异化税率安排,例如,持有超过3年,减税15%;持有超过6年,减税30%等,推动员工与公司及投资者利益更长期的深度绑定。
2.对股权激励业绩目标采取更多约束皇冠信用網怎么申请,避免成为利益输送工具
为避免上市公司设置缺乏进取性的股权激励目标,沦为管理层敛财方式,可以对业绩目标采取更多约束皇冠信用網怎么申请。一方面,明确营业收入、净利润等业绩考核标准不得低于同行业或可比上市公司平均增长水平,或不得低于本公司前三年业绩或其增长率的平均水平等;另一方面,可以要求上市公司聘请财务顾问确认股权激励目标合理性,切实发挥激励效果。
(四)支持并购重组投融资工具多元化皇冠信用網怎么申请,坚决打击高溢价并购、忽悠式重组
1.为上市公司并购重组交易在杠杆融资、投资工具应用、估值定价生态等方面提供更多政策支持
为推动上市公司通过市场化并购重组做优做强皇冠信用網怎么申请,调整优化产业布局结构,提升资源整合与配置效率,可从以下方面优化配套制度:
一是扩大上市公司并购重组的资金来源,不再对并购贷款设定60%的杠杆上限,允许并购贷款支持上市公司参股式收购,以及面向合格投资者试点专项用于并购的高收益债券皇冠信用網怎么申请。
二是鼓励上市公司参与设立产业并购基金,给予产业并购基金特殊政策支持,例如,试点放开再融资用途限制,允许通过再融资预留部分资金用于发起产业并购基金;开辟基金申报的绿色通道;为通过产业并购基金培育的标的企业的完全并购提供审核绿色通道、税收优惠等皇冠信用網怎么申请。
三是控制IPO节奏,并通过补齐制度短板、鼓励机构投资者发展等措施,持续优化资本市场生态,改变A股的造富效应,推动未上市企业股东与PE/VC机构降低对IPO的预期,增强并购退出意愿皇冠信用網怎么申请。同时,可以组织搭建资源对接平台,统筹地方政府、上市公司、PE/VC等金融机构、行业专家等各类资源,为上市公司挖掘产业并购机遇提供支持。
2.对高溢价并购、忽悠式重组等损害投资者利益的情形推出针对性监管措施
坚决打击并购重组领域的“伪市值管理”情形,一是继续加大监管问询力度,要求对并购溢价的合理性采取多种估值方式验证;对于非同行业或没有产业链关联的资产注入行为要严加监管、适时禁止,坚决打击“壳公司”炒作,严防并购重组成为不当套利或利益输送工具皇冠信用網怎么申请。二是对于炒作重组预期的行为严肃问责,从严处罚谣言散布源头,并强化上市公司及时回应假市场传闻的信息披露责任。
(五)推动上市公司加大在投关领域的资源投入皇冠信用網怎么申请,启动以市值管理为目标的信息披露改革
1.完善信息披露机制皇冠信用網怎么申请,推动市场认可度低的上市公司制定有效措施改善市场表现
为进一步提升上市公司对投资者关系管理工作的重视程度,减弱信息不对称、充分反映公司价值,监管将鼓励上市公司加大在投资者关系领域的资源投入力度,主动寻求市场沟通,并启动自愿信息披露改革,强化投资者认同感皇冠信用網怎么申请。
一是推动形成上市公司投资者关系管理预算及投入披露机制,鼓励上市公司关注股东回报,加大资源投入力度皇冠信用網怎么申请。
二是允许缺乏市场关注度的中小上市公司以付费等形式寻求证券分析师的公允覆盖,只要公开向市场进行信息披露即可,拓展市场尤其是投资机构对公司价值的认知渠道皇冠信用網怎么申请。
三是启动以市值管理为目标的信息披露改革,强制破净、破发、流动性差等市场认可度低,以及出现业绩大幅下滑等经营不善的上市公司制定“提质增效重回报”或“质量回报双提升”行动方案,并制定详尽的方案模板,要求上市公司深入分析经营困境、内在价值评估、市场认可度低的原因等,据此提出切实可落地的改进时间表与具体举措,并定期复盘计划完成度,提出进一步改进措施,直至企业价值恢复正常,其他公司可自愿参与此类信息披露计划,促进上市公司质量提升皇冠信用網怎么申请。
2.强化对误导性陈述、大股东借机减持行为的监管力度皇冠信用網怎么申请,增强法治震慑
针对部分上市公司为推高股价而进行误导投资者的信息披露问题,将持续加大监管力度:一是完善监管科技建设,强化技术识别手段,对股价走势异常及重要股东减持行为加大监控力度皇冠信用網怎么申请。二是对互动平台回复不规范、进行误导性、夸大性陈述、“蹭热点”炒作、大股东借机减持套现等行为加强监管处罚,通过增加罚款金额、没收减持获利金额并采取责令回购、限制减持等措施,严厉打击上市公司违规披露人及相关减持主体,塑造市场公平交易生态。
总之,2024年11月15日发布实施的《指引》是“924”一揽子增量政策的重要组成部分,具有划时代意义,是政策组合拳中第一次推出成体系成建制的自下而上的增量政策,在上市公司主体以具体行动参与中国经济企稳回升中发挥关键作用,有效改变当下可能存在的“上热中温下冷”的经济发展结构性矛盾皇冠信用網怎么申请。我们要不断根据实际情况讨论完善市值管理政策环境,让资本市场和上市公司以更完美的姿态在维护宏观经济稳健、支持实体经济发展、推动科技创新智能制造、守护居民财富中发挥更加重要的基础性作用。
(董晨:东北证券副总裁兼战略规划部总经理、杨丰强:东北证券战略规划部总经理助理、张莉莹:东北证券战略规划部高级分析师)
猜你喜欢
- 2026-04-19皇冠信用网在哪里开通_解放军大庆舰坐镇,四艘中国油轮顺利过海,15艘美军舰没敢拦
- 2026-04-19皇冠信用网登3出租_乌克兰基辅枪击事件已致5人死亡,枪手身份公布
- 2026-04-18皇冠信用网代理_伊朗:拒绝将浓缩铀移至国外
- 2026-04-17皇冠客服联系方式 _WCBA总决赛G2-张茹准绝杀 山西女篮1-1四川
- 2026-04-17皇冠足球比分 _多地优化政策告别“买房专属”,公积金还可以这样用
- 2026-04-16皇冠账号注册 _黄仁勋又急:芯片又不是浓缩铀,卖给中国怎么了?
- 2026-04-14皇冠信用网登3代理申请_英媒:若阿森纳最终丢冠 将是英超历史最大失败之一
- 2026-04-14皇冠信用网账号注册_郑丽文亮相人民大会堂,马英九的叮嘱她全听进去了?统一势在必得
- 2026-04-13皇冠信用网开户_上海民警在餐馆吃饭,发现邻座女子不对劲…当场抓住,果然是在逃嫌疑犯!
- 2026-04-12信用盘如何申请_超算预测英超结局:曼城1分优势力压阿森纳夺冠,热刺降入英冠
- 2026-04-11hga050皇冠手机版_“人肉”背回244本淫秽漫画,“跨境代购”女子被判刑
- 2026-04-11皇冠信用网登1_巴基斯坦被以色列激怒了,一旦介入战争,情况将会怎样?


网友评论