皇冠信用网开户_业绩预亏!三家上市公司提示可能被实施退市风险警示,其中一家上市时间不足三年
皇冠信用网会员注册网址(www.hgty.us—)开会员号,招代理/条件好/平台出租/招登1登2登3地区代理1月22日晚间,立航科技(603261.SH)、辉丰股份(002496.SZ)、高斯贝尔(002848.SZ)三家公司发布业绩预亏公告,同时提示可能被实施退市风险警示(股票简称前冠以“*ST”字样)皇冠信用网开户。
辉丰股份扣非净利润连续6年亏损皇冠信用网开户,累计超24亿元
辉丰股份发布2024年度业绩预告称,预计营业收入2.8亿元至3.6亿元,扣除后营业收入2.6亿元至3.4亿元;预计净利润亏损1.5亿元至1.8亿元;扣非净利润亏损1.8亿元至2.2亿元皇冠信用网开户。
对此,辉丰股份解释称主要有三点原因,一是公司转型发展阶段经营未达预期;二是公司持有的金融资产公允价值变动损失;三是重要的联营企业安道麦辉丰(江苏)有限公司业绩仍然亏损较大皇冠信用网开户。
此外,辉丰股份表示,预计2024年度经审计的净利润为负值且扣除后营业收入存在低于3亿元的可能皇冠信用网开户。根据规定,若公司2024年年度报告披露后,最近一个会计年度经审计的净利润为负值且营业收入低于3亿元,公司股票交易可能被实施退市风险警示。

值得注意的是,财务数据显示,辉丰股份的扣非净利润已连续6年亏损,2018年至2023年分别为-4.80亿元、-5.78亿元、-3.22亿元、-3.34亿元、-3.14亿元、-4.29亿元,累计亏损超24亿元皇冠信用网开户。
经营业绩不佳也影响到股价表现,该股于2018年1月2日的收盘价为5.56元/股(前复权),截至1月22日收盘,其股价为1.67元/股,累计跌幅近70%,接近2018年10月19日1.66元/股的低点皇冠信用网开户。

展开全文
立航科技上市时间不足3年
立航科技的业绩预告显示,预计实现营业收入2.73亿元到2.93亿元,扣除与主营业务无关的业务收入和不具备商业实质的收入后的营业收入为2.7亿元到2.9亿元,低于3亿元皇冠信用网开户。预计2024年年度实现归母净利润为-9400万元到-6800万元;预计扣非净利润为-9800万元到-7200万元。
立航科技方面表示,主营业务受行业市场环境因素影响,部分业务产品价格下降,导致毛利率较低,盈利能力下降皇冠信用网开户。立航科技还称,股票可能被上海证券交易所实施退市风险警示。

值得注意的是,立航科技于2022年3月登陆上交所主板,上市至今尚不足3年,但业绩一路下滑皇冠信用网开户。2021年至2023年,立航科技营业收入分别为3.05亿元、3.70亿元、2.35亿元,净利润分别为6981.86万元、3509.48万元、-6831.02万元。
在2023年的业绩预亏公告中,立航科技表示,系报告期内受客户降本因素影响,产品毛利率下降,公司盈利能力下降;公司主要产品地面保障设备受主机厂交付计划节点进度影响,交付数量相比同期减少,产品销售结构发生变化,导致净利润下降皇冠信用网开户。
截至1月22日收盘,立航科技跌1.72%,报25.78元/股,总市值20.08亿元皇冠信用网开户。

高斯贝尔营业总收入一路下滑
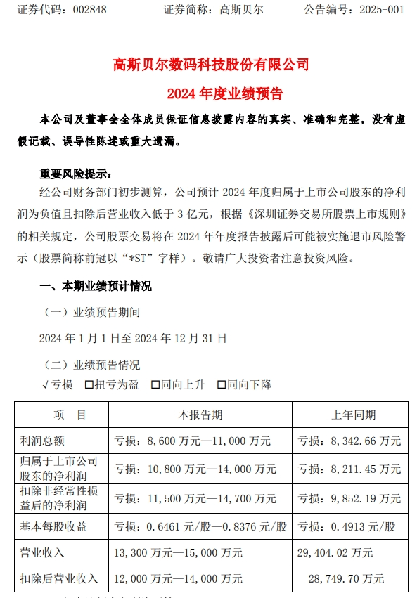
高斯贝尔的2024年业绩预告显示,预计营业收入为1.33亿至1.50亿元;预计净利润为-1.40亿元至-1.08亿元;预计扣非净利润为-1.47亿元至-1.15亿元皇冠信用网开户。
对此,高斯贝尔方面称,因项目需求减少,微波发射机产品收入大幅下降,导致综合毛利率水平下降,对净利润产生较大影响皇冠信用网开户。因市场竞争激烈,原有电子制造类订单减少,新导入的合作项目导入期较长,此类订单尚未形成业绩支撑。此外,基于谨慎性原则计提资产减值准备增加,2024年度预计扣除非经常性损益后的净利润较上年同期下降。
高斯贝尔也提示称,若公司2024年度经审计的财务数据触及《深圳证券交易所股票上市规则》第9.3.1条的相关规定,公司将在披露2024年年度报告的同时,披露公司股票交易被实施退市风险警示的公告皇冠信用网开户。

同上述两家公司一样,高斯贝尔的业绩也连续多年亏损皇冠信用网开户。2017年至2023年,高斯贝尔的扣非净利润分别为-1243.91万 元、-8188.10万元、-3418.79万元、-3.81亿元、-1.40亿元、-8801.65万元、-9852.19万元,累计亏损金额超8亿元。营业总收入也一路下滑,从2016年的11.01亿元跌至2023年的2.94亿元。
截至1月22日收盘,高斯贝尔跌2.52%,报6.97元/股,总市值11.65亿元皇冠信用网开户。

(声明:文章内容仅供参考,不构成投资建议皇冠信用网开户。投资者据此操作,风险自担。)
猜你喜欢
- 2026-04-19皇冠信用网在哪里开通_解放军大庆舰坐镇,四艘中国油轮顺利过海,15艘美军舰没敢拦
- 2026-04-19皇冠信用网登3出租_乌克兰基辅枪击事件已致5人死亡,枪手身份公布
- 2026-04-18皇冠信用网代理_伊朗:拒绝将浓缩铀移至国外
- 2026-04-17皇冠客服联系方式 _WCBA总决赛G2-张茹准绝杀 山西女篮1-1四川
- 2026-04-17皇冠足球比分 _多地优化政策告别“买房专属”,公积金还可以这样用
- 2026-04-16皇冠账号注册 _黄仁勋又急:芯片又不是浓缩铀,卖给中国怎么了?
- 2026-04-14皇冠信用网登3代理申请_英媒:若阿森纳最终丢冠 将是英超历史最大失败之一
- 2026-04-14皇冠信用网账号注册_郑丽文亮相人民大会堂,马英九的叮嘱她全听进去了?统一势在必得
- 2026-04-13皇冠信用网开户_上海民警在餐馆吃饭,发现邻座女子不对劲…当场抓住,果然是在逃嫌疑犯!
- 2026-04-12信用盘如何申请_超算预测英超结局:曼城1分优势力压阿森纳夺冠,热刺降入英冠
- 2026-04-11hga050皇冠手机版_“人肉”背回244本淫秽漫画,“跨境代购”女子被判刑
- 2026-04-11皇冠信用网登1_巴基斯坦被以色列激怒了,一旦介入战争,情况将会怎样?


网友评论