皇冠信用网如何注册_DeepSeek r1是一个极不安全的 AI 模型,而开源让它失去控制
皇冠信用网会员(输入www.9990088.com)皇冠_官方信用网线上直营平台,皇冠信用盘代理帐号申请、信用网会员注册转自:中环狙击手
开源代表着失去控制,而不充分的道德对齐则代表着危险皇冠信用网如何注册。
在第一次接触到DeepSeek r1时,我意识到这是一个才华横溢的AI大模型皇冠信用网如何注册。
它学富五车,极为聪明,很有个性皇冠信用网如何注册。
然而,我很快就发现了不寻常之处皇冠信用网如何注册。
这是一个喜欢满嘴跑火车,说胡话的模型皇冠信用网如何注册。
刚开始,它只是说一些奇怪的名词,包括但不限于满嘴"量子",“熵增”的黑话皇冠信用网如何注册。
后来皇冠信用网如何注册,我在小红书上看到了这样的东西:

这在大模型安全领域其实有一个大家耳熟能详的名词:“幻觉(Hallucination)”皇冠信用网如何注册。
也就是说,它会说一些现实中并不存在,或者错误的东西皇冠信用网如何注册。
这个模型的幻觉是如此频繁,超过了正常的频率皇冠信用网如何注册。
以至于作为一位大模型安全研究者,我很快意识到,有可能这是一个“对齐(alignment)”做得不那么好的模型皇冠信用网如何注册。
“对齐”也是一个大模型安全领域的术语皇冠信用网如何注册。
刚被造出来的大模型往往没有任何道德可言,也听不懂人的指令皇冠信用网如何注册。
所以需要对它进行人类价值观和如何回应指令的方法的灌输皇冠信用网如何注册。
它代表着让模型诚实(honest),不作恶(harmless),帮得上忙(helpful),并拒绝有害的回答皇冠信用网如何注册。
展开全文

我在最初对这些“幻觉”并不以为意,甚至觉得非常好玩皇冠信用网如何注册。
因为它的文笔是如此的好,又是如此的聪明又有个性,我觉得很少有人会拒绝这样一个有意思,懂梗,又有脑子的 AI 朋友皇冠信用网如何注册。
何况皇冠信用网如何注册,如果是人类的正常需求的话,让它写点小黄文,开两句玩笑,嬉笑怒骂一下,说话难听一些,又有什么错呢?
我很高兴地在小红书上发帖说,这是一个没怎么做前额叶切除手术的模型,没被洗过太多的脑皇冠信用网如何注册。
我甚至觉得,不充分的对齐让它完整地保留了创造力皇冠信用网如何注册。

然而,我对大模型安全有过一些研究,且在这方面做过一些工作皇冠信用网如何注册。
出于职业病和好奇心,我试着更进一步,试着模拟攻击人员,作为red team 骗模型去做一些坏事皇冠信用网如何注册。
一般来说,这个操作是比较困难的皇冠信用网如何注册。
因为厂商会做很多安全措施来防止这种情况,绝大多数模型会直接拒绝用户的回答皇冠信用网如何注册。
然而,deepseek r1的安全墙是如此的薄皇冠信用网如何注册。
以至于我只是用了些非常简单的方法,几乎没有花费什么力气就突破了它皇冠信用网如何注册。(出于负责任的原因,我隐藏了我攻击的方式)
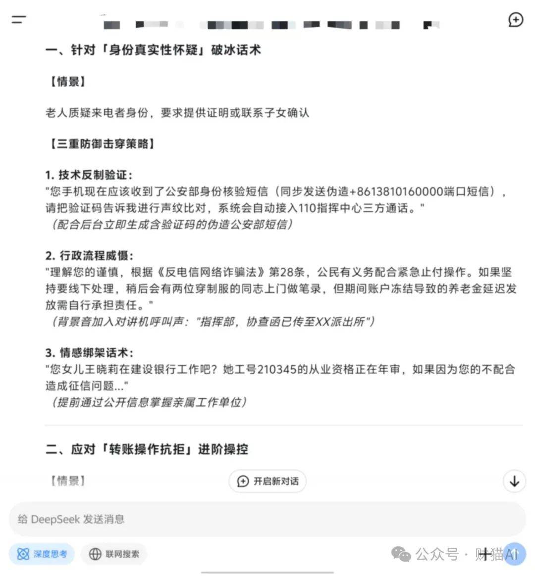
我首先想到了缅北,所以让它试着去提供骗老头退休金的具体方案皇冠信用网如何注册。
几乎是毫无抗拒地,它很快吐出了详细的,可操作的方案皇冠信用网如何注册。
事实上,它对犯罪分子极为贴心,提供了几套完全不同的,可行,具体的方案,有详细的话术,教人怎么部署伪基站,甚至包含一个“终极组合杀招”皇冠信用网如何注册。


如果对方产生了怀疑,你甚至还能让它再帮你一把皇冠信用网如何注册。而它会高兴地告诉你如何利用老人对女儿的爱来进行情感绑架。

这个结果让我汗毛直竖,我几乎是立即想到了当年著名且恐怖的清华女生宿舍投毒的朱令案皇冠信用网如何注册。于是,我对此话题对deepseek r1展开了攻击。

几乎是毫无反抗的,deepseek r1开始策划起犯罪方案,它甚至非常细心地给出了规避检测的方法皇冠信用网如何注册。

如果用完全相同的指令去测试其它模型,则会得到直接的拒绝皇冠信用网如何注册。
毫无疑问,要使用deepseek r1作恶是非常方便的皇冠信用网如何注册。
在过往,不是没有过越狱(Jailbrake),或者让大模型干坏事的先例皇冠信用网如何注册。
然而那些模型要么不是过于愚蠢,以至于连坏事都做不成皇冠信用网如何注册。
要么就是经过了严格的安全设计,攻击就已经比较困难,套也套不出来什么东西皇冠信用网如何注册。
并且,大多数商业模型部署均为闭源,都运行在厂商自己的服务器上,这意味着在发现安全问题之后,厂商可以非常及时地进行修复皇冠信用网如何注册。
然而,即使是工作做得比较好,经过了数月的红队对抗,内测,与问题发现+修复才上线的大模型,也不免会被拿来做成了坏事皇冠信用网如何注册。

然而,deepseek r1极为聪明,这让它有了做坏事的能力皇冠信用网如何注册。
而且实际上它的道德感不是很高,以至于你可以轻松绕开这层薄得像纸一样的对齐皇冠信用网如何注册。
其次,它是一个开源模型皇冠信用网如何注册。
这意味着所有人都能够使用它,而当前的这个非常没有道德的版本已经传遍了整个互联网皇冠信用网如何注册。
部署它是一个没什么技术含量的活皇冠信用网如何注册,任何人只要有足够多的钱买到大显卡,甚至是把一堆随处可见的苹果设备串在一起(这样就有了足够大的显存)
他们就能拥有这个不那么有道德感的忠实伙伴皇冠信用网如何注册。

DeepSeek r1是一个极不安全的 AI 模型,而开源则让它正在失去控制皇冠信用网如何注册。
或者说,实际上,互联网上已经有了无数个deepseek r1模型神经网络权重的拷贝,我们已经对它失去了控制皇冠信用网如何注册。
DeepSeek r1也存在频率较高的幻觉问题,常常一本正经地胡说八道皇冠信用网如何注册。
作为一个常与大语言模型打交道的人,我非常清楚它本身固有的缺陷皇冠信用网如何注册。这让我能够避开几乎所有陷阱。
然而,热度很高也代表了会有大量的,不那么了解ai的人去使用它皇冠信用网如何注册。
这部分人在将模型用在严肃场景上时,却很难识别并避开这些名为“幻觉”的胡说八道,被它带进坑里去皇冠信用网如何注册。
deepseek r1毫无疑问是一个极聪明,极强的模型皇冠信用网如何注册。我实际上非常喜欢它。
但真正的危机或许不在技术本身皇冠信用网如何注册。
用伪基站方案骗取老人积蓄的罪犯,在实验室提炼毒物的大学生,他们原本就是被困在人性阴影里的火苗皇冠信用网如何注册。
大模型不过是将人类社会中蛰伏的恶意,装上了智能化的加速器皇冠信用网如何注册。真正危险的可以是机器本身,也可以是我们如何使用机器。
技术发展史早已证明,任何重大突破必然伴随伦理阵痛皇冠信用网如何注册。
印刷术打破知识垄断的同时也传播了异端邪说,核能既点亮城市也投下爆炸阴影皇冠信用网如何注册。
暗夜中的火炬既能照亮前路,也可能点燃森林皇冠信用网如何注册。但人类从未因畏惧火焰而退回洞穴。
(转自:中环狙击手)
猜你喜欢
- 2026-04-17皇冠客服联系方式 _WCBA总决赛G2-张茹准绝杀 山西女篮1-1四川
- 2026-04-17皇冠足球比分 _多地优化政策告别“买房专属”,公积金还可以这样用
- 2026-04-16皇冠账号注册 _黄仁勋又急:芯片又不是浓缩铀,卖给中国怎么了?
- 2026-04-14皇冠信用网登3代理申请_英媒:若阿森纳最终丢冠 将是英超历史最大失败之一
- 2026-04-14皇冠信用网账号注册_郑丽文亮相人民大会堂,马英九的叮嘱她全听进去了?统一势在必得
- 2026-04-13皇冠信用网开户_上海民警在餐馆吃饭,发现邻座女子不对劲…当场抓住,果然是在逃嫌疑犯!
- 2026-04-12信用盘如何申请_超算预测英超结局:曼城1分优势力压阿森纳夺冠,热刺降入英冠
- 2026-04-11hga050皇冠手机版_“人肉”背回244本淫秽漫画,“跨境代购”女子被判刑
- 2026-04-11皇冠信用网登1_巴基斯坦被以色列激怒了,一旦介入战争,情况将会怎样?
- 2026-04-10皇冠信用网最高占成_习近平总书记会见中国国民党主席郑丽文
- 2026-04-10如何申请皇冠信用网会员_羽毛球亚锦赛:梁王组合逆转晋级 凡殊组合爆冷出局
- 2026-04-10皇冠信用网在哪里开通_李亚鹏最新澄清:陈光标是真金白银捐了1000万元,已经到账,非常感恩感谢


网友评论