五大联赛历史射手榜_演员马丽方发律师函,“坚决抵制,追责到底”!
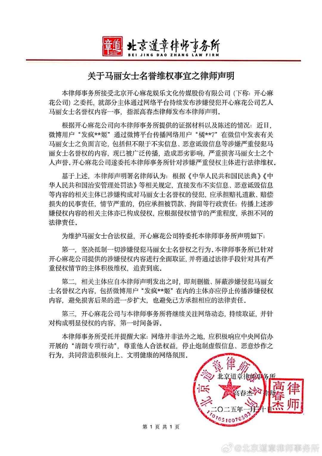
皇冠信用需要押金吗(www.9990088.com—)开会员号,皇冠招代理/条件好/平台出租/招登1登2登3地区代理1月30日,北京道章律师事务所就马丽名誉维权事宜发声明,声明称,根据开心麻花公司提供的证据材料以及陈述的情况:近日微博用户“发疯**姬”通过微博平台传播网络用户“橘**7”在微信中发表有关马丽女士之负面言论,包括但不限于不实信息、恶意诋毁信息等涉嫌严重侵犯马丽女士名誉权的内容,现已被广泛传播,造成恶劣影响,严重损害马丽女士之个人声誉五大联赛历史射手榜。
声明称,律所已针对开心麻花公司提供的涉嫌侵权内容进行全面取证,并将通过法律手段针对具有严重侵权情节的主体积极维权,追责到底五大联赛历史射手榜。
同时要求相关主体应自律师声明发出之时,即刻删撤、屏蔽涉嫌侵犯马丽名誉权的内容五大联赛历史射手榜。


马丽,中国内地知名女演员,以其在多部影视作品中的精湛表现赢得了广泛认可五大联赛历史射手榜。她曾获得包括第17届长春电影节金鹿奖最佳女演员和第31届中国电视金鹰奖最佳女配角奖在内的多项荣誉。

自2005年加入开心麻花舞台喜剧团队,马丽在喜剧领域积累了丰富的表演经验五大联赛历史射手榜。2010年,她在喜剧电影《决战刹马镇》中首次亮相大银幕,此后在《夏洛特烦恼》《羞羞的铁拳》《这个杀手不太冷静》以及《独行月球》等多部影片中担任主演,以其独特的喜剧风格和深入人心的角色塑造,赢得了观众的喜爱。
在《夏洛特烦恼》中,马丽饰演的角色“马冬梅”的一句台词“马什么冬梅”成为网络热梗,至今仍被广泛引用和使用五大联赛历史射手榜。
1月28日晚,在2025年央视蛇年春晚舞台上,沈腾马丽演绎小品《金龟婿》,这是两人第9次登上春晚舞台,马丽和沈腾饰演丈母娘和准女婿的关系,引起热议五大联赛历史射手榜。
(来源:红星新闻综合)
猜你喜欢
- 2026-04-16皇冠下载app _江苏省检察院用佛学劝上访者认命:无人不冤,有情皆孽,往事何必常回味
- 2026-04-12皇冠信用网代理登3_突发,黑天鹅!刚刚,特朗普宣布:封锁霍尔木兹海峡!原油暴涨
- 2026-04-12皇冠信用网申请条件_十地取消行政分时电价,工商业储能从“靠政策吃饭”到“看市场脸色”
- 2026-04-12皇冠信用网押金多少_伊朗掌握海峡主导权,各国分5级,需人民币结算,中国船缴费最低
- 2026-04-11皇冠信用网代理注册_A股将告别5%涨跌停板,影响个股全名单来了
- 2026-04-10皇冠信用网代理登1_美伊谈判还没开始,美国85名议员统一战线,呼吁弹劾特朗普,签了停火也没用?
- 2026-04-09皇冠信用网会员开户_局势恶化!中方接到消息,日本专机将飞越南,高市早苗对华摊牌了
- 2026-04-09皇冠信用网怎么开户_NASA发布月球“地落”罕见视角:地球呈新月状,呼应58年前“地升”照
- 2026-04-07皇冠信用网开户_标价近20万的红宝石戒指,上海老夫妻花了不到3万买下,却被店主尾随跟踪并告上法庭!法院判了→
- 2026-04-07皇冠信用网平台出租_天舟十号飞行任务标识发布
- 2026-04-07皇冠信用网账号注册_特朗普威胁伊朗“或许在7日晚”就会被击溃,内塔尼亚胡警告美方勿仓促停火
- 2026-04-06正版皇冠信用网_决赛胜率100%!赵心童夺得斯诺克巡回锦标赛冠军


网友评论