皇冠信用怎么租_国企称录取本科生不违规,公布招聘过程方能破除成见
皇冠信用网会员注册网址(—9990088.com)-开会_员出_租平_台,皇冠信用盘/—开会员账号—(招登1登2登3(平台出租,文|塞外声
国企拟录取3名本科生皇冠信用怎么租,其中2名毕业于民办二本院校,这是普通生有了翻盘机会,还是另有故事?
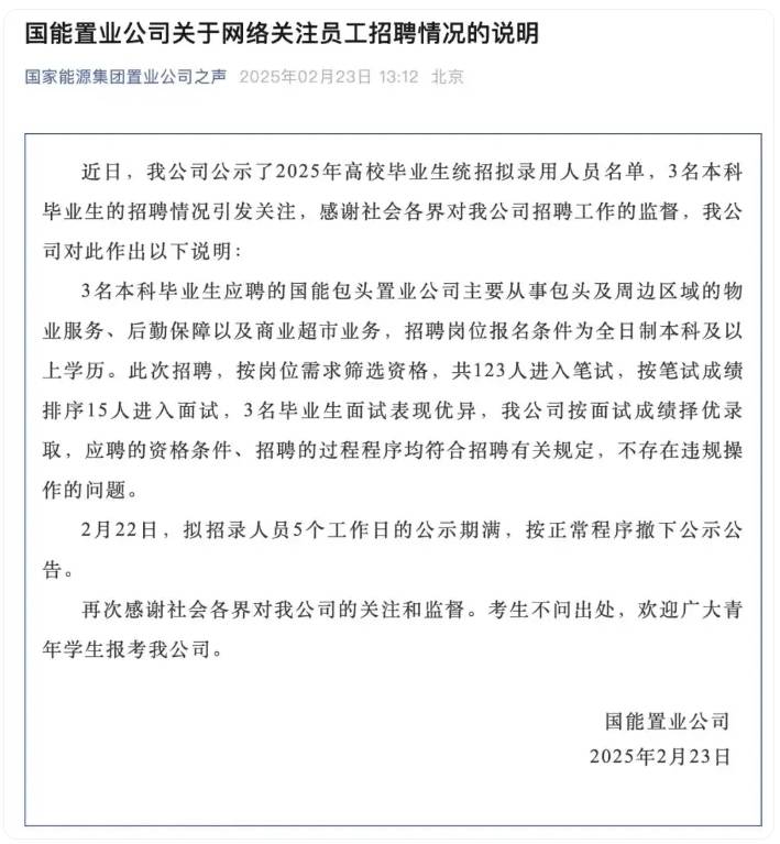
2月23日,国家能源集团置业公司发布消息,称此前网友质疑公司招录3名本科生“不存在违规操作”,“此次招聘,按岗位需求筛选资格,共123人进入笔试,按笔试成绩排序15人进入面试,3名毕业生面试表现优异,公司按面试成绩择优录取,应聘的资格条件、招聘的过程程序均符合招聘有关规定皇冠信用怎么租。”
此前,该公司公示2025年校招拟录用人员名单时,13名硕士研究生和3名本科生入围,其中3名本科生分别来自绥化学院、西安外事学院、青岛恒星科技学院皇冠信用怎么租。很多网友认为三所本科院校太过普通,有人甚至把名单调侃成“为这三碟醋包了顿饺子”。
对此皇冠信用怎么租,国能集团工作人员对媒体说,“不能因为一个人长得像小偷就说他一定是小偷”“如果觉得录用程序不合规,可以随时向相关部门投诉和举报,这也是大家的自由”“无端进行猜测和诽谤,使录用人员承担很多不必要的压力,对他们本身也不公平”……

在就业机会有限的语境下,国企校招引来一些打量甚至是质疑的目光,很正常皇冠信用怎么租。这是大家的自由,也是一种外部监督,是实现社会公平的一种路径。多一点指指点点,总好过啥也不说。
3名极普通高校的学生有没有可能“杀出重围”,被大国企录用?这个问题不值一哂皇冠信用怎么租。
毕竟,本科也好,研究生也罢;名校也好,普通学校也罢,都不是人才出不出圈的魔咒皇冠信用怎么租。概率是存在的,但不能将概率视为必然,更不能先入为主地认定这3名本科生不配进入国企。3人的岗位涉及物业服务、后勤保障、商超业务,似乎不需要高学历。如果真是给普通学子机会,当然是好事一桩。
事实上,网上也有声音用《哪吒2》中申公豹关于“成见”的台词评价此事,认为一般院校也会走出优秀的学生,来自哪所学校不一定决定个人综合能力的高低皇冠信用怎么租。
不得不说,这些道理都对极了,没有人会不同意皇冠信用怎么租。
只是,这世界没有抽离于事实之上的“道理”,也没有无所依凭的“自由”,任何道理和自由,都应该从事实上生长出来皇冠信用怎么租。
展开全文
现在的事实是,企业虽然再三出来回应,但外人仍然不知道,招聘过程具体是怎么进行的皇冠信用怎么租。既然企业自认为“内部程序”无问题,那就详细公开一下这个“内部程序”,一条一条列出来,一项一项与相关规定比对,至于是不是“符合招聘有关规定”,让网友自己判定。
特别是,公司称有笔试有面试,那么不妨把面试成绩、笔试成绩,以及面试笔试在招录中的占比公开皇冠信用怎么租。这样做,既可以证明心中无鬼,表明企业招聘的坦荡公平,也能为可能被错怪的3名大学生辟谣,以说明他们究竟有多优秀,如何“锥处囊中”“脱颖而出”。

废话不多说,直接上成绩,岂不简单直接?又何必东拉西扯,说什么“小偷”论?网上的信息确实驳杂,企业感觉不舒服也不奇怪,但既然网友已经把问号挂在自家门头上了,那就不能再回避皇冠信用怎么租。可不能把网友质疑当回事,说什么“随时向相关部门投诉和举报”,这样的回应未免太差劲了,网友质疑难道不算投诉和举报?还非得找有关部门?
央企和国企虽然是企业,但所有权却是归全民皇冠信用怎么租。也就是说,老百姓完全有资格对企业提出要求,即便说得不对、不合适,也不能恼火,而是要详细、耐心地解说。这才是对人民的态度,岂能一句“去告吧”就关闭交流的大门?看似俏皮的回应,流露出来的,仍是兜不住的傲慢,是回怼民众。
3名被录用人员突然上了热搜,确实可能会承担很多不必要压力皇冠信用怎么租。就算“人心中的成见是一座大山”,这个成见并非不可克服。企业为什么不详细说明他们是如何像申公豹一样打败成见、杀出一条路的呢?这样的个体励志故事、慧眼识英雄故事、不拘一格降人才故事,永远都是稀缺资源。可别埋没了。
猜你喜欢
- 2026-04-22皇冠信用网会员申请_人民之心|“把人民放在心中最高位置”
- 2026-04-21皇冠信用网代理_伊朗司令通告全球,导弹已堆满仓库!伊朗军工正常运转,中方援助已送到
- 2026-04-21如何申请皇冠信用网_“法院干警配偶低价拍得银行6000万债权”引质疑,多方回应
- 2026-04-21介绍个信用盘网址_山东省纪委监委最新发布 李屹东涉嫌严重违纪违法接受纪律审查和监察调查
- 2026-04-18皇冠信用网代理注册_受骗的伊朗怒封海峡,局势惊人颠覆!
- 2026-04-17皇冠信用盘额度 _宁波市原副市长王仁洲,主动投案
- 2026-04-17皇冠A盘 _废旧医用胶片可炼银?有人称两个多月回收上万张,“每张能赚1块钱”,专家:别卖
- 2026-04-15世界杯足球盘口 _下一波暴雨,马上到广东!深圳晴热余额仅剩2天!洗晒、出行抓紧安排
- 2026-04-15皇冠信用账号怎么开 _西双版纳泼水节2女子遭多人高压水枪喷射,拒绝仍被“围攻”,文旅局工作人员:将记录上报
- 2026-04-15皇冠体育 _菲律宾政坛变天?马科斯被催辞职,杜特尔特之子担任党总裁
- 2026-04-13皇冠信用网注册_周末打虎!涉嫌严重违纪违法,丁业现被查
- 2026-04-11皇冠信用网代理流程_湖人背水一战:詹姆斯领衔,力争季后赛主场优势


网友评论