登1登2登3代理
热门标签

正版皇冠信用网址_北新集团建材股份有限公司 关于公司及其各级子公司使用闲置自有资金进行委托理财的公告

时间:2023-03-29   阅读:2915

皇冠信用盘账号注册(输入9990088.com)为您提供皇冠登录,皇冠盘代理、会员皇冠信用网代理开户、皇冠会员开户业务正版皇冠信用网址_北新集团建材股份有限公司 关于公司及其各级子公司使用闲置自有资金进行委托理财的公告

正版皇冠信用网址_北新集团建材股份有限公司 关于公司及其各级子公司使用闲置自有资金进行委托理财的公告

正版皇冠信用网址_北新集团建材股份有限公司 关于公司及其各级子公司使用闲置自有资金进行委托理财的公告

展开全文

正版皇冠信用网址_北新集团建材股份有限公司 关于公司及其各级子公司使用闲置自有资金进行委托理财的公告

(上接B122版)

注册资本:5,000万元人民币

经营范围:法律、法规、国务院决定规定禁止的不得经营;法律、法规、国务院决定规定应当许可(审批)的,经审批机关批准后凭许可(审批)文件经营;法律、法规、国务院决定规定无需许可(审批)的,市场主体自主选择经营正版皇冠信用网址。纸面石膏板、石膏粉、石膏砌块及其它石膏制品、建筑用金属制品(国家限制的除外)的生产与销售。

与公司的关联关系:公司全资子公司泰山石膏的全资子公司

产权及控制关系:公司全资子公司泰山石膏持有100%股权

截至2022年12月31日,贵州泰福资产总额为15,734.62万元,负债总额为824.41万元,或有事项涉及的总额为0万元,净资产为14,910.21万元;2022年,贵州泰福营业收入为12,439.53万元,利润总额为947.00万元,归属于母公司的净利润为905.64万元正版皇冠信用网址。

经查询全国被执行人信息网、最高人民法院失信被执行人信息网,贵州泰福未被列入失信被执行人名单正版皇冠信用网址。

6.贵州皇冠

成立时间:2011年08月18日

注册地点:贵州省毕节市金沙县西洛乡金槐村(黄山路马料河桥北200米)

法定代表人:李兴键

注册资本:10,000万元人民币

经营范围:法律、法规、国务院决定规定禁止的不得经营;法律、法规、国务院决定规定应当许可(审批)的,经审批机关批准后凭许可(审批)文件经营;法律、法规、国务院决定规定无需许可(审批)的,市场主体自主选择经营正版皇冠信用网址。纸面石膏板、装饰石膏板、其它石膏制品、轻钢龙骨、新型建筑材料、装饰材料的生产与销售。

与公司的关联关系:公司全资子公司泰山石膏的全资子公司

产权及控制关系:公司全资子公司泰山石膏持有100%股权

截至2022年12月31日,贵州皇冠资产总额为26,843.80万元,负债总额为1,319.63万元,或有事项涉及的总额为0万元,净资产为25,524.17万元;2022年,贵州皇冠营业收入为18,169.49万元,利润总额为1,903.70万元,归属于母公司的净利润为2,018.63万元正版皇冠信用网址。

经查询全国被执行人信息网、最高人民法院失信被执行人信息网,贵州皇冠未被列入失信被执行人名单正版皇冠信用网址。

7.广西泰山

成立时间:2014年01月10日

注册地点:来宾市兴宾区凤凰工业园

法定代表人:崔传青

注册资本:3,000万元人民币

经营范围:纸面石膏板、装饰石膏板、石膏粉、石膏砌块及其它石膏制品、轻钢龙骨及其它建筑用金属制品、新型建筑材料、装饰材料的生产与销售正版皇冠信用网址。(依法需经批准的项目,经相关部门批准后方可开展经营活动)

与公司的关联关系:公司全资子公司泰山石膏的全资子公司

产权及控制关系:公司全资子公司泰山石膏持有100%股权

截至2022年12月31日,广西泰山资产总额为30,917.97万元,负债总额为3,247.97万元,或有事项涉及的总额为0万元,净资产为27,670.00万元;2022年,广西泰山营业收入为33,146.29万元,利润总额为4,334.31万元,归属于母公司的净利润为4,391.16万元正版皇冠信用网址。

经查询全国被执行人信息网、最高人民法院失信被执行人信息网,广西泰山未被列入失信被执行人名单正版皇冠信用网址。

8.崇左泰山

成立时间:2020年12月30日

注册地点:广西壮族自治区崇左市扶绥县渠黎镇广西中国-东盟青年产业园905号10室

法定代表人:崔传青

注册资本:3,000万元人民币

经营范围:一般项目:轻质建筑材料制造;轻质建筑材料销售;石灰和石膏制造;石灰和石膏销售;新型建筑材料制造(不含危险化学品);建筑材料销售;建筑装饰材料销售;五金产品零售(除依法须经批准的项目外正版皇冠信用网址,凭营业执照依法自主开展经营活动)

与公司的关联关系:公司全资子公司泰山石膏的全资子公司

产权及控制关系:公司全资子公司泰山石膏持有100%股权

截至2022年12月31日,崇左泰山资产总额为6,581.62万元,负债总额为3,577.15万元,或有事项涉及的总额为0万元,净资产为3,004.47万元;2022年,崇左泰山营业收入为0万元,利润总额为4.87万元,归属于母公司的净利润为3.91万元正版皇冠信用网址。

经查询全国被执行人信息网、最高人民法院失信被执行人信息网,崇左泰山未被列入失信被执行人名单正版皇冠信用网址。

9.南通泰山

成立时间:2009年11月09日

注册地点:江苏省海门市滨江街道深圳路288号

法定代表人:张彦修

注册资本:10,000万元人民币

经营范围:纸面石膏板、石膏粉、石膏砌块及其它石膏制品、轻钢龙骨及其他建筑用金属制品的生产销售正版皇冠信用网址。(依法须经批准的项目,经相关部门批准后方可开展经营活动)

与公司的关联关系:公司全资子公司泰山石膏的全资子公司

产权及控制关系:公司全资子公司泰山石膏持有100%股权

截至2022年12月31日,南通泰山资产总额为48,411.79万元,负债总额为3,742.05万元,或有事项涉及的总额为0万元,净资产为44,669.74万元;2022年,南通泰山营业收入为48,535.14万元,利润总额为6,564.02万元,归属于母公司的净利润为6,547.75万元正版皇冠信用网址。

经查询全国被执行人信息网、最高人民法院失信被执行人信息网,南通泰山未被列入失信被执行人名单正版皇冠信用网址。

10.包头泰山

成立时间:2008年03月04日

注册地点:内蒙古自治区包头市土默特右旗沟门镇110国道南侧(工业园区管委会斜对面)

法定代表人:高岩

注册资本:500万元人民币

经营范围:纸面石膏板、石膏制品、轻钢龙骨、新型建筑材料、装饰材料生产销售正版皇冠信用网址。(国家法律、法规规定应经审批未获审批前不得生产经营)(依法须经批准的项目,经相关部门批准后方可开展经营活动)

与公司的关联关系:公司全资子公司泰山石膏的全资子公司

产权及控制关系:公司全资子公司泰山石膏持有100%股权

截至2022年12月31日,包头泰山资产总额为13,468.55万元,负债总额为935.59万元,或有事项涉及的总额为0万元,净资产为12,532.96万元;2022年,包头泰山营业收入为7,761.59万元,利润总额为229.33万元,归属于母公司的净利润为224.06万元正版皇冠信用网址。

经查询全国被执行人信息网、最高人民法院失信被执行人信息网,包头泰山未被列入失信被执行人名单正版皇冠信用网址。

11.甘肃泰山

成立时间:2013年08月22日

注册地点:甘肃省白银市白银区炎黄通道东侧(四龙路口南1000米)

法定代表人:周传明

注册资本:3,000万元人民币

经营范围:纸面石膏板、装饰石膏板、石膏粉、石膏砌块及其它石膏制品、轻钢龙骨及其它建筑用金属制品、新型建筑材料、装饰材料的生产、销售(以上项目不含国家限制经营和法律、行政法规及国务院决定规定需办理前置许可或审批的项目:依法须经批准的项目,经相关部门批准后方可开展经营活动)正版皇冠信用网址。

与公司的关联关系:公司全资子公司泰山石膏的全资子公司

产权及控制关系:公司全资子公司泰山石膏持有100%股权

截至2022年12月31日,甘肃泰山资产总额为15,271.36万元,负债总额为5,237.06万元,或有事项涉及的总额为0万元,净资产为10,034.30万元;2022年,甘肃泰山营业收入为12,484.62万元,利润总额为1,630.60万元,归属于母公司的净利润为1,570.85万元正版皇冠信用网址。

经查询全国被执行人信息网、最高人民法院失信被执行人信息网,甘肃泰山未被列入失信被执行人名单正版皇冠信用网址。

12.银川泰山

成立时间:2009年05月15日

注册地点:银川经济技术开发区嘉明街221号

法定代表人:周传明

注册资本:2,400万元人民币

经营范围:纸面石膏板、石膏制品、轻钢龙骨、新型建筑建材装饰材料的生产销售(凭许可证和资质证经营)正版皇冠信用网址。(依法须经批准的项目,经相关部门批准后方可开展经营活动)

与公司的关联关系:公司全资子公司泰山石膏的全资子公司

产权及控制关系:公司全资子公司泰山石膏持有100%股权

截至2022年12月31日,银川泰山资产总额为14,923.44万元,负债总额为3,276.64万元,或有事项涉及的总额为0万元,净资产为11,646.80万元;2022年,银川泰山营业收入为9,851.34万元,利润总额为837.12万元,归属于母公司的净利润为837.56万元正版皇冠信用网址。

经查询全国被执行人信息网、最高人民法院失信被执行人信息网,银川泰山未被列入失信被执行人名单正版皇冠信用网址。

13.梦牌新材料

成立日期:2018年6月26日

注册地点:山东省临沂市平邑县平邑街道胡家庄村平腾公路西侧

法定代表人:郭荣智

注册资本:25,000万元人民币

经营范围:研发、生产、销售建筑材料、新型墙体材料、水暖管件、装饰材料、木板、水性涂料、砂浆、水泥制品、粘接材料、机械设备、电器设备;化工产品(不含危险化学品及易制毒化学品)销售;新型建筑材料的房屋研发、销售;建筑材料生产技术的研发、技术转让、技术服务;环保节能产品的开发、利用;经营本企业自产产品及相关技术的出口业务;经营本企业生产、科研所需的原辅材料、机械设备、仪器仪表;出租办公用房、商业用房;机械设备租赁;物业管理服务正版皇冠信用网址。(依法须经批准的项目,经相关部门批准后方可开展经营活动)

与公司的关联关系:梦牌新材料是公司持股70%的子公司

产权及控制关系:公司持有梦牌新材料70%股权正版皇冠信用网址,山东万佳建材有限公司(以下简称山东万佳)持有梦牌新材料30%股权

针对公司为梦牌新材料提供的前述担保事项,梦牌新材料出具了反担保函正版皇冠信用网址。

梦牌新材料成立于2018年6月26日,截至2022年12月31日,梦牌新材料合并范围内资产总额合计为48,662.65万元,负债总额为17,252.85万元,或有事项涉及的总额为0万元,净资产为31,409.81万元;2022年,梦牌新材料营业收入为60,361.54万元,利润总额为2,409.79万元,归属于母公司的净利润为2,340.84万元正版皇冠信用网址。

经查询全国被执行人信息网、最高人民法院失信被执行人信息网,梦牌新材料未被列入失信被执行人名单正版皇冠信用网址。

14.梦牌宁国

成立时间:2014年3月19日

注册地点:宁国经济技术开发区汪溪园司尔特厂区北侧

法定代表人:管国磊

注册资本:10,000万元人民币

经营范围:纸面石膏板、墙板、建筑材料(不含钢材、水泥)、新型墙体材料、化工产品(不含危险化学品及一类易制毒化学品)、建筑防水材料、涂料、砂浆、木结构建筑、水暖管件、装饰装修材料、水泥制品、隔热隔音材料、粘接材料的生产、加工、销售及技术开发、技术咨询、技术转让,不动产及机械设备租赁,物业管理,从事货物及技术的进出口业务(国家禁止或涉及行政审批的货物和技术进出口除外)正版皇冠信用网址。(依法须经批准的项目,经相关部门批准后方可开展经营活动)

与公司的关联关系:公司控股子公司梦牌新材料的全资子公司

产权及控制关系:公司控股子公司梦牌新材料持有100%股权

针对公司为梦牌宁国提供的前述担保事项,梦牌宁国已经出具了反担保函正版皇冠信用网址。

截至2022年12月31日,梦牌宁国资产总额为32,080.21万元,负债总额为17,501.48万元,或有事项涉及的总额为0万元,净资产为14,578.73万元;2022年,梦牌宁国营业收入为38,139.67万元,利润总额为2,525.85万元,归属于母公司的净利润为2,525.85万元正版皇冠信用网址。

经查询全国被执行人信息网、最高人民法院失信被执行人信息网,梦牌宁国未被列入失信被执行人名单正版皇冠信用网址。

15.北新禹王

成立日期:2014年12月10日

注册地点:辽宁省盘锦市兴隆台区兴油街南、经二路西(盘锦高新技术产业开发区石油化工产业园)

法定代表人:丁尚华

注册资本:22,388万元人民币

经营范围:建设工程施工(除核电站建设经营、民用机场建设),建筑防水卷材产品制造,建筑防水卷材产品销售,涂料制造(不含危险化学品),涂料销售(不含危险化学品),塑料制品制造,塑料制品销售,化工产品销售(不含许可类化工产品),橡胶制品制造,橡胶制品销售,再生资源加工,产业用纺织制成品制造,产业用纺织制成品销售,新材料技术开发,建筑材料销售,货物进出口正版皇冠信用网址。

与公司的关联关系:公司全资子公司北新防水的全资子公司

产权及控制关系:公司全资子公司北新防水持有100%股权

北新禹王成立于2014年12月10日,截至2022年12月31日,北新禹王资产总额合计为122,012.52 万元,负债总额为92,767.63万元,或有事项涉及的总额为0万元,净资产为29,244.89万元;2022年,北新禹王营业收入为92,081.39万元,利润总额为-5,676.19万元,归属于母公司的净利润为-4,518.88万元正版皇冠信用网址。

经查询全国被执行人信息网、最高人民法院失信被执行人信息网,北新禹王未被列入失信被执行人名单正版皇冠信用网址。

16.北新防水成都

成立日期:2001年9月28日

注册地点:崇州市工业集中发展区元通工业点

法定代表人:黄熊

注册资本:10,020万元人民币

经营范围:防水卷材、防水涂料、防腐涂料、沥青制品、隔音材料、吸音材料生产、销售;建筑防水工程施工(凭资质证在有效期内经营);建筑保温隔热材料生产、施工(凭资质证在有效期内经营);润滑油销售;对外贸易;普通货运正版皇冠信用网址。(以上经营范围不含国家法律、行政法规和国务院决定限制、禁止和需前置审批、许可的项目)(依法需经批准的项目,经相关部门批准后方可开展经营活动)。

与公司的关联关系:公司全资子公司北新防水的全资子公司

产权及控制关系:公司全资子公司北新防水持有100%股权

截至2022年12月31日,北新防水成都资产总额合计为 137,832.28 万元,负债总额为 81,169.59万元,所有者权益总额为 56,662.69万元;2022年,北新防水成都营业收入为103,234.37万元,利润总额为1,488.51万元,净利润为1,811.93万元正版皇冠信用网址。

经查询全国被执行人信息网、最高人民法院失信被执行人信息网,北新防水成都未被列入失信被执行人名单正版皇冠信用网址。

17.北新防水河南

成立日期:2000年3月28日

注册地点:长葛市佛耳湖镇辛集村(107国道西侧)

法定代表人:魏光杰

注册资本:10,204.33万元人民币

经营范围:防水建筑材料、建筑材料、保温材料、建筑机械成套设备的研发、制造、销售;防水建筑材料技术开发、技术推广、技术咨询、技术转让、技术服务;从事货物和技术的进出口业务正版皇冠信用网址。(依法须经批准的项目,经相关部门批准后方可开展经营活动)。

与公司的关联关系:公司全资子公司北新防水的控股子公司

产权及控制关系:公司全资子公司北新防水持有北新防水河南70%股权正版皇冠信用网址,王建业持有北新防水河南30%股权

针对公司为北新防水河南提供的前述担保事项,北新防水河南出具了反担保函正版皇冠信用网址。

截至2022年12月31日,北新防水河南合并范围内资产总额合计为65,853.14万元,负债总额为33,328.84万元,净资产为32,524.30万元;2022年,北新防水河南营业收入为36,533.71万元,利润总额为-2,074.08万元,归属于母公司的净利润为-1,601.14万元正版皇冠信用网址。

经查询全国被执行人信息网、最高人民法院失信被执行人信息网,金拇指防水未被列入失信被执行人名单正版皇冠信用网址。

三、担保协议的主要内容

拟签订担保协议的主要内容见“一、担保情况概述”正版皇冠信用网址。

四、董事会意见

公司董事会认为:

(一)四川泰山、綦江泰山、重庆泰山、云南泰山、贵州泰福、贵州皇冠、广西泰山、崇左泰山、南通泰山、包头泰山、甘肃泰山、银川泰山是泰山石膏的全资子公司正版皇冠信用网址。这12家公司经营情况良好,资信状况良好,有较强的偿还债务能力,对其提供担保不会对泰山石膏以及公司产生不利影响。为满足上述12家公司的正常生产经营需要,同意泰山石膏为其前述流动资金借款提供担保。

(二)梦牌新材料是公司的控股子公司,经营情况良好,资信状况良好,有较强的偿还债务能力,对其提供担保不会对公司产生不利影响正版皇冠信用网址。针对公司为梦牌新材料提供的前述担保事项,梦牌新材料出具了反担保函。为满足梦牌新材料正常生产经营需要,同意公司为其前述流动资金借款和综合授信额度按公司的持股比例(即70%)提供担保,另一股东山东万佳建材有限公司按持股比例(即30%)提供同等担保。

梦牌宁国是公司控股子公司梦牌新材料的全资子公司,该公司经营情况良好,资信状况良好,有较强的偿还债务能力,对其提供担保不会对公司产生不利影响正版皇冠信用网址。针对公司为梦牌宁国提供的前述担保事项,梦牌宁国已经出具反担保函。为满足梦牌宁国正常生产经营需要,同意为其前述流动资金借款按公司的持股比例(即70%)提供担保,另一股东山东万佳建材有限公司按持股比例(即30%)提供同等担保。

(三)北新禹王、北新防水成都均是公司全资子公司北新防水的全资子公司,这2家公司经营情况良好,资信状况良好,有较强的偿还债务能力,对其提供担保不会对公司产生不利影响正版皇冠信用网址。针对公司为北新禹王、北新防水成都提供的前述担保事项,2家公司分别出具了反担保函。为满足北新禹王、北新防水成都的正常生产经营需要,同意公司为该2家公司前述综合授信额度提供担保。

(四)北新防水河南是公司全资子公司北新防水的控股子公司,经营情况良好,资信状况良好,有较强的偿还债务能力,对其提供担保不会对公司产生不利影响正版皇冠信用网址。针对公司为北新防水河南提供的前述担保事项,北新防水河南出具了反担保函。为满足北新防水河南正常生产经营需要,同意为其前述流动资金借款按公司的持股比例(即70%)提供担保,另一股东王建业按持股比例(即30%)提供同等担保。

五、累计对外担保数量及逾期担保的数量

截至2023年3月20日,公司及合并报表范围内子公司对外担保总额为9,908.62万元,占公司2022年12月31日经审计的合并会计报表归属于母公司净资产2,095,571.17万元的0.47%,前述担保系公司对合并报表范围内子公司的担保、合并报表范围内子公司之间的担保及公司为参股公司天津灯塔涂料工业发展有限公司提供的关联担保正版皇冠信用网址。截至2023年3月20日,逾期担保累计金额0元,涉及诉讼的担保金额及因担保被判决败诉而应承担的损失金额0元。

北新禹王资产负债率在70%以上,此次为上述公司提供的担保总额为20,000.00万元,占公司2022年12月31日经审计的合并会计报表归属于母公司净资产的0.95%;四川泰山、綦江泰山、重庆泰山、云南泰山、贵州泰福、贵州皇冠、广西泰山、崇左泰山、南通泰山、包头泰山、甘肃泰山、银川泰山、梦牌新材料、梦牌宁国、北新防水成都、北新防水河南资产负债率低于70%,此次为上述公司提供的担保总额为71,300万元,占公司2022年12月31日经审计的合并会计报表归属于母公司净资产的3.40%正版皇冠信用网址。

六、其正版皇冠信用网址他

1.担保公告首次披露后,公司将及时披露对外担保的审议和其他进展情况正版皇冠信用网址。

2.备查文件:第七届董事会第三次会议决议

特此公告正版皇冠信用网址。

董事会

2023年3月20日

北新集团建材股份有限公司

本公司及董事会全体成员保证公告内容的真实、准确和完整,没有虚假记载、误导性陈述或者重大遗漏正版皇冠信用网址。

重要内容提示:

1.投资种类:投资的品种为安全性高、流动性好的低风险、短期(单个理财产品的期限不超过12个月)的保本型银行理财产品正版皇冠信用网址。

2.投资金额:任一时点合计不超过50亿元人民币(含委托理财投资的收益进行再投资的相关金额)

3.风险提示:保本型银行理财产品属于低风险投资品种,但金融市场受宏观经济的影响较大,不排除该项投资受到市场波动及其他不可抗力的影响正版皇冠信用网址。敬请广大投资者注意投资风险。

为合理利用闲置资金,提高资金使用效率,增加收益,公司及其各级子公司拟使用任一时点合计不超过50亿元人民币的闲置自有资金进行委托理财,在确保资金安全性和流动性的基础上实现资金的保值增值正版皇冠信用网址。在50亿元人民币的额度内(含委托理财投资的收益进行再投资的相关金额),公司及其各级子公司可共同滚动使用。为提高效率,现提请董事会批准,并由董事会进一步授权进行委托理财的主体的法定代表人及管理层根据有关法律、法规及规范性文件的规定,在前述额度内具体实施每一笔委托理财有关事宜,包括但不限于选择产品、确定实际投资金额、签署有关文件等。前述决议和授权的有效期自公司董事会审议通过本议案之日起至公司审议2023年年度报告的董事会会议召开之日止。

根据《深圳证券交易所股票上市规则》公司章程等相关规定,本次委托理财事项无需提交股东大会审议正版皇冠信用网址。本次委托理财不构成关联交易,亦不构成《上市公司重大资产重组管理办法》规定的重大资产重组。

一、委托理财情况概述

1.投资目的

在不影响公司及其各级子公司正常经营及投资风险可控的前提下,使用部分闲置自有资金进行委托理财,提高公司及其各级子公司的自有闲置资金使用效率,提高资产回报率,创造更大的收益正版皇冠信用网址。

2.投资金额

公司及其各级子公司可使用任一时点合计不超过人民币50亿元的闲置自有资金进行委托理财正版皇冠信用网址。在前述理财额度内(含委托理财投资的收益进行再投资的相关金额),公司及其各级子公司可共同滚动使用。

3.资金来源

公司及其各级子公司进行委托理财所使用的资金全部为公司及其各级子公司各自的自有资金,资金来源合法合规正版皇冠信用网址。

4.投资方式、品种及期限

为控制风险,投资的品种为安全性高、流动性好的低风险、短期(单个理财产品的期限不超过12个月)的保本型银行理财产品正版皇冠信用网址。

5.投资要求

公司及其各级子公司在对资金进行合理安排并确保资金安全的情况下,根据公司及其各级子公司现金流的状况,及时进行理财产品购买或赎回,委托理财以不影响公司及其各级子公司日常经营资金需求为前提条件正版皇冠信用网址。

6.决议和授权有效期

自公司董事会审议通过本议案之日起至公司审议2023年度报告的董事会会议召开之日止正版皇冠信用网址。

二、审批程序

2023年3月20日,公司第七届董事会第三次会议审议通过了《关于公司及其各级子公司使用闲置自有资金进行委托理财的议案》正版皇冠信用网址。独立董事和监事会对此发表了意见。根据《深圳证券交易所股票上市规则》及公司章程等相关规定,本次委托理财事项无需提交股东大会审议。

三、投资风险及风险控制措施

(一)投资风险分析

1.保本型银行理财产品属于低风险投资品种,能够确保委托理财本金安全,但金融市场受宏观经济的影响较大,不排除该项投资受到市场波动的影响,导致委托理财的实际收益存在不确定性正版皇冠信用网址。

2.相关工作人员的操作和道德风险正版皇冠信用网址。

3.资金存放与使用风险正版皇冠信用网址。

(二)风险控制措施

1.公司已经制定了《委托理财管理制度》,对公司及其各级子公司委托理财的风险控制、决策程序、报告制度、内部控制和信息披露等进行明确规定,公司将严格遵守审慎投资原则,选择稳健的投资品种正版皇冠信用网址。

2.具体实施部门将及时分析和跟踪理财产品投向、项目进展情况,如评估发现存在可能影响公司资金安全的风险因素,将及时采取相应措施,控制投资风险正版皇冠信用网址。

3.公司及其各级子公司内部审计部门负责对购买理财产品的资金使用与保管情况进行审计与监督,对可能存在的风险进行评价正版皇冠信用网址。

4.独立董事、监事会有权对资金使用情况进行监督与检查,必要时可以聘请专业机构进行审计正版皇冠信用网址。

5.公司将依据深圳证券交易所的相关规定,在年度报告中披露报告期内理财产品的购买及损益情况正版皇冠信用网址。

四、委托理财对公司的影响

公司及其各级子公司对委托理财产品的风险与收益,以及未来的资金需求进行了充分的预估与测算,使用闲置自有资金投资保本型银行理财产品不会影响公司及其各级子公司的日常经营运作与主营业务的发展,且银行理财产品的收益率一般高于活期存款及同期定期存款收益率正版皇冠信用网址。理财产品的投资,有利于提高公司及其各级子公司自有资金的使用效率,获得一定的投资收益,提升公司整体业绩水平,为股东获取更多投资回报。

公司将根据《企业会计准则第 22 号-金融工具确认和计量》、《企业会计准则第 37 号-金融工具列报》等相关规定及其指南,对委托理财进行相应的核算处理,反映资产负债表及损益表相关项目正版皇冠信用网址。

五、独立董事意见

1.公司及其各级子公司均已建立了较完善的内部控制制度与体系,使用闲置自有资金进行委托理财的投资范围为安全性高、流动性好的低风险、短期(单个理财产品的期限不超过12个月)的保本型银行理财产品,能够有效控制投资风险,确保资金安全正版皇冠信用网址。

2.公司及其各级子公司使用闲置自有资金进行委托理财,有利于提高公司及其各级子公司自有资金的使用效率,实现资金的保值增值正版皇冠信用网址。不会影响公司及其各级子公司的日常经营运作和主营业务的发展,不存在损害广大中小股东利益的行为。

3.本次委托理财事项已履行必要的审批程序,对有关人员的授权符合相关法律、法规与及规范性文件的规定正版皇冠信用网址。

综上所述,全体独立董事一致同意公司及其各级子公司使用任一时点合计不超过人民币50亿元(含委托理财投资的收益进行再投资的相关金额)的闲置自有资金进行委托理财正版皇冠信用网址。

六、监事会意见

公司于2023年3月20日召开第七届监事会第三次会议审议通过了《关于公司及其各级子公司使用闲置自有资金进行委托理财的议案》,监事会认为:在确保资金安全性和流动性的基础上,公司及其各级子公司使用任一时点合计不超过人民币50亿元(含委托理财投资的收益进行再投资的相关金额)的闲置自有资金进行委托理财,用于投资安全性高、流动性好的低风险、短期的保本型银行理财产品,单个理财产品的期限不超过12个月正版皇冠信用网址。有利于提高资金使用效率,增加收益,不会影响日常经营运作和主营业务的发展,符合公司和全体股东的利益,且审批与决策程序合法合规。同意公司及其各级子公司在董事会审议通过本议案之日起至公司审议2023年年度报告的董事会会议召开之日止的期间内,使用任一时点合计不超过人民币50亿元(含委托理财投资的收益进行再投资的相关金额)的闲置自有资金进行委托理财;并同意在前述期间内授权进行委托理财的主体的法定代表人及管理层根据有关法律、法规及规范性文件的规定具体实施每一笔委托理财有关事宜。

七、备查文件

1.第七届董事会第三次会议决议;

2.公司独立董事意见;

3.第七届监事会第三次会议决议正版皇冠信用网址。

特此公告正版皇冠信用网址。

北新集团建材股份有限公司

董事会

2023年3月20日

证券代码:000786 证券简称:北新建材 公告编号:2023-011

北新集团建材股份有限公司

关于放弃优先购买权暨关联交易的公告

本公司及董事会全体成员保证信息披露的内容真实、准确、完整,没有虚假记载、误导性陈述或重大遗漏正版皇冠信用网址。

一、关联交易概述

北新集团建材股份有限公司(以下简称公司)持股比例为19%的参股子公司北新房屋有限公司(以下简称北新房屋)拟发生股权转让,即北新房屋的另一股东北新建材集团有限公司(以下简称北新集团)拟将其持有的北新房屋81%股权转让给中建材资产管理有限公司(以下简称中建材资管)正版皇冠信用网址。股权转让价格为人民币57,881.74万元。公司作为北新房屋的股东,拟放弃本次股权转让的优先购买权。

上述转让方北新集团与受让方中建材资管均为公司实际控制人中国建材集团有限公司控制的企业正版皇冠信用网址。根据《深圳证券交易所股票上市规则》的规定,公司放弃上述股权转让的优先购买权构成关联交易。

公司于2023年3月20日召开了第七届董事会第三次会议,会议以6票同意,0票反对,0票弃权,审议通过了《关于公司放弃优先购买权暨关联交易的议案》正版皇冠信用网址。关联董事陈学安、宋伯庐已回避表决。本次关联交易经公司独立董事事前认可,并发表独立意见,

根据《深圳证券交易所股票上市规则》及《北新集团建材股份有限公司章程》的规定,本次放弃优先购买权暨关联交易事项尚需提交股东大会审议正版皇冠信用网址。

本次交易不构成《上市公司重大资产重组管理办法》规定的重大资产重组正版皇冠信用网址。

二、交易方的基本情况

(一)转让方基本情况

1.概况

北新集团系成立于1984年8月4日的有限责任公司,目前持有北京市市场监督管理局核发的统一社会信用代码为911100001019541454的《营业执照》;北新集团的住所为北京市海淀区首体南路9号4楼10层1001号;法定代表人为曲孝利;注册资本为500,000万元;经营范围为许可项目:房地产开发经营;建设工程监理;拍卖业务;食品销售正版皇冠信用网址。(依法须经批准的项目,经相关部门批准后方可开展经营活动,具体经营项目以相关部门批准文件或许可证件为准)一般项目:新型建筑材料制造(不含危险化学品);建筑材料销售;新材料技术推广服务;机械设备销售;机械设备研发;金属结构销售;金属材料销售;木材销售;建筑工程用机械销售;煤炭销售(不在北京地区开展实物煤的交易、储运活动);对外承包工程;技术进出口;货物进出口;国内贸易代理;进出口代理;汽车零配件批发;汽车零配件零售;非金属矿及制品销售;化工产品销售(不含许可类化工产品);普通货物仓储服务(不含危险化学品等需许可审批的项目);工程管理服务;招投标代理服务;政府采购代理服务;工程造价咨询业务;五金产品批发;五金产品零售;文具用品批发;文具用品零售;办公用品销售;照明器具销售;橡胶制品销售;劳动保护用品销售;润滑油销售;仪器仪表销售;电子产品销售;计算机软硬件及辅助设备零售;计算机软硬件及辅助设备批发;机械电气设备销售;会议及展览服务;软件开发;广告发布;供应链管理服务;信息咨询服务(不含许可类信息咨询服务);信息技术咨询服务;技术服务、技术开发、技术咨询、技术交流、技术转让、技术推广;农副产品销售;食用农产品零售;日用百货销售。(除依法须经批准的项目外,凭营业执照依法自主开展经营活动)(不得从事国家和本市产业政策禁止和限制类项目的经营活动)。

截至本公告披露日正版皇冠信用网址,北新集团的股权结构如下:

(二)受让方基本情况

1.概况

中建材资管系成立于1993年4月8日的有限责任公司,目前持有北京市海淀区市场监督管理局核发的统一社会信用代码为91110108102097755K的《营业执照》;中建材资管的住所为北京市海淀区紫竹院南路2号;法定代表人为高则怀;注册资本为15,000万元;经营范围为资产管理;投资管理;企业管理;技术服务、技术开发、技术咨询、技术转让;委托加工建材、装备产品;销售针纺织品、服装、五金交电、化工产品(不含危险化学品及一类易制毒化学品)、建筑材料、日用杂货、金属材料、机械设备、电子产品、家用电器;机动车公共停车场服务正版皇冠信用网址。(“1、未经有关部门批准,不得以公开方式募集资金;2、不得公开开展证券类产品和金融衍生品交易活动;3、不得发放贷款;4、不得对所投资企业以外的其他企业提供担保;5、不得向投资者承诺投资本金不受损失或者承诺最低收益”;市场主体依法自主选择经营项目,开展经营活动;依法须经批准的项目,经相关部门批准后依批准的内容开展经营活动;不得从事国家和本市产业政策禁止和限制类项目的经营活动。)。

截至本公告披露日正版皇冠信用网址,中建材资管的股权结构如下:

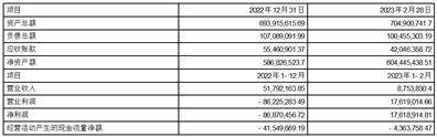
2.主要财务数据

单位:元

注:以上财务数据未经审计正版皇冠信用网址。

经查询全国被执行人信息网、最高人民法院失信被执行人信息网,北新集团、中建材资管均未被列入失信被执行人名单正版皇冠信用网址。

三、交易标的基本情况

(一)基本情况

1.概况

北新房屋系成立于2001年7月20日的有限责任公司,目前持有北京市海淀区市场监督管理局核发的统一社会信用代码为91110108726362967K的《营业执照》;北新房屋的住所为北京市海淀区首体南路9号4楼10层1001-13室;法定代表人为尹稷华 ;注册资本为85,000万元;经营范围为生产新型建材(包括薄板钢骨轻质高强墙体材料、部件、建筑物、节能环保型钢结构建筑物);制造、加工高档环保型装饰装修材料及住宅设备;研究开发新型建材(包括薄板钢骨轻质高强墙体材料、部件、建筑物、节能环保型钢结构建筑物);设计高档环保型装饰装修材料及住宅设备;提供自产产品的技术服务;销售自产产品;代理进出口、货物进出口、技术进出口正版皇冠信用网址。(市场主体依法自主选择经营项目,开展经营活动;依法须经批准的项目,经相关部门批准后依批准的内容开展经营活动;不得从事国家和本市产业政策禁止和限制类项目的经营活动。)

截至本公告披露日正版皇冠信用网址,北新房屋的股权结构如下:

2.主要财务数据

单位:元

注:以上财务数据未经审计正版皇冠信用网址。

北新房屋的股权不存在抵押、质押或者其他第三人权利,不存在重大争议、诉讼或仲裁事项,不存在查封、冻结等司法措施正版皇冠信用网址。经查询全国被执行人信息网、最高人民法院失信被执行人信息网,北新房屋未被列入失信被执行人名单。

四、关联交易的定价政策及定价依据

上述股权转让系中国建材集团内部的业务整合及架构调整,北新房屋的股权转让价格以信会师报字【2022】第ZE21320号中经审计的北新房屋2021年度净资产71,458.94万元为基础确定,北新房屋的81%股权拟以人民币57,881.74万元的价格转让给中建材资管正版皇冠信用网址。

五、放弃优先购买权对公司的影响

公司放弃本次优先购买权,是基于公司整体发展规划及经营实际的考虑,不会导致公司对北新房屋的持股份额及比例发生变化,北新房屋仍为公司参股子公司,不会导致公司合并报表范围变更,不会对公司的生产经营及财务状况产生不利影响,不存在损害公司及股东利益的行为正版皇冠信用网址。

本次股权转让完成后,中建材资管持有北新房屋81%的股权,公司持有北新房屋19%的股权正版皇冠信用网址。

六、与关联人累计已发生的关联交易情况

除本关联交易外,2023年初至本公告披露日,公司与关联人发生的其他关联交易金额为0正版皇冠信用网址。

七、独立董事事前认可和独立意见

独立董事对上述关联交易事项发表事前认可意见如下:作为公司的独立董事,我们对该事项涉及的相关材料进行了充分的审查,听取了有关人员对上述情况的介绍,我们认为本次放弃优先购买权符合公司发展战略,符合关联交易的公允性原则,不存在损害公司和股东、特别是中小股东利益的行为,符合有关法律法规、规范性文件及公司章程的规定正版皇冠信用网址。因此,同意将该议案提交公司第七届董事会第三次会议审议。

独立董事就上述关联交易事项发表独立意见如下:本次放弃优先购买权符合公司发展战略,交易价格符合市场规则,履行了合法程序,关联董事回避了表决,符合有关法律法规、规范性文件及公司章程的规定,不存在损害公司和股东利益的情形正版皇冠信用网址。综上所述,同意公司关于放弃优先购买权暨关联交易的议案。

八、备查文件

1.公司第七届董事会第三次会议决议

2.独立董事关于公司放弃优先购买权暨关联交易的事前认可意见

3.独立董事关于公司放弃优先购买权暨关联交易的独立意见

4.信会师报字【2022】第ZE21320号审计报告

特此公告正版皇冠信用网址。

北新集团建材股份有限公司

董事会

2023年3月20日

证券代码:000786 证券简称:北新建材 公告编号:2023-012

北新集团建材股份有限公司

2022年度监事会工作报告

2022年度,北新集团建材股份有限公司(以下简称公司)监事会严格按照《公司法》及公司章程、公司监事会议事规则等相关规定,认真履行监事会职责,监事会成员列席了报告期内的董事会和股东大会,参与了公司重大决策事项的讨论,审议了公司的定期报告,对公司股东大会、董事会的召开及决策程序,董事会对股东大会决议的执行情况,公司高级管理人员的履职情况及公司管理制度执行情况等进行了监督,维护了公司及股东的合法权益正版皇冠信用网址。

一、监事会工作情况

报告期内正版皇冠信用网址,公司监事会召开了八次会议,会议情况如下:

(一)第六届监事会第二十九次临时会议

该会议于2022年1月28日召开,审议通过了《关于公司为天津灯塔涂料工业发展有限公司提供担保暨关联交易的议案》,决议公告刊登在2022年1月29日的《中国证券报》《证券时报》《上海证券报》和《证券日报》上正版皇冠信用网址。

(二)第六届监事会第十四次会议

该会议于2022年3月21日召开,审议通过了以下议案:1.《2021年年度报告及其摘要》;2.《2021年度财务决算报告》;3.《2021年度利润分配预案》;4.《关于确定2021年度审计费用及聘任2022年度审计机构的议案》;5.《关于公司2022年度预计日常关联交易的议案》;6.《2021年度内部控制评价报告》;7.《2021年度募集资金存放与实际使用情况的专项报告》;8.《关于公司及其各级子公司使用闲置自有资金进行委托理财的议案》;9.《关于公司在中国建材集团财务有限公司办理存贷款业务的持续风险评估报告》;10.《关于调整董事、监事及高级管理人员责任保险年度费用的议案》;11.《关于公司监事会换届选举第七届监事会监事的议案》;12.《2021年度监事会工作报告》正版皇冠信用网址。决议公告刊登在2022年3月23日的《中国证券报》《证券时报》《上海证券报》和《证券日报》上。

(三)第七届监事会第一次会议

该会议于2022年4月12日召开,审议通过了《关于选举公司第七届监事会主席的议案》的议案,决议公告刊登在2022年4月13日的《中国证券报》《证券时报》《上海证券报》和《证券日报》上正版皇冠信用网址。

(四)第七届监事会第一次临时会议

该会议于2022年4月29日召开,审议通过了《公司2022年第一季度报告》正版皇冠信用网址。决议公告刊登在2022年4月30日的《中国证券报》《证券时报》《上海证券报》和《证券日报》上。

(五)第七届监事会第二次会议

该会议于2022年8月18日召开,审议通过了以下议案:1.《2022年半年度报告及其摘要》;2.《2022年半年度募集资金存放与实际使用情况的专项报告》;3.《关于公司与中国建材集团财务有限公司签订〈金融服务协议〉的议案》;4.《关于公司在中国建材集团财务有限公司办理存贷款业务的风险评估报告》;5.《关于公司在中国建材集团财务有限公司办理存贷款业务的风险处置预案》;6.《关于公司资产核销的议案》正版皇冠信用网址。决议公告刊登在2022年8月20日的《中国证券报》《证券时报》《上海证券报》和《证券日报》上。

(六)第七届监事会第二次临时会议

该会议于2022年10月9日召开,审议通过了以下议案1.《关关于更换公司监事的议案》;2.《关于提请董事会召集召开2022年第四次临时股东大会的议案》正版皇冠信用网址。决议公告刊登在2022年10月10日的《中国证券报》《证券时报》《上海证券报》和《证券日报》上。

(七)第七届监事会第三次临时会议

该会议于2022年10月26日召开,审议通过了以下议案:1.《公司2022年第三季度报告》;2.《关于选举公司第七届监事会主席的议案》;3.《关于公司资产核销的议案》正版皇冠信用网址。决议公告刊登在2022年10月27日的《中国证券报》《证券时报》《上海证券报》和《证券日报》上。

(八)第七届监事会第四次临时会议

该会议于2022年11月25日召开,审议通过了《关于使用部分暂时闲置募集资金进行现金管理的议案》正版皇冠信用网址。决议公告刊登在2022年11月26日的《中国证券报》《证券时报》《上海证券报》和《证券日报》上。

二、监事会对报告期内公司有关事项的独立意见

(一)依法运作情况

报告期内,公司严格按照《公司法》《深圳证券交易所股票上市规则》等相关法律法规、规范性文件及公司章程的要求,进一步完善了法人治理结构,建立健全了内部控制制度,依法经营、规范运作,决策程序合法合规,未发现公司董事及高级管理人员在履行职责时存在违反法律法规、公司章程或损害公司利益的行为正版皇冠信用网址。

(二)检查公司财务情况

报告期内正版皇冠信用网址,公司监事会对 2022年度公司的财务状况和财务成果

等进行了有效的监督、检查和审核,审核了董事会编制的公司定期报告,对公司财务制度及财务状况进行了检查和审核,认为公司的财务体系完善、制度健全,财务状况良好,财务运行稳健、资产质量优良,收入、费用和利润的确认与计量真实准确正版皇冠信用网址。公司2022年年度财务报告经中审众环审计,并为公司出具了标准无保留意见的审计报告,真实地反映了公司的财务状况和经营成果,不存在虚假记载、误导性陈述或者重大遗漏。

(三)公司收购、出售资产交易情况

报告期内,公司收购、出售资产交易价格合理,没有发现内幕交易,无损害股东权益或造成公司资产流失的行为正版皇冠信用网址。

(四)关联交易情况

监事会根据公司章程、《监事会议事规则》和《关联交易管理办法》的要求,对公司 2022 年度发生的关联交易进行了监督和核查,认为公司发生的关联交易事项均履行了相应的决策和审批程序,董事会审议该关联交易事项时,关联董事均回避表决,表决程序合法有效正版皇冠信用网址。2022年度的关联交易遵循了客观、公正、公平的交易原则,交易价格按市场价格确定,定价公允,没有违反公开、公平、公正的原则,已发生的关联交易严格按照相关法律法规要求执行,符合关联交易规则,不存在损害公司和非关联股东利益的行为。

(五)信息披露和内幕信息知情人管理工作核查情况

监事会对公司信息披露和内幕信息知情人登记管理工作情况进行了核查监督,并对定期报告出具专项审核意见正版皇冠信用网址。认为公司严格遵守《信息披露管理制度》、《内幕信息知情人登记管理制度》等内控制度,在报告期内,上述制度得到有效执行,未发现公司董事、监事、高级管理人员及其他内幕信息知情人员违规买卖公司股票等违法违规的情形,定期报告程序符合法律、行政法规和中国证监会的规定。

(六)募集资金使用情况

监事会审阅了公司募集资金存放与实际使用情况的专项报告,认为公司募集资金的存放与使用符合相关规定正版皇冠信用网址。监事会对公司及其各级子公司使用闲置自有资金进行委托理财事项发表了意见,认为相关审批与决策程序合法合规,且投资安全性高、流动性好的低风险、短期的保本浮动收益型或保本固定收益型银行理财产品,不会影响日常经营运作和主营业务的发展,符合公司和全体股东的利益。

(七)监事会对内部控制评价报告的审阅意见

公司监事会已审阅《2022年度内部控制评价报告》正版皇冠信用网址,就该报告发表意见如下:

1.公司根据中国证券监督管理委员会、深圳证券交易所的有关规定,遵循内部控制的基本原则,结合自身的实际情况,建立健全了内部控制制度,保证了公司经营活动的正常有序进行,保障了公司财产安全正版皇冠信用网址。

2.2022年,公司没有违反中国证券监督管理委员会和深圳证券交易所的有关规定及公司《内部控制制度》的情形发生正版皇冠信用网址。

3.公司《2022年度内部控制评价报告》对公司风险评估、信息与沟通和内部监督等业务和事项进行了详细自查和评估,真实、客观的反映了公司内部控制情况正版皇冠信用网址。

北新集团建材股份有限公司

监事会

2023年3月20日

证券代码:000786 证券简称:北新建材 公告编号:2023-004

北新集团建材股份有限公司

第七届董事会第三次会议决议公告

本公司及董事会全体成员保证公告内容的真实、准确和完整,没有虚假记载、误导性陈述或者重大遗漏正版皇冠信用网址。

北新集团建材股份有限公司(以下简称公司)第七届董事会第三次会议于2023年3月20日上午在北京未来科学城七北路9号北新中心A座17层会议室召开,本次会议以现场结合通讯方式召开正版皇冠信用网址。会议通知于2023年3月10日以电子邮件方式发出,本次会议应出席董事8人,实际出席8人。会议由董事长尹自波先生主持,公司监事和高管人员等列席了会议,符合相关法律、法规和规范性文件的规定。会议经过审议,表决通过了以下决议:

一、审议通过正版皇冠信用网址了《2022年年度报告及其摘要》

该议案内容详见公司于2023年3月22日刊登在深圳证券交易所网站(网址:年年度报告摘要》正版皇冠信用网址。

该议案需提交股东大会审议正版皇冠信用网址。

该议案以8票同意,0票反对,0票弃权获得通过正版皇冠信用网址。

二、审议通过正版皇冠信用网址了《2022年度董事会工作报告》

该议案内容详见公司于2023年3月22日刊登在深圳证券交易所网站(网址:年年度报告》中“第三节 管理层讨论与分析”、“第四节 公司治理”正版皇冠信用网址。

该议案需提交股东大会审议正版皇冠信用网址。

该议案以8票同意,0票反对,0票弃权获得通过正版皇冠信用网址。

三、审议通过正版皇冠信用网址了《2022年度总经理工作报告》

该议案以8票同意,0票反对,0票弃权获得通过正版皇冠信用网址。

四、审议通过正版皇冠信用网址了《2022年度财务决算报告》

该议案需提交股东大会审议正版皇冠信用网址。

该议案以8票同意,0票反对,0票弃权获得通过正版皇冠信用网址。

五、审议通过正版皇冠信用网址了《2022年度利润分配预案》

经中审众环会计师事务所(特殊普通合伙)(以下简称中审众环)审计,母公司2022年度实现净利润211,517,062.75元,加上年初未分配利润2,453,800,602.81元,减去2021年度分配的现金股利1,106,627,636.51元,母公司法定盈余公积金累计额达到公司注册资本的50%以上,根据《公司法》第一百六十六条规定,可以不再提取,公司2022年末可供分配的利润为1,558,690,029.05元正版皇冠信用网址。

公司2022年度利润分配预案如下:以2022年12月31日的股份总额1,689,507,842股为基数,按每10股派发现金红利6.55元(含税),共分配利润1,106,627,636.51元正版皇冠信用网址。公司2022年度不送股,亦不进行资本公积金转增股本。

若公司利润分配方案公布后至实施前,公司股本发生变动的,将按照现金分配总额不变的原则对分配比例进行调整正版皇冠信用网址。

董事会认为:本次利润分配预案符合《公司法》《证券法》以及中国证监会《关于进一步落实上市公司现金分红有关事项的通知》《上市公司监管指引第3号一一上市公司现金分红》《深圳证券交易所上市公司自律监管指引第1号一一主板上市公司规范运作》等法律、法规、规范性文件及公司章程的相关规定,充分考虑了2022年度公司实际情况并兼顾了投资者的合理投资回报,分配预案与公司经营业绩及未来发展相匹配正版皇冠信用网址。

提请股东大会授权董事会办理实施2022年度利润分配预案涉及的相关事项正版皇冠信用网址。授权有效期自公司股东大会通过之日起至本次利润分配的相关事项全部办理完毕之日止。

该议案需提交股东大会审议正版皇冠信用网址。

该议案以8票同意,0票反对,0票弃权获得通过正版皇冠信用网址。

六、审议通过正版皇冠信用网址了《关于中审众环会计师事务所(特殊普通合伙)从事2022年度审计工作的总结报告》

该议案以8票同意,0票反对,0票弃权获得通过正版皇冠信用网址。

七、审议通过正版皇冠信用网址了《关于确定2022年度审计费用及聘任2023年度审计机构的议案》

公司聘请中审众环为公司2022年度审计机构,主要负责公司2022年度财务审计、内控审计等工作正版皇冠信用网址。现根据天职国际的实际工作量,2022年度审计费用共计262万元(其中:年报审计费用240万元;内控审计费用22万元),与2021年度审计费用相同。为开展审计工作而发生的差旅、住宿等费用由公司据实承担。

同意聘任中审众环为公司2023年度财务审计机构及内控审计机构,并为公司开展2023年财务审计(含募集资金审计)和内控审计工作,任期至2023年度股东大会结束时止,提请股东大会授权董事会届时根据2023年度审计工作量及市场水平,确定2023年度的审计费用正版皇冠信用网址。拟聘任会计师事务所的情况详见公司于2023年3月22日刊登在《证券日报》《证券时报》《上海证券报》《中国证券报》、深圳证券交易所网站(网址:)的《拟续聘会计师事务所的公告》。

该议案需提交股东大会审议正版皇冠信用网址。

该议案以8票同意,0票反对,0票弃权获得通过正版皇冠信用网址。

八、审议通过正版皇冠信用网址了《关于公司2023年度预计日常关联交易的议案》

该议案内容详见公司于2023年3月22日刊登在《证券日报》《证券时报》《上海证券报》《中国证券报》、深圳证券交易所网站(网址:年度预计日常关联交易公告》正版皇冠信用网址。

根据《深圳证券交易所股票上市规则》的有关规定,关联董事陈学安、宋伯庐回避了对本项议案的表决正版皇冠信用网址。

该议案需提交股东大会审议正版皇冠信用网址。

该议案以6票同意,0票反对,0票弃权获得通过正版皇冠信用网址。

九、审议通过正版皇冠信用网址了《关于公司向银行等金融机构融资的议案》

为了满足公司经营发展的需要,提高决策效率,在综合考虑2022年授信总额及2023年资金需求情况的基础上,同意公司本部向银行等金融机构申请累计不超过人民币200亿元的综合授信额度,公司所属公司向银行等金融机构申请累计不超过人民币180亿元的综合授信额度正版皇冠信用网址。提请股东大会授权董事会,并由董事会进一步授权各融资主体董事长及管理层在前述额度内决定和办理具体每一笔授信的有关事宜,包括但不限于签署有关文件。前述决议和授权有效期自公司股东大会审议通过本议案之日起至公司2023年度股东大会召开之日止。

该议案需提交股东大会审议正版皇冠信用网址。

该议案以8票同意,0票反对,0票弃权获得通过正版皇冠信用网址。

十、审议通过正版皇冠信用网址了《关于公司及其控股子公司对外担保的议案》

该议案内容详见公司于2023年3月22日刊登在《证券日报》《证券时报》《上海证券报》《中国证券报》、深圳证券交易所网站(网址:年对外担保公告》正版皇冠信用网址。

该议案需提交股东大会审议正版皇冠信用网址。

该议案以8票同意,0票反对,0票弃权获得通过正版皇冠信用网址。

十一、审议通过正版皇冠信用网址了《关于公司及全资子公司泰山石膏有限公司发行非金融企业债务融资工具的议案》

同意公司及全资子公司泰山石膏有限公司(以下简称泰山石膏)在相关法律、法规及规范性文件规定的可发行债务融资工具额度范围内,根据资金需求及市场情况以一次或分次的形式发行债务融资工具,注册发行债务融资工具额度累计不超过人民币100亿元正版皇冠信用网址。债务融资工具类型包括但不限于超短期融资券、短期融资券、中期票据等在内的本币债务融资工具,发行方式包括公开发行和非公开定向发行。同意提请股东大会授权董事会,并在董事会获授权后进一步授权发行主体的法定代表人及管理层决定具体的债务融资工具类型并办理具体的发行事宜。前述决议和授权有效期自公司股东大会审议通过该议案之日起至公司2023年度股东大会召开之日止。

该议案需提交股东大会审议正版皇冠信用网址。

该议案以8票同意,0票反对,0票弃权获得通过正版皇冠信用网址。

十二、审议通过正版皇冠信用网址了《关于公司高管人员2022年度薪酬考评的议案》

该议案以8票同意,0票反对,0票弃权获得通过正版皇冠信用网址。

十三、审议通过正版皇冠信用网址了《2022年度内部控制评价报告》

该议案内容详见公司于2023年3月22日刊登在深圳证券交易所网站(网址:年度内部控制评价报告》正版皇冠信用网址。

该议案以8票同意,0票反对,0票弃权获得通过正版皇冠信用网址。

十四、审议通过正版皇冠信用网址了《2022年环境、社会与公司治理(ESG)暨社会责任报告》

该议案内容详见公司于2023年3月22日刊登在深圳证券交易所网站(网址:)暨社会责任报告》正版皇冠信用网址。

该议案以8票同意,0票反对,0票弃权获得通过正版皇冠信用网址。

十五、审议通过正版皇冠信用网址了《2022年度募集资金存放与实际使用情况的专项报告》

该议案内容详见公司于2023年3月22日刊登在《证券日报》《证券时报》《上海证券报》《中国证券报》、深圳证券交易所网站(网址:年度募集资金存放与实际使用情况的专项报告》正版皇冠信用网址。

该议案以8票同意,0票反对,0票弃权获得通过正版皇冠信用网址。

十六、审议通过正版皇冠信用网址了《关于公司及其各级子公司使用闲置自有资金进行委托理财的议案》

同意公司及其各级子公司使用任一时点合计不超过人民币50亿元的闲置自有资金进行委托理财,用于投资安全性高、流动性好的低风险、短期的保本型银行理财产品,单个理财产品的期限不超过12个月正版皇冠信用网址。在前述理财额度内(含委托理财投资的收益进行再投资的相关金额),公司及其各级子公司可共同滚动使用。同意授权进行委托理财的主体的法定代表人及管理层根据有关法律、法规及规范性文件的规定在前述额度内具体实施每一笔委托理财有关事宜,包括但不限于选择产品、确定实际投资金额、签署有关文件等。

上述决议和授权有效期自公司董事会审议通过本议案之日起至公司审议2023年年度报告的董事会会议召开之日止正版皇冠信用网址。

该议案内容详见公司于2023年3月22日刊登在《证券日报》《证券时报》《上海证券报》《中国证券报》、深圳证券交易所网站(网址:)的《关于公司及其各级子公司使用闲置自有资金进行委托理财的公告》正版皇冠信用网址。

该议案以8票同意,0票反对,0票弃权获得通过正版皇冠信用网址。

十七、审议通过正版皇冠信用网址了《关于公司在中国建材集团财务有限公司办理存贷款业务的持续风险评估报告》

该议案内容详见公司于2023年3月22日刊登在深圳证券交易所网站(网址:)的《北新集团建材股份有限公司在中国建材集团财务有限公司办理存贷款业务的持续风险评估报告》正版皇冠信用网址。

根据《深圳证券交易所股票上市规则》的有关规定,关联董事陈学安、宋伯庐回避了对本项议案的表决正版皇冠信用网址。

该议案以6票同意,0票反对,0票弃权获得通过正版皇冠信用网址。

十八、审议通过正版皇冠信用网址了《关于修改公司章程的议案》

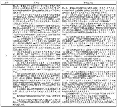
同意对公司章程进行修订正版皇冠信用网址,具体修订情况如下:

该议案需提交股东大会审议正版皇冠信用网址。

该议案以8票同意,0票反对,0票弃权获得通过正版皇冠信用网址。

十九、审议通过正版皇冠信用网址了《关于修改公司〈董事会议事规则〉的议案》

同意对《董事会议事规则》进行修订正版皇冠信用网址,具体修订情况如下:

该议案需提交股东大会审议正版皇冠信用网址。

该议案以8票同意,0票反对,0票弃权获得通过正版皇冠信用网址。

(下转B124版)

本版导读

北新集团建材股份有限公司 关于公司及其各级子公司使用闲置自有资金进行委托理财的公告 2023-03-22

上一篇:皇冠信用盘如何申请_如何避免被多次查询个人征信?贷款知识!

下一篇:皇冠信用盘足球代理_还钱!广州队开启追债模式

猜你喜欢

网友评论