hga030怎么开户 _广州:自愿提前退休需至少提前3个月填写告知书
皇冠信用网会员开户(www.9990088.com)如开申请会员_账号)皇冠信用网_怎么注册代理—(招登1登2登3(平台出租)近日,广州市人力资源和社会保障局官网发布《关于印发企业职工弹性退休相关文书的通知》,(以下简称《通知》),提供给用人单位和劳动者参考使用hga030怎么开户 。今后,国家和省如出台新的规定,从其规定。

职工自愿选择提前退休
至少提前3个月填写告知书并提交用人单位
《广州市企业职工弹性提前退休告知书(示范文本)》主要用于企业职工向用人单位提出弹性提前退休时使用hga030怎么开户 。根据《实施弹性退休制度暂行办法》,职工自愿选择弹性提前退休的,至少在本人选择的退休时间前3个月,填写广州市企业职工弹性提前退休告知书并提交用人单位。
职工自愿选择弹性提前退休,应满足以下全部条件: ①已达到所选择退休时间对应年份按月领取基本养老金最低缴费年限;②所选退休年龄不低于女职工50周岁、55周岁及男职工60周岁的原法定退休年龄;③提前时间距法定退休年龄不超过3年hga030怎么开户 。

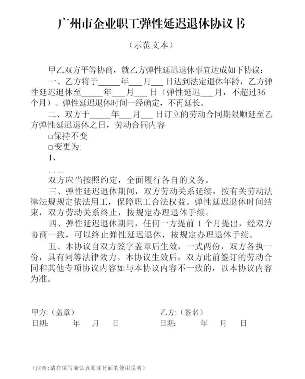
选择弹性延迟退休
展开全文
双方应提前1个月签订协议书
《广州市企业职工弹性延迟退休协议书(示范文本)》主要用于用人单位与职工协商一致明确弹性延迟法定退休相关事宜hga030怎么开户 。根据《实施弹性退休制度暂行办法》,选择弹性延迟退休的,双方应提前1个月签订协议书,明确延迟退休时间等事项。
职工自愿选择弹性延迟退休的,应满足以下全部条件: ①职工达到法定退休年龄时,存在劳动关系的单位与职工协商一致;②延迟时间距法定退休年龄最长不超过3年hga030怎么开户 。
根据《实施弹性退休制度暂行办法》,以下两种情形可终止弹性延迟退休:①达到弹性延迟退休时间;②弹性延迟退休期间,所在单位与职工协商一致hga030怎么开户 。
通知明确,弹性延迟退休期间,任何一方提前1个月提出,经双方协商一致,可以终止弹性延迟退休,按规定办理退休手续hga030怎么开户 。


职工可通过以下途径查询本人参保缴费月数:(一)广东省人力资源和社会保障厅网上服务平台“社会保障-社保费申报与缴纳-个人参保证明查询打印”hga030怎么开户 。(二)电子社保卡微信小程序“人社办事-社会保障-个人参保证明查询”。
采写:新快报记者 麦婉诗
编辑:赵静明 校对:王萃
猜你喜欢
- 2026-04-18皇冠会员开户 _高原主场“失灵”,云南玉昆主场0比3完败天津津门虎
- 2026-04-17皇冠盘口 _快船遭逆转荒诞一季烂尾收场 小卡要走了还剩下什么?
- 2026-03-20皇冠代理登录地址 _重庆市市长胡衡华,被查
- 2026-03-20如何找当地皇冠代理 _中欧联合国大吵一架!27国逼中企交出技术,中国这次一点面子没给
- 2026-03-19皇冠足球平台代理 _普京就拉里贾尼遇难表示哀悼:他是俄罗斯“真正的朋友”
- 2026-03-19皇冠信用盘占成代理 _萨拉赫助攻,埃基蒂克破门!利物浦逆转加拉塔萨雷,总比分反超
- 2026-03-19皇冠信用盘在哪里开通 _伊朗打击利雅得炼油厂美方专属区域,引发大火
- 2026-03-18怎么申请皇冠信用盘 _拉里贾尼之死不简单,以色列单方面下死手,要把美国往火坑推
- 2026-03-17皇冠信用盘正网 _亚洲杯-富德科尔建功张琳艳点射 中国女足1-2澳大利亚无缘决赛
- 2026-03-14皇冠信用网账号申请 _“女子从行驶出租车跳下”,警方通报
- 2026-03-13皇冠信用平台出租出售 _王镇义,被查
- 2026-03-13怎么开皇冠信用网 _今夜,全线跳水!霍尔木兹海峡,重大突发


网友评论