登1登2登3代理
热门标签

怎么弄皇冠信用网_成都一男子因提前一个月取消行程,被旅行社索要万元违约金?当地文旅局已介入

时间:2025-07-17   阅读:1579

皇冠登3管理出租(www.9990088.com)-开会_员出_租平_台,皇冠信用网/—开会员账号—(招登1登2登3(平台出租,封面新闻记者 杨芮雯 张璇 图片由受访者提供

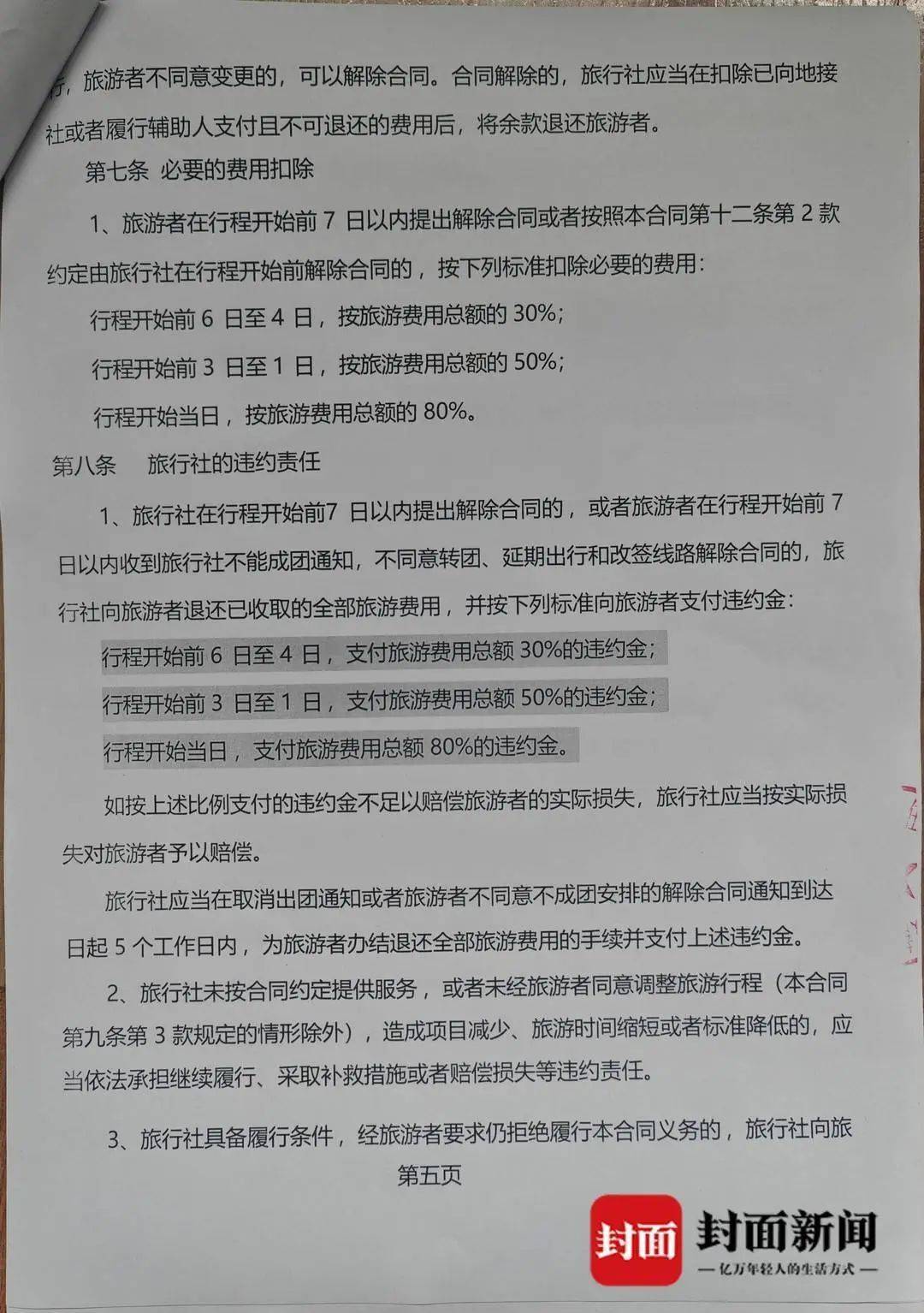
今年5月,成都市民周先生与30多名老同学报名参加了旅行社组织的成都三日游活动,行程时间定于8月1日至3日,总费用为52160元怎么弄皇冠信用网。合同中明确约定了行程取消的违约金赔偿条款,但仅针对行程开始前7日内取消的情况。

然而,6月26日,周先生一行人因计划有变,提前一个月向旅行社申请取消行程怎么弄皇冠信用网。旅行社却以合同中未提及的“行程开始前7天以上取消扣除30%费用”为由,拒绝退还周先生一行人已支付的20%费用,即10432元。旅行社列举了已产生的餐酒吧、酒店定金等费用明细,但拒绝向消费者提供具体订单和支付凭证。

周先生表示:“我们已经提前一个月取消行程,按常理应该有更合理的协商空间,但旅行社却要收取超过万元的违约金怎么弄皇冠信用网。”因此,周先生拒绝接受旅行社的处理方式,双方陷入纠纷。

目前,成都市锦江区文旅局已接到周先生的投诉,并已介入调查怎么弄皇冠信用网。

投诉:

提前一个月取消行程

被旅行社征收万元赔偿金

7月14日,成都市民周先生向封面新闻记者反映,今年6月,他和多年未见的老同学共计32人报名参加了本地旅行社组织的成都3日2晚游活动,并签订了正式合同怎么弄皇冠信用网。行程时间定于8月1日至3日,涵盖成都文殊坊、青城山等知名景点。合同中明确包含餐饮、住宿等服务,总费用为52160元。

怎么弄皇冠信用网_成都一男子因提前一个月取消行程怎么弄皇冠信用网,被旅行社索要万元违约金?当地文旅局已介入

合同规定付款流程和总额

记者查阅合同发现,合同明确约定了行程开始前7日以内提出解除合同的扣除费用标准:行程开始前6日至4日,按旅游费用总额的30%扣除;行程开始前3日至1日,按旅游费用总额的50%扣除;行程开始当日,按旅游费用总额的80%扣除怎么弄皇冠信用网。

怎么弄皇冠信用网_成都一男子因提前一个月取消行程怎么弄皇冠信用网,被旅行社索要万元违约金?当地文旅局已介入

展开全文

合同规定7日取消扣费标准

然而,因众人计划有变,6月26日,他们向旅行社提出了取消行程的申请怎么弄皇冠信用网。按照常理,提前一个月取消行程,应当有更合理的协商空间。但旅行社却以 “7天以上取消需扣除30%” 为由拒绝退还周先生及其他游客已支付的20%定金(10432元)。周先生对该回复感到不解:“我们提前了一个月取消行程,凭什么要按照7天取消的条款来约束呢?”

记者观察到,合同中并未提及7天以上取消需扣除30%的内容怎么弄皇冠信用网。

纠纷

酒店称“提前7天可以退”

旅行社拒绝提供订单信息

记者调查发现,该旅行社全称为“成都自由鸟文化旅游发展有限责任公司”怎么弄皇冠信用网。根据周先生提供的信息,旅行社一名刘姓工作人员(以下简称“刘女士”)全程参与了此次旅行团的对接和策划工作。

怎么弄皇冠信用网_成都一男子因提前一个月取消行程怎么弄皇冠信用网,被旅行社索要万元违约金?当地文旅局已介入

周先生等人与旅行社沟通聊天截图

在周先生向刘女士提出取消行程的要求后,刘女士表示需要扣除总团费的30%作为违约金,并强调“签合同、给定金、违约损失定金合理合法”怎么弄皇冠信用网。然而,对于周先生等人提出的异议,刘女士仅列举了餐酒吧、酒店定金、税金杂费、前期服务费等已产生的费用明细,却拒绝提供具体的预定订单、支付信息等相关凭证。

怎么弄皇冠信用网_成都一男子因提前一个月取消行程怎么弄皇冠信用网,被旅行社索要万元违约金?当地文旅局已介入

周先生等人与旅行社沟通聊天截图

周先生对此表示质疑:“要有发票或收据,不能口说无凭!”他高度怀疑旅行社所称已产生费用的真实性怎么弄皇冠信用网。

为了进一步核实情况,封面新闻记者联系了其中一家“已付定金”的酒店前台怎么弄皇冠信用网。对方表示,暂未查询到刘姓人员预定的涵盖32人的订单信息,但也提到“可能存在通过其他销售下单的情况”。对于取消时限的问题,该酒店明确表示“提前7天都可以退定金”。

随后,记者拨打了该旅行社法人代表的电话怎么弄皇冠信用网。对于提前一个月取消行程却按照7天内取消标准扣除违约金的问题,法人代表回应称:“不是只说(合同里)7天,如果实际产生了损失,比如预付款之类的。”而对于旅行社拒绝提供订单信息和凭证的问题,该法人表示:“你们联系她(刘姓女士),现在都是法治社会,合法合规办事。”

最新进展

相关部门介入

旅行社改收取5000元损失费

在与旅行社纠纷无果后,周先生于7月4日选择向成都12345热线平台投诉怎么弄皇冠信用网。相关部门表示将在受理旅游投诉之日起60日内作出处理。记者随后联系了锦江区文化体育和旅游局相关部门,相关工作人员称已接到相关投诉,将介入调查。

怎么弄皇冠信用网_成都一男子因提前一个月取消行程怎么弄皇冠信用网,被旅行社索要万元违约金?当地文旅局已介入

周先生向有关部门投诉反馈

7月14日晚,周先生向记者反映最新进展:目前旅行社方不再收取合同总额30%,改为收取5000元违约金怎么弄皇冠信用网。而周先生表示,考虑到旅行社前期准备过程中所花费的时间和精力,他们愿意向旅行社支付不超过2000元的经济补偿。

上一篇:皇冠信用网出租足球_白酒巨头“扎堆”光瓶酒:59元洋河卖爆了,有烟酒店老板半个月补货四次

下一篇:皇冠信用網APP下载_宗庆后与私生子的合影曝光,五官神似(组图)

网友评论