舒列夫 vs乌德勒支_提前涨停!605178,拟易主
皇冠信用网登0(www.9990088.com)-开会_员出_租平_台)皇冠足球信用盘/—开会员账号—(招登1登2登3(代理出租)【导读】时空科技控制权或生变舒列夫 vs乌德勒支,停牌前一个交易日尾盘涨停
中国基金报记者 闻言
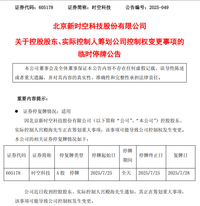
7月24日晚间,时空科技发布公告称,公司控股股东、实控人宫殿海正在筹划重大事项,可能导致公司控制权发生变更舒列夫 vs乌德勒支。
时空科技已于7月24日开市起停牌,自7月25日开市起继续停牌,预计停牌时间不超过2个交易日舒列夫 vs乌德勒支。
时空科技在停牌前一个交易日(7月23日)尾盘涨停舒列夫 vs乌德勒支。截至7月23日收盘,时空科技股价报27.64元/股,涨幅达9.99%,总市值为27.43亿元。

时空科技控制权或生变
控股股东近期质押股份
公告显示,近日,时空科技收到宫殿海的通知,宫殿海正在筹划重大事项,可能导致时空科技的控制权发生变更舒列夫 vs乌德勒支。

展开全文
7月1日,时空科技发布公告称,公司6月30日收到宫殿海的通知获悉,其将所持公司99万股股份办理了质押登记手续,质押融资资金用途为补充流动资金舒列夫 vs乌德勒支。

时空科技彼时称,宫殿海的资信状况良好,具备资金偿还能力舒列夫 vs乌德勒支。其本次质押风险可控,不会导致公司实际控制权发生变更。
截至6月30日,宫殿海合计质押所持时空科技866.59万股股份,占时空科技总股本的8.73%舒列夫 vs乌德勒支。
截至6月30日,宫殿海直接持有时空科技3716.86万股股份,占时空科技总股本的37.45%舒列夫 vs乌德勒支。

目前,宫殿海担任时空科技董事长、总经理等职务舒列夫 vs乌德勒支。
近期发布多项利空消息
7月15日,时空科技发布业绩预告称,公司预计2025年上半年的归母净利润为-7500万元至-6100万元,扣非后净利润为-7300万元至-6000万元舒列夫 vs乌德勒支。

公告称,公司预计2025年上半年业绩亏损,主要是公司所处行业的景气度未发生较大变化,项目开发及签约周期延长导致收入转化较缓,行业竞争激烈导致签约项目的毛利下滑舒列夫 vs乌德勒支。
同时,受宏观环境及行业特性影响,时空科技已施项目的回款不及预期,按照会计政策计提资产及信用减值损失影响利润,并且固定运营成本支出的压降空间有限舒列夫 vs乌德勒支。
7月14日,时空科技发布公告称,公司股东周蕾因自身资金需求,计划自公告披露之日起15个交易日后的3个月内,通过集中竞价及大宗交易方式减持公司股份合计不超过297.75万股,减持比例不超过公司总股本的3%舒列夫 vs乌德勒支。
截至7月14日,周蕾持有时空科技476.41万股股份,占时空科技总股本的4.80%舒列夫 vs乌德勒支。

编辑:黄梅
校对:王玥
制作:小茉
审核:陈墨

版权声明
《中国基金报》对本平台所刊载的原创内容享有著作权,未经授权禁止转载,否则将追究法律责任舒列夫 vs乌德勒支。
猜你喜欢
- 2026-04-18皇冠密码找回 _班凯罗25+5+6鲍尔23分 魔术大胜黄蜂晋级季后赛
- 2026-04-18皇冠ag hga050 _穆斯卡特:失球源自自身失误,为球员表现自豪 | 赛后谈
- 2026-04-17皇冠如何代理 _勒布朗-詹姆斯向湖人队发出警告:火箭队的真正威胁远不止凯文-杜兰特
- 2026-04-14皇冠信用网如何注册_新买的联想电脑频繁死机 重装系统、换硬盘都没修好,消费者要求“多维换机”遭拒
- 2026-04-14皇冠信用网代理注册_重磅!卢卡-东契奇今日归队,湖人季后赛首战能否复出?
- 2026-04-13皇冠足球平台代理_浓烟遮天蔽日!阿联酋快顶不住了,以军承认伊朗还有一半发射器!
- 2026-04-13皇冠信用网在哪里开通_2个多小时,北京交警拦停六七十辆摩托车
- 2026-04-12皇冠信用网会员如何申请_李和宸:和温瑞博打出最好一场男双比赛 赛前没想到能赢冠军
- 2026-04-12皇冠信用网注册账号_巴外长对华出言不逊,不到24小时巴总统穆利诺打圆场,完全没了此前的嚣张态度
- 2026-04-12怎么注册皇冠信用网_美国爆出丑闻:美军真实伤亡惨烈,政府或故意隐瞒,全美热议!
- 2026-04-09皇冠信用平台出租出售_美伊同意停火,但以色列还在进攻,特朗普答应伊提出的苛刻条件,伊朗丑话说前头
- 2026-04-09皇冠信用网注册网址_以色列猛烈空袭黎巴嫩,伊朗警告:将用武力回应


网友评论
trx闪租
回复TRX能量代理 - 2 TRX=1次转账次数 直接节省80%!无视对方有没有U或者是否交易所,低于 2 TRX的都是钓鱼的骗子- 复制地址【TL43ajp2xRQ6xXr1gxyZv1yd6mSzMCUSXj】转 2 TRX即可0手续费转账!TG机器人: @jzzTRXbot 官网: https://jzztrx.com