皇冠信用平台出租出售_深夜!中国汽研发声,回应理想i8和乘龙卡车对撞测试争议
时间:2025-08-04 阅读:1435
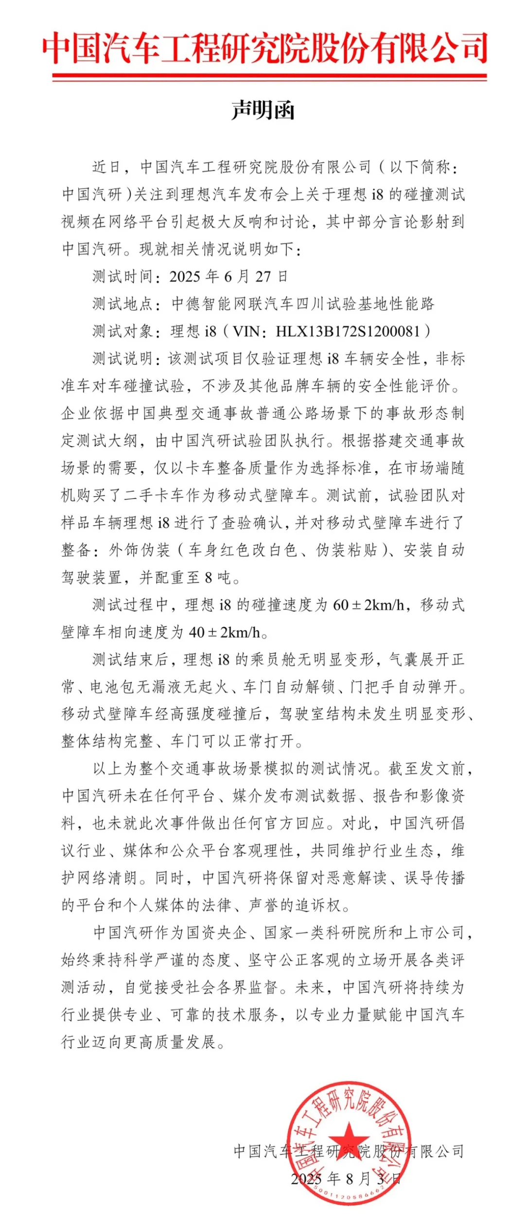
怎么开皇冠信用(www.hg01.vip)-开会_员出_租平_台,皇冠信用盘/—开会员账号—(招登1登2登3管理(代理出租,8月3日,理想i8对撞试验的测试方中国汽研(股票代码:601965)发布声明函称,该测试项目仅验证理想i8车辆安全性,非标准车对车碰撞试验,不涉及其他品牌车辆的安全性能评价皇冠信用平台出租出售。
企业依据中国典型交通事故普通公路场景下的事故形态制定测试大纲,由中国汽研试验团队执行皇冠信用平台出租出售。根据搭建交通事故场景的需要,仅以卡车整备质量作为选择标准,在市场端随机购买了二手卡车作为移动式壁障车。
中国汽研倡议行业、媒体和公众平台客观理性,共同维护行业生态,维护网络清朗皇冠信用平台出租出售。同时,中国汽研将保留对恶意解读、误导传播的平台和个人媒体的法律、声誉的追诉权。

编辑|陈柯名 盖源源
校对|赵庆
每日经济新闻综合自公开信息、每经网等
每日经济新闻
猜你喜欢
- 2026-04-22皇冠登3管理出租_“我是宣威人为何不能卖火腿?”云南一商家网售“宣威火腿”被诉侵权
- 2026-04-22皇冠信用网会员账号_河南一女大学生遭校园内群狗围攻咬伤,幸亏有同学骑电动车撞开狗群而获救,流浪狗至今仍在校园,校方称将联系保卫处处理
- 2026-04-21皇冠信用网结算日_600多名俄专家从伊朗核电站撤离,俄方:我们希望和平,希望达成共识,但目前美以释放的信号过于矛盾,令人无法期待未来几天会停火
- 2026-04-20信用网怎么注册_北京锁定第4!宁波队史首进季后赛 广州北控争最后1席
- 2026-04-20世界杯足球平台代理_湖人1-0火箭G2前瞻:伤病潮袭湖人,杜兰特将决定系列赛走向?
- 2026-04-18皇冠体育网 _伊朗:特朗普7项声明不属实
- 2026-04-15皇冠ag mos022 _87岁老人在自家梨树园迷路被困5天4夜,108小时水米未进硬撑过来,经救治无大碍
- 2026-04-14皇冠信用网怎么弄_曲靖一位家长在中学调解室猝死,妻子称丈夫因得知孩子被欺凌情绪激动,当地教育局已成立专班处理
- 2026-04-12皇冠信用在线开户_宁波女子上山挖笋遇大雾迷路,足足困了两个多小时,获救时哭了,消防提醒→
- 2026-04-12如何申请到皇冠信用网_合肥警方通报“奥迪车加油后逃单”:涉案驾驶人马某庆(男,21岁,外省人)已被行拘
- 2026-04-10皇冠信用网账号_郑丽文在北京会谈说了啥?日本“降级”中日关系,局势更复杂了!
- 2026-04-10皇冠信用网如何申请_四战四败,内塔尼亚胡满盘皆输,以色列各派系同时发难


网友评论