皇冠体育App下载_ChatGPT调研报告(附下载)
皇冠信用盘会员(www.9990088.com)-开会_员出_租平_台,皇冠信用盘/—开会员账号—(招登1登2登3(代理出租,摘要:
2022 年 11 月 30 日,OpenAI 推出全新的对话式通用人工智能工具——ChatGPT皇冠体育App下载。ChatGPT 表现出了非常惊艳的语言理解、生成、知识推理能力,它可以很好地理解用户意图,做到有效的多轮沟通,并且回答内容完整、重点清晰、有概括、有逻辑、有条理。ChatGPT 上线后,5 天活跃用户数高达100 万,2 个月活跃用户数已达 1 个亿,成为历史上增长最快的消费者应用程序。除了被广大用户追捧外,ChatGPT 还受到了各国政府、企业界、学术界的广泛关注,使人们看到了解决自然语言处理这一认知智能核心问题的一条可能的路径,并被认为向通用人工智能迈出了坚实的一步,将对搜索引擎构成巨大的挑战,甚至将取代很多人的工作,更将颠覆很多领域和行业。
哈工大自然语言处理研究所组织多位老师和同学撰写了本调研报告,从技术原理、应用场景、未来发展等方面对 ChatGPT 进行了尽量详尽的介绍及总结皇冠体育App下载。
人类语言(又称自然语言)具有无处不在的歧义性、高度的抽象性、近乎无穷的语义组合性和持续的进化性,理解语言往往需要具有一定的知识和推理等认知能力,这些都为计算机处理自然语言带来了巨大的挑战,使其成为机器难以逾越的鸿沟皇冠体育App下载。因此,自然语言处理被认为是目前制约人工智能取得更大突破和更广泛应用的瓶颈之一,又被誉为 “人工智能皇冠上的明珠”。国务院 2017 年印发的《新一代人工智能发展规划》将知识计算与服务、跨媒体分析推理和自然语言处理作为新一代人工智能关键共性技术体系的重要组成部分。
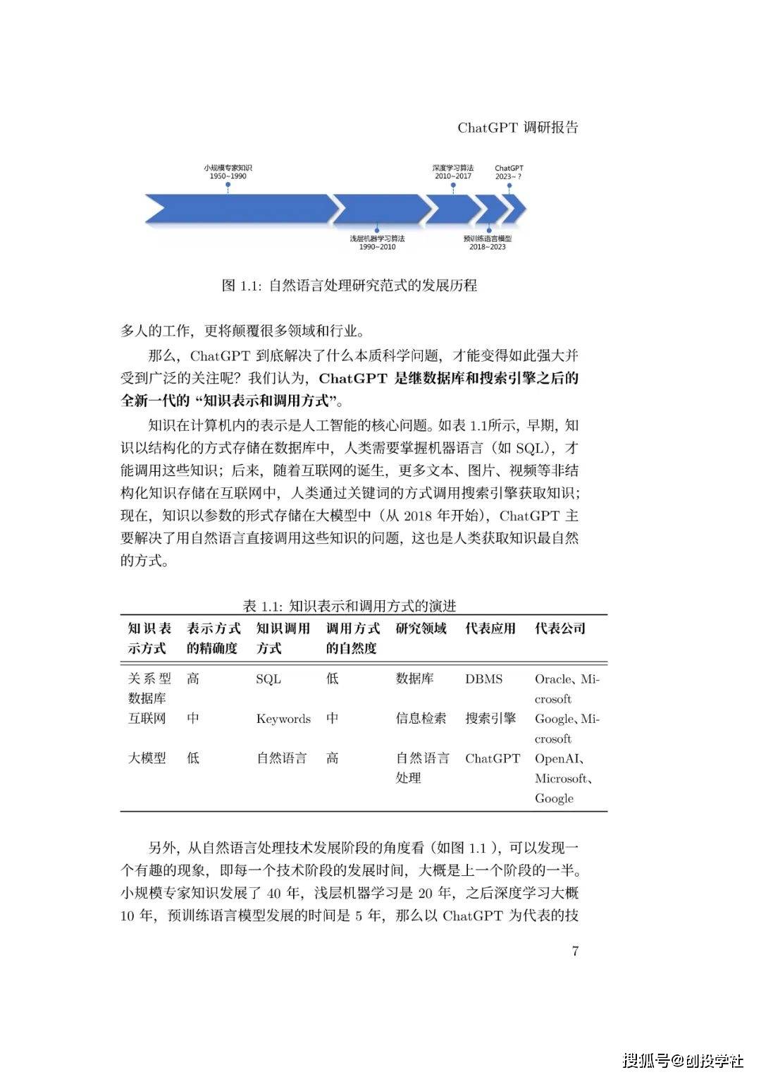
自然语言处理自诞生起,经历了五次研究范式的转变:由最开始基于小规模专家知识的方法,逐步转向基于机器学习的方法皇冠体育App下载。机器学习方法也由早期基于浅层机器学习的模型变为了基于深度学习的模型。为了解决深度学习模型需要大量标注数据的问题,2018 年开始又全面转向基于大规模预训练语言模型的方法,其突出特点是充分利用大模型、大数据和大计算以求更好效果。
由于篇幅过多皇冠体育App下载,部分内容节选如下(关注公号获取下载链接;免费领取1000份行业研报):

展开全文











声明:以上报告内容均由公开、合法渠道获得,报告版权归原撰写/发布机构所有,如涉侵权,请联系删除([email protected]),如对报告存疑,请联系撰写/发布机构皇冠体育App下载。
拓展阅读



2022直播电商关键岗位白皮书(附下载)
2022价值型私域直播研究报告(附下载)
企业直播营销发展趋势白皮书(附下载)
2023年中国直播电商机会洞察报告(附下载)
2022年中国短视频直播电商发展洞察(附下载)
2022年企业直播行业标准研究报告(附下载)
2022年家居家装行业直播营销报告(附下载)
2022抖音直播平台治理白皮书(附下载)
2022社交&直播App营销洞察(附下载)
2022上半年短视频直播与电商生态报告(附下载)
2022年淘宝直播母婴产业带报告(附下载)
2022年货节:新春生活消费趋势报告(附下载)
2022中国短视频+直播电商领域多元化用工报告(附下载)
2022直播电商白皮书(附下载)
2022元宇宙直播应用白皮书(附下载)
2022淘宝直播年度新消费趋势报告(附下载)
2022年中国游戏直播行业白皮书(附下载)
2022网络直播文艺生态报告(附下载)
2022企业直播行业发展洞察(附下载)
2022汽车直播价值及实战手册(附下载)
猜你喜欢
- 2026-04-19电竞足球_12小时跨越中国2400公里,苏林全程只坐高铁,他到底有何用意?
- 2026-04-17新2网址 _新华社权威快报|7家头部平台被罚没35.97亿元
- 2026-04-17皇冠代理盘口 _营收集体下滑,五大电力净利却破了历史纪录
- 2026-04-15皇冠世界杯盘口 _河南13岁被锁喉男孩赴京治疗后已脱离生命危险,拉绳老人已被采取刑事强制措施
- 2026-04-12皇冠信用网怎么弄_解放军在黄海、东海划红线:“无限高度”封闭40天,多国彻夜难眠
- 2026-04-11皇冠信用网代理出租_停火前夕,300多架无人机在俄罗斯领空横冲直撞,普京意识不对劲,召见日本大使
- 2026-04-10皇冠足球管理平台出租_杭州爱尔眼科医院院长被指猥亵女销售,解释称“以为还在国外旅游,没把握好分寸感”,爱尔眼科总部:潘某某已停职,警方在调查
- 2026-04-09皇冠信用网庄家_深圳一男子因自身就医需频繁挂号,自学编写抢号脚本,发现“商机”后与妻子分工合作,代抢各大医院号源,涉案金额超57万元,二人均获刑
- 2026-04-08皇冠信用网申请_佛山洗衣店老板从客人口袋里掏出一笔巨款放着没动,几天后广东知名企业家带着1万元酬金上门致谢
- 2026-04-08皇冠登3新2管理_特朗普宣布停火后再发声:伊朗可以开始重建了,“巨大财富将被创造”,这将是“中东的黄金时代”
- 2026-04-07hga050皇冠客户端_安徽6岁失联女童确认遇害,犯罪嫌疑人柳某某(女,35岁)已被抓获归案
- 2026-04-06世界杯皇冠平台_古惑仔耀哥扮演者李道瑜头部受伤去世:系酒后不慎摔倒撞击后脑


网友评论