皇冠信用網哪里申请_“猪肝红”预警!有人深圳出发,15小时还没出广东…
皇冠信用网申请条件(www.hg01.vip)-开会_员出_租平_台,皇冠信用盘/—开会员账号—(招登1登2登3管理(代理出租,国庆假期高速“堵堵堵”皇冠信用網哪里申请!
有人深圳出发15小时还没出广东
话题直接冲上热搜

就在昨天
至少几百人被堵到在后台表示
“再这样下去都能在路上吃月饼皇冠信用網哪里申请了...”
今天(10月1日)上午
深圳车主安先生告诉第一现场记者
自己昨天中午12点
从深圳宝安福永出发回湖南邵阳
到今天凌晨3点左右
开皇冠信用網哪里申请了15个小时还没出广东

展开全文
路上车流量非常大
大大小小的事故也不少
一堵车
车辆排起的长龙就有一二十公里
特别是在二广高速路段
堵皇冠信用網哪里申请了很久


安先生说
皇冠信用網哪里申请他今天早上9点左右才到
600多公里足足走皇冠信用網哪里申请了21个小时
而在非节假日
正常情况下只需约7小时

“预判了皇冠信用網哪里申请你的预判
却没躲过集体预判”
高速上演预判式拥堵
“聪明人”全凑成“鸳鸯锅”
网友反映
除了广东地区皇冠信用網哪里申请,全国其它省市各大高速
也堵作皇冠信用網哪里申请了一团

不少网友表示
“原来回回堵的都是同一批大聪明”

“4.8公里堵75分钟认真的吗皇冠信用網哪里申请?”

高速服务区已全是“泡面人”


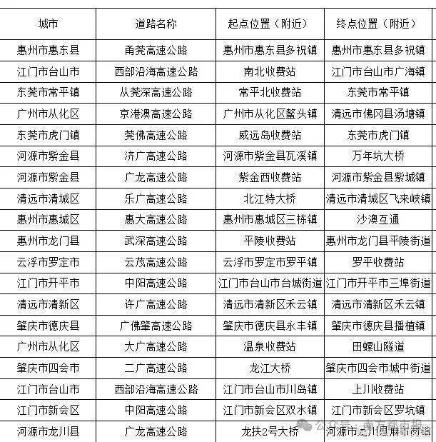
10月1日从广东交警获悉
当日9时30分
全省高速通行缓慢长度
超过5公里、时间超过30分钟的点段共19个
江门市4个、河源市3个、云浮市1个
惠州市3个、东莞市2个、清远市2个
广州市2个、肇庆市2个

全省高速公路通行缓慢情况
据广东交通信息
国庆中秋假期首日
高速公路车流量预计约960万车次
封闭服务区(含停车区)
有以下这些

此外,记者还从交管部门了解到,深圳市内出行从每日9时起进入车流高峰,广深沿江高速、沈海高速、深中通道等高速路段,以及梅沙-大鹏片区、深圳北站、宝安国际机场、口岸区域等将出现大车流情况皇冠信用網哪里申请。
这个假期
你还准备自驾出门吗皇冠信用網哪里申请?
场妹提醒皇冠信用網哪里申请,出行前要时刻关注路况
规划好路线哦~
路上的朋友们皇冠信用網哪里申请,也要注意行车安全
祝大家假期愉快皇冠信用網哪里申请!
部分来源 | 深圳晚报
第一现场记者丨郑志平
来源:第一现场&壹深圳
猜你喜欢
- 2026-04-19皇冠信用网在哪里开通_解放军大庆舰坐镇,四艘中国油轮顺利过海,15艘美军舰没敢拦
- 2026-04-19皇冠信用网登3出租_乌克兰基辅枪击事件已致5人死亡,枪手身份公布
- 2026-04-18皇冠信用网代理_伊朗:拒绝将浓缩铀移至国外
- 2026-04-17皇冠客服联系方式 _WCBA总决赛G2-张茹准绝杀 山西女篮1-1四川
- 2026-04-17皇冠足球比分 _多地优化政策告别“买房专属”,公积金还可以这样用
- 2026-04-16皇冠账号注册 _黄仁勋又急:芯片又不是浓缩铀,卖给中国怎么了?
- 2026-04-14皇冠信用网登3代理申请_英媒:若阿森纳最终丢冠 将是英超历史最大失败之一
- 2026-04-14皇冠信用网账号注册_郑丽文亮相人民大会堂,马英九的叮嘱她全听进去了?统一势在必得
- 2026-04-13皇冠信用网开户_上海民警在餐馆吃饭,发现邻座女子不对劲…当场抓住,果然是在逃嫌疑犯!
- 2026-04-12信用盘如何申请_超算预测英超结局:曼城1分优势力压阿森纳夺冠,热刺降入英冠
- 2026-04-11hga050皇冠手机版_“人肉”背回244本淫秽漫画,“跨境代购”女子被判刑
- 2026-04-11皇冠信用网登1_巴基斯坦被以色列激怒了,一旦介入战争,情况将会怎样?


网友评论