登1登2登3代理
热门标签

皇冠信用网足球代理_陈戌源被查后果显露 一细节堪比谢亚龙 足协陷盲区 换届或加速

时间:2023-04-19   阅读:2948

皇冠信用盘申请条件(www.9990088.com—)开会员号,占成\登3代理\皇冠皇冠信用盘_(招登1登2平台出租#头条创作挑战赛#

#皇冠信用网足球代理我们足协陈戌源被查#

给皇冠信用网足球代理你仨窝窝 原创

陈戌源被带走调查,让早已败绩累累的我们足球又被浓墨重彩地抹上了一笔皇冠信用网足球代理。无论从足协的日常工作和运转,还是到我们足球的长远规划和发展,恐怕又到了“另起炉灶”的地步了。

皇冠信用网足球代理_陈戌源被查后果显露 一细节堪比谢亚龙 足协陷盲区 换届或加速

、秘书长和副秘书长皇冠信用网足球代理,一起被查

历史是如此的相似皇冠信用网足球代理。当年谢亚龙被带走调查后,起初也无人知晓。但随后财务部门、联赛部门等工作人员找他签字,屡屡找不到他的踪迹,最终官宣证实已被带走调查。此次陈戌源被查的显露,同样也是出于工作签字的需求。职能部门的工作人员要找其签字,但是不见人影,最终被官宣证实。

皇冠信用网足球代理_陈戌源被查后果显露 一细节堪比谢亚龙 足协陷盲区 换届或加速

无人签字皇冠信用网足球代理,足协或进入暂时的功能盲区

陈戌源被查之后的第一个直接后果就是,足协的日常工作暂时进入“功能性盲区”皇冠信用网足球代理。陈戌源是有史以来权力最大的足协,同时也是协会的法人代表。按照相关章程和规定,几乎所有的文件和报告都由其签字确认,才能下发执行。那么一把手被带走调查,日常工作如何正常运转呢?

展开全文

皇冠信用网足球代理_陈戌源被查后果显露 一细节堪比谢亚龙 足协陷盲区 换届或加速

自李铁至陈戌源皇冠信用网足球代理,我们足球一地鸡毛

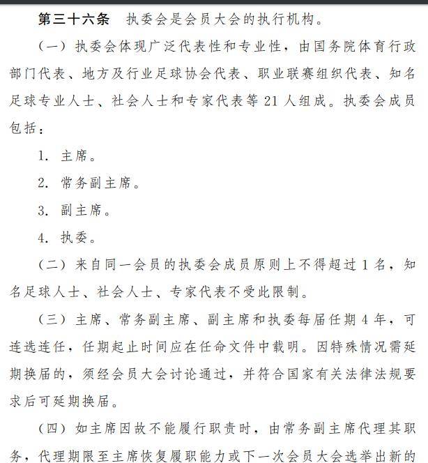
按照《我们足协章程》第三十六条第四款的规定:如因故不能履行职责时,由常务副代理其职务,代理期限至恢复履职能力或下一次会员大会选举出新的为止皇冠信用网足球代理。短期而言,陈的只能应该由排名第二的副杜兆才代理。这也就意味着,副部级的杜兆才副领导短期之内的工作重心将完全放到足协上,足协文件的日常签字或将由他代理。

皇冠信用网足球代理_陈戌源被查后果显露 一细节堪比谢亚龙 足协陷盲区 换届或加速

陈戌源被查皇冠信用网足球代理,将导致足协管理层的加速更迭

从中长期的角度而言,已在筹备中的新一届会员代表大会,或许也将提速进行皇冠信用网足球代理。2023年3月,陈戌源在我们足协第十一次代表大会上当选一职。在他迄今为止的履职三年半时间内,我们足球进入了更深一轮的危机之中,内外交困的同时还屡爆贪腐八卦。按照我们足协章程,代表大会每四年举行一次,进行相应的选举。陈戌源的被查,将导致这一日程的不确定性加大。

皇冠信用网足球代理_陈戌源被查后果显露 一细节堪比谢亚龙 足协陷盲区 换届或加速

《皇冠信用网足球代理我们足协章程》截图

上一篇:皇冠信用盘代理申条件_兴证全球基金管理有限公司 关于兴证全球安悦平衡养老目标三年持有期混合型基金中基金(FOF) 增加Y类基金份额并修改基金合同、托管协议的公告

下一篇:正版皇冠信用网开户_国际黄金交易市场十大排行榜

猜你喜欢

网友评论