柏雷素尔vs福冈黄蜂 _湖南衡阳一民营医院被曝欠薪金额达百万元,当地官方:已协调双方协商
皇冠信用网会员申请(—www.9990088.com)-开会_员平_台出租,皇冠体育/如何开户-占成_代理(登1登2代理登3(皇冠足球平台,日前,多名疑似医护人员发帖反映湖南衡阳市衡南县星城医院欠薪问题,引发网友广泛关注柏雷素尔vs福冈黄蜂 。2025年12月31日,新黄河记者多次联系星城医院,该院并未正面回应。衡南县卫生健康局则称,此前确曾协调双方协商此事,院方向员工们提供了两个解决方案,但不清楚问题最终是否解决。
据部分网传投诉截图显示,多名自称为该院职工的发帖者诉称,自2025年6月份起,该医院未再发放工资,37人被欠薪金额达百万元,以及有员工诉称未缴纳社保柏雷素尔vs福冈黄蜂 。
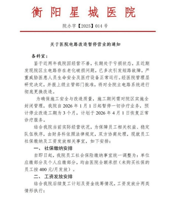
另一份疑似为该院发布的《关于医院电路改造暂停营业的通知》称,近两年来,因经营不善,该院长期处于亏损状态,为解决院区主电路老化破损问题,自2026年1月1日起,该院暂停诊疗业务,进行停业改造,工期为3个月,计划于2026年4月1日恢复正常诊疗服务,并对员工的社保缴纳、工资发放作了安排柏雷素尔vs福冈黄蜂 。

2025年12月30日至31日,新黄河记者就此事多次致电衡南县星城医院,接线工作人员均未作回应便挂断电话柏雷素尔vs福冈黄蜂 。
衡南县卫生健康局一名工作人员告诉新黄河记者,该院为私立民营医院,此前经营有房地产业务,自2026年1月1日起开始,计划歇业改造3个月柏雷素尔vs福冈黄蜂 。大约半个月前,有十余人来该局反映该院欠薪问题。
据其了解,可能从2025年6月份至9月份期间,该院每月向医护人员发放2000元生活费,自9月至12月份未再发放工资柏雷素尔vs福冈黄蜂 。
该工作人员称,由于该院为民营医院,该局无法监管其财务人事业务,仅能联合相关部门协调医护人员与院方协商此事柏雷素尔vs福冈黄蜂 。院长向医护们提供了两个解决方案,一个是承诺将房地产业务现有的房产抵押给员工,另一个是在歇业期间办理欠款的手续。由于当天来讨薪的只是部分医护人员代表,该工作人员并不清楚医护们最终接受了哪种方案,“他们回去做商讨。”
(新黄河客户端记者陈思)
▌来源:新黄河客户端
▌编辑:曲珈熠 校对:杨荷放
猜你喜欢
- 2026-04-18正版皇冠信用网址_伊朗再次封锁霍尔木兹海峡 两艘油轮被击中
- 2026-04-18皇冠信用网申请_面对美国提出“开放领空”的要求,印尼两大部门闹起内讧,中方划下红线!
- 2026-04-15世界杯代理拿盘 _陕西一女子买10瓶五粮液,8瓶被官方鉴定为假,商家称是“职业打假人”拒绝赔偿
- 2026-04-13正版皇冠信用网代理_特朗普:美国海军将拦截所有向伊朗支付通行费的船只,同时“摧毁”伊朗人在霍尔木兹海峡布设的水雷!原油暗盘应声大涨5%
- 2026-04-12如何代理皇冠信用网_亲人突然离世,19岁女孩回家奔丧买错车票,发现时车票已售罄崩溃大哭,民警6分钟协调开通绿色通道送她回家
- 2026-04-12皇冠球盘app_NBA|西部座次基本排定,湖人季后赛再遇火箭
- 2026-04-11皇冠足球平台代理申请_中超|鲁豫之战首发阵容出炉,韩鹏变阵,两名U21小将首发
- 2026-04-10正版皇冠信用网开户_又搞事!菲方非法占领后,在中业岛新设海警指挥部
- 2026-04-09皇冠信用网申请_《哪吒2》全球票房超《泰坦尼克号》,距离第三名不到1亿美元
- 2026-04-09皇冠登1登2登3出租_广东梅州一女乘客光脚踩在扶手箱,司机提醒后,乘客:“你放心,我脚刚洗过”
- 2026-04-07皇冠足球平台申请_迟重瑞为妻子陈丽华光头36年,每天晚饭全家人一起吃,没有红过一次脸,有说不完的话
- 2026-04-06正版皇冠信用网开户_中国U16女足4球完败日本队,再度获得蒙太古杯亚军


网友评论