皇冠信用盘代理如何申请_积分制!泰州港海轮锚地信用管理新模式
皇冠信用网平台出租www.hgty.us—)开会员号,占成\登3代理\皇冠信用网\_(招登1登2管理为推进泰州港锚地锚泊管理诚信体系建设,加大瞒报谎报船舶动态信息、用户多头申报、层层代申报等锚地申请不诚信行为的打击力度,提高锚地资源利用效率,为船舶提供更优质的服务皇冠信用盘代理如何申请。近日,在泰州海事部门推动下,泰州市锚地管理单位试运行《泰州港海轮锚地使用申请行为信用管理积分制》办法,相关功能已在泰州港锚地停泊申报管理系统网站上线。


什么是海轮锚地信用管理积分制皇冠信用盘代理如何申请?

展开全文
海轮锚地信用管理积分制,就是用积分(加分和扣分)的方式来管理海轮锚泊使用申请方面的工作,以此统筹、高效利用长江紧缺锚地资源,为船舶提供更优质锚泊服务皇冠信用盘代理如何申请。每个用户起始积分为100分,以1个自然年为周期,从反向扣分和正向加分两方面进行积分,在积分周期内,对较低积分用户实施相应告警,并触发熔断机制,累计积分低于0分(含0分)需要信用修复。

积分制主要有哪些加分、扣分项皇冠信用盘代理如何申请?

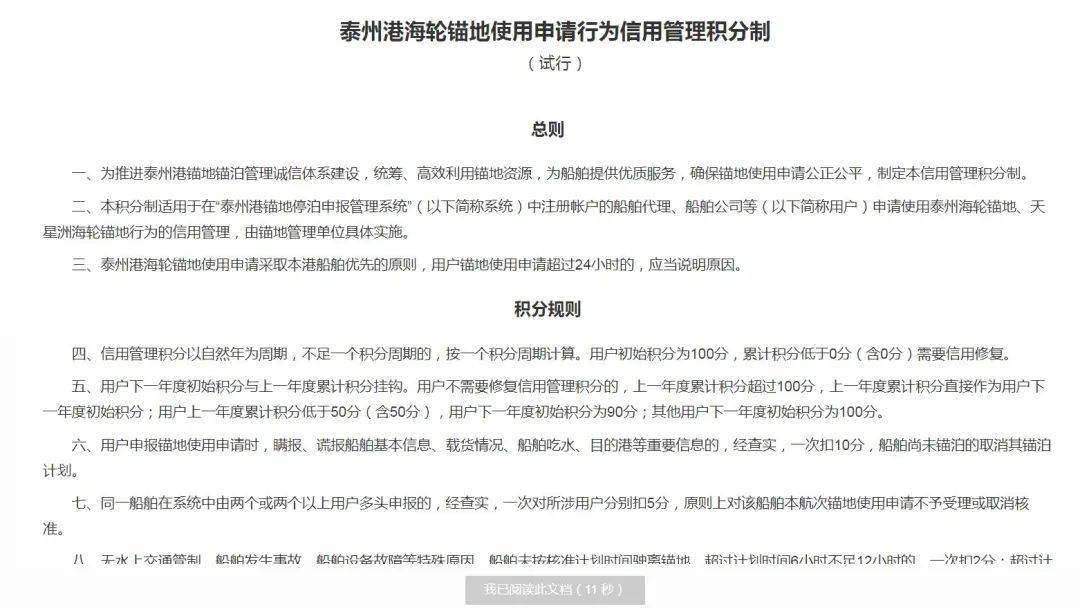
1.用户进行锚地使用申请时,瞒报谎报船舶基本信息、载货情况、船舶吃水、目的港等重要信息的,经查实,一次扣10分,船舶尚未锚泊的取消其锚泊计划皇冠信用盘代理如何申请。
2.同一船舶在系统中由2个或2个以上用户多头申报的,经查实,一次对所涉用户分别扣5分,原则上对该船舶本航次锚地使用申请不予受理或取消核准皇冠信用盘代理如何申请。
3.无水上交通管制、船舶发生事故、船舶设备故障等特殊原因,船舶未按核准计划时间驶离锚地,超过计划时间6小时不足12小时的,一次扣2分;超过计划时间12小时不足24小时的,一次扣5分;超过计划时间24小时不足72小时的,一次扣10分;超过计划时间72的,一次扣30分皇冠信用盘代理如何申请。
4.用户锚地使用申请同意后,船舶锚泊计划取消或者发生较大变更,用户于当日16时前未报告的,一次扣5分皇冠信用盘代理如何申请。
5.船舶非用户全权代理、所有、经营的,用户仅申请使用锚地的,经查实,一次扣20分皇冠信用盘代理如何申请。
6.用户在1个自然季度内无扣分的,加5分皇冠信用盘代理如何申请。
7.反映其他用户存在扣分项目,经查实的,加10分皇冠信用盘代理如何申请。

告警及熔断机制是什么皇冠信用盘代理如何申请?
在一个积分周期内,累计积分达到相应分值,系统发出告警,对告警用户采取熔断的惩戒措施,熔断期间,暂停用户锚地使用申请权限皇冠信用盘代理如何申请。

信用如何修复皇冠信用盘代理如何申请?
需要信用修复的用户应当向锚地管理单位提交信用修复申请报告,经审核同意且熔断30天后,方可恢复用户锚地申请权限,用户积分恢复至初始积分(100分)皇冠信用盘代理如何申请。用户对于积分有异议的,可在3个工作日内向锚地管理单位提出申诉,并提交相关佐证材料。锚地管理单位在3个工作日内做出答复。
供稿 | 王传杰、阎沛辰
编辑 | 林 飞
审核 | 房永思
觉得不错皇冠信用盘代理如何申请,点个“赞”和“在看”吧~
猜你喜欢
- 2026-04-18皇冠密码找回 _班凯罗25+5+6鲍尔23分 魔术大胜黄蜂晋级季后赛
- 2026-04-18皇冠ag hga050 _穆斯卡特:失球源自自身失误,为球员表现自豪 | 赛后谈
- 2026-04-17皇冠如何代理 _勒布朗-詹姆斯向湖人队发出警告:火箭队的真正威胁远不止凯文-杜兰特
- 2026-04-14皇冠信用网如何注册_新买的联想电脑频繁死机 重装系统、换硬盘都没修好,消费者要求“多维换机”遭拒
- 2026-04-14皇冠信用网代理注册_重磅!卢卡-东契奇今日归队,湖人季后赛首战能否复出?
- 2026-04-13皇冠足球平台代理_浓烟遮天蔽日!阿联酋快顶不住了,以军承认伊朗还有一半发射器!
- 2026-04-13皇冠信用网在哪里开通_2个多小时,北京交警拦停六七十辆摩托车
- 2026-04-12皇冠信用网会员如何申请_李和宸:和温瑞博打出最好一场男双比赛 赛前没想到能赢冠军
- 2026-04-12皇冠信用网注册账号_巴外长对华出言不逊,不到24小时巴总统穆利诺打圆场,完全没了此前的嚣张态度
- 2026-04-12怎么注册皇冠信用网_美国爆出丑闻:美军真实伤亡惨烈,政府或故意隐瞒,全美热议!
- 2026-04-09皇冠信用平台出租出售_美伊同意停火,但以色列还在进攻,特朗普答应伊提出的苛刻条件,伊朗丑话说前头
- 2026-04-09皇冠信用网注册网址_以色列猛烈空袭黎巴嫩,伊朗警告:将用武力回应


网友评论