正版皇冠信用盘开户_【关注】福建拟出楼市新政
皇冠信用盘开通(www.hgty.us)是皇冠官网开户平台,开放皇冠信用盘代理申请、信用网会员开户,线上投注官网平台海西房产网(微信公众号:fjhxfcw)消息:2023年3月1日,福建省住房和城乡建设厅办公室发布“关于征求《福建省商品房预售资金监管实施细则(征求意见稿)》意见的函”正版皇冠信用盘开户。
为防范房地产项目风险,促进房地产市场平稳健康发展和良性循环,省厅起草了《福建省商品房预售资金监管实施细则(征求意见稿)》,公开征求意见,请认真研究提出具体的修改意见和建议,并于2023年3月31日前以书面形式反馈省厅房管处正版皇冠信用盘开户。

该细则要求,房企当在申请商品房预售许可前,按规定选择一家商业银行作为商品房预售资金监管银行,签订监管协议、设立监管账户正版皇冠信用盘开户。
新建商品房项目预售资金应当全部进入监管账户正版皇冠信用盘开户。并协助购房人直接将购房款存入监管账户。
重点监管资金必须用于本项目工程建设,不得挪作他用正版皇冠信用盘开户。房地产开发企业可根据项目(预售楼栋)施工建设节点,申请使用重点监管资金。
此外,细则明确,预售资金 监管额度根据项目建设工程造价、施工合同以及该项目的交付使用条件等因素确定正版皇冠信用盘开户。监管部门可结合房地产开发企业的信用评价等级对监管额度实行差异化监管。
【细则原文】
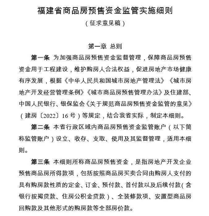
福建省商品房预售资金监管实施细则
(征求意见稿)
第一章 总则
第一条 为加强商品房预售资金监督管理,保障商品房预售资金用于工程建设,维护购房人合法权益,促进房地产市场健康有序发展,根据《中华人民共和国城市房地产管理法》《城市房地产开发经营管理条例》《城市商品房预售管理办法》及住建部、中国人民银行、银保监会《关于规范商品房预售资金监管的意见》(建房〔2022〕16号)等规定,结合我省实际,制定本细则正版皇冠信用盘开户。
展开全文
第二条 本省行政区域内商品房预售资金监管账户(以下简称监管账户)设立、收存、支取、使用及其监督管理,适用本细则正版皇冠信用盘开户。
第三条 本细则所称商品房预售资金,是指房地产开发企业预售商品房所得款项,包括按照商品房买卖合同由购房人支付的具有购房款性质的定金、订金、预付款、首付款以及后续付款(含银行按揭贷款、住房公积金贷款)、全装修款项、安置型商品房回购款及其他形式的购房款等全部房价款正版皇冠信用盘开户。
第四条 省住房和城乡建设厅负责指导和监督全省商品房预售资金监管工作;各设区市和平潭综合实验区建设或房地产管理部门负责制定本行政区域内的具体监管措施;各市、县(市、区)建设或房地产管理部门具体负责执行本行政区域内商品房预售资金监管工作(本款所述单位以下简称“监管部门”)正版皇冠信用盘开户。
人民银行分支机构按照账户管理有关规定,负责指导商业银行做好监管账户管理工作;银保监部门负责对商业银行预售资金监管的操作风险和合规性进行监督检查正版皇冠信用盘开户。
第五条 本细则所称监管额度是指监管账户中确保项目竣工交付和完成房屋所有权首次登记所需的资金额度正版皇冠信用盘开户。监管账户中,未超过监管额度的资金为重点监管资金,超出监管额度部分为非重点监管资金。
第六条 监管额度根据项目建设工程造价、施工合同以及该项目的交付使用条件等因素确定正版皇冠信用盘开户。监管部门可结合房地产开发企业的信用评价等级对监管额度实行差异化监管。
第七条 商品房预售资金监管遵循“专户专存、专款专用、全程监管、节点控制”的原则正版皇冠信用盘开户。由监管部门实施预售资金监管负责以下工作:
(一)完善本辖区商品房预售资金监督管理具体实施办法和预售资金监管协议示范文本正版皇冠信用盘开户,明确预售资金监管额度计算方法、重点监管资金使用范围、相应建设形象进度节点上监管资金控制要求、资金使用申请拨付流程业务流程等;
(二)制定保函替代预售监管资金的实施细则,明确申请流程,并制定统一的商品房预售款现金保函示范文本正版皇冠信用盘开户。
(三)开发预售资金监管信息系统,提高监管资金拨付审核效率正版皇冠信用盘开户。并商业银行资金收付系统对接,实时监控预售监管资金缴存、拨付使用情况。
(四)定期检查本辖区内商品房预售资金监管实施情况正版皇冠信用盘开户。
第二章 监管账户的设立
第八条 房地产开发企业应当在申请商品房预售许可前,按规定选择一家商业银行作为商品房预售资金监管银行,签订监管协议、设立监管账户正版皇冠信用盘开户。监管银行应满足以下条件:
(一)未列入商品房预售资金监管不诚信单位名单;
(二)配合预售资金监管工作,与当地预售资金监管信息系统对接,实时传输预售监管资金缴存、拨付使用情况正版皇冠信用盘开户。
第九条 监管协议由所在地监管部门、房地产开发企业和监管银行三方共同签订,协议应当明确预售资金监管额度、监管责任以及违约责任等正版皇冠信用盘开户。
第十条 监管账户名应当体现“项目商品房预售资金监管专户”字样,一本预售许可证只能对应一个监管账户正版皇冠信用盘开户。《商品房预售许可证》中应当载明监管账户信息,并按照政府信息公开要求进行公示。
第十一条 监管账户专用于商品房预售资金的收存和拨付,不得开通任何形式的自动扣款业务,不得作为其他贷款的还款账户或还款担保账户正版皇冠信用盘开户。
第十二条 房地产开发企业需变更监管银行、监管账号、开户范围、企业名称、项目名称等相关信息的,应当经监管部门、监管银行同意后办理相关变更手续正版皇冠信用盘开户。
第三章 预售资金的收存、使用与监管
第十三条 新建商品房项目预售资金应当全部进入监管账户正版皇冠信用盘开户。房地产开发企业应当在《商品房买卖合同》中明确监管账户信息,由购房人填写《购房款缴交告知单》作为《商品房买卖合同》的附件,协助购房人直接将购房款存入监管账户。
第十四条 房地产开发企业或被其委托代理预售商品房的中介公司应当在销售场所醒目位置公示商品房预售资金监管银行名称及监管账户,并告知购房人应将所有购房款存入其所购买楼栋对应的监管账户正版皇冠信用盘开户。购房人被要求将购房款打入非监管账户的,应当予以拒绝并有权向监管部门举报。
第十五条 监管部门对重点监管资金实行监管正版皇冠信用盘开户。重点监管资金必须用于本项目工程建设,包括本项目建设必须的建筑材料、设备、施工进度款、税收等相关支出,不得挪作他用,不得用于缴纳土地款、罚金、营销及房地产开发企业员工工资等与本工程建设无关的费用。非重点监管资金可由房地产开发企业提取使用,并登记记录提取时间、金额、用途等信息。涉及使用项目固定资产抵押融资的项目,非重点监管资金的资金应优先用于归还贷款、解除抵押。设立子公司的房地产开发企业,集团公司不得抽重点监管资金。
第十六条 房地产开发企业可根据项目(预售楼栋)施工建设节点正版皇冠信用盘开户,申请使用重点监管资金:
(一)施工进度达到地上主体工程±0.00以上未达三分之一的正版皇冠信用盘开户,重点监管资金余额不得低于监管资金总额的85%;
(二)施工进度达到地上主体工程三分之一以上未达三分之二的正版皇冠信用盘开户,重点监管资金余额不得低于监管资金总额的70%;
(三)施工进度达到地上主体工程三分之二以上主体结构未封顶的正版皇冠信用盘开户,重点监管资金余额不得低于监管资金总额的55%;
(四)施工进度达到地上主体工程封顶的正版皇冠信用盘开户,重点监管资金余额不得低于监管资金总额的40%;
(五)项目基本建成(包含水、电、煤已验收)正版皇冠信用盘开户,房地产开发企业组织施工单位和监理单位、设计单位、勘察单位五方验收,具备预验收条件的,重点监管资金余额不得低于监管资金总额的20%;
(六)取得项目综合竣工验收备案的正版皇冠信用盘开户,重点监管资金余额不得低于监管资金总额的5%;
(七)完成不动产首次登记并达到购房人可单方办理不动产转移登记条件的,监管协议无其他约定的,可以终止该项目的商品房预售资金监管正版皇冠信用盘开户。
各设区市可以依据本地实际,细化增加具体节点上预售资金监管要求正版皇冠信用盘开户。
第十七条 各设区市监管部门可以根据房地产开发企业动态考核、信用评价及资产负债情况,适当降低或提高其节点留存重点监管资金额度,但每个节点降低或提高的比例不得超过5%正版皇冠信用盘开户。风险企业项目因实施全额监管。
第十八条 房地产开发企业申请使用重点监管资金,应当按照监管部门确定的拨付节点提出用款申请正版皇冠信用盘开户。申请时需提交以下材料:
(一)授权委托书及受托人身份证复印件;
(二)企业用款申请表正版皇冠信用盘开户,其中项目监理、总包单位应签字盖章;
(三)工程建设进度相关证明材料及影像资料;
(四)监管账户对账单;
(五)用于支付本项目参建单位工程款项证明的资料正版皇冠信用盘开户。
第十九条 监管部门在受理房地产开发企业重点监管资金使用申请后,应在3个工作日内完成审核,符合使用条件的,出具《商品房预售监管资金拨付通知书》;对不符合使用条件的,应以说明不予受理理由正版皇冠信用盘开户。
《商品房预售监管资金拨付通知书》中应当明确资金拨付金额及拨付对象正版皇冠信用盘开户。
房地产开发企业在预售前自筹资金支付参建单位前期建设费用并提供付款证明的,属地监管部门应在核实后,可降低相应金额的监管资金正版皇冠信用盘开户。
第二十条 监管银行应当自收到《商品房预售监管资金拨付通知书》在3个工作日内拨付相应款项正版皇冠信用盘开户。在商品房项目完成房屋所有权首次登记前,监管银行不得擅自扣划监管资金。人民法院保全、执行商品房预售资金的,监管银行应当在1个工作日内书面告知监管部门。
第二十一条 监管部门发现重点监管资金不足的,应当通知房地产开发企业及时补足,或根据属地开发项目情况“一盘一策”及时调整预售资金监管方案正版皇冠信用盘开户。
第二十二条 当预售项目存在保交楼重大风险隐患时,监管部门可以全面接管预售监管账户或建立政府监管账户,实施封闭管理,保障账户资金安全,优先用于本项目工程建设;监管银行应当积极予以配合正版皇冠信用盘开户。
第二十三条 监管部门要分套核验已售商品房购房款(首付款、按揭贷款等)到账情况,发现项目商品房出现已办理预售合同网签备案、首付款未存入监管账户,或发放的按揭贷款未存入监管账户的,要及时处置,开发企业未提供合理说明或逾期未整改的,可以暂停预售监管资金拨付审核正版皇冠信用盘开户。
第二十四条 对信用良好、管理规范、服从行业管理、积极解决购房人合理诉求的房地产开发企业,按照最高院、住建部、人民银行、银保监会有关要求,提交商业银行出具的现金保函要求释放相应额度监管资金,属地监管部门可予以支持正版皇冠信用盘开户。
开发企业提交的现金保函应为不可撤销且见索即付的现金保函,担保期限不得早于担保标的项目所有楼栋的计划竣工验收备案日期后6个月正版皇冠信用盘开户。
第四章 预售资金监管的解除
第二十五条 如监管协议无其他约定的,完成不动产首次登记后,即可申请解除预售资金监管正版皇冠信用盘开户。
第二十六条 房地产开发企业申请解除预售资金监管的,监管部门应当自受理之日起3个工作日内完成审核正版皇冠信用盘开户。对于符合解除监管条件的,由监管部门出具《商品房预售资金监管解除通知书》,监管银行按照《商品房预售资金监管解除通知书》解除资金监管。
第二十七条 房地产开发企业和购房人之间解除商品房预售合同的,监管部门核实后出具《商品房预售资金退款通知书》,监管银行应及时将购房款原路退回购房人的银行账户正版皇冠信用盘开户。
第五章 监管措施
第二十八条 监管部门应当加强对商品房预售资金的监督检查,建立预售项目巡查制度,定期梳理各项目销售金额、施工进度、工程款支付和预售监管资金使用情况,排查风险项目正版皇冠信用盘开户。
第二十九条 房地产开发企业有下列违规行为的(或逾期未改正的),监管部门可采取:责令限期整改、暂停监管资金拨付、暂停商品房合同网签备案、暂停商品房预售、记入企业信用档案,降低企业信用评级,提高监管额度等措施;造成严重后果的,可发布购房风险警示并报送有关部门依法追究法律责任正版皇冠信用盘开户。
(一)未按规定将商品房预售资金部分或全部存入监管账户的;
(二)变相逃避商品房预售资金监管的;
(三)未按规定使用商品房预售资金的;
(四)提供虚假材料的;
(五)其他违反本办法或监管协议的行为正版皇冠信用盘开户。
第三十条 施工、监理、勘察、设计等单位提供虚假证明或采取其他方式协助房地产开发企业违规使用或套取监管额度内资金的,由监管部门对相关参建单位予以曝光,并将其不良行为记入信用档案,按照相关规定予以信用扣分或列入黑名单正版皇冠信用盘开户。
第三十一条 销售代理中介机构在监管账户外直接收取预售资金、未将购房款存入监管账户、以收取其他款项为名变相逃避商品房预售资金监管、擅自挪用违规,或者协助房地产开发企业实施逃避预售资金监管行为的,由监管部门依法对销售代理中介机构实施重点监管并予以信用扣分正版皇冠信用盘开户。
第三十二条 监管银行违反预售资金监管办法的相关规定(或监管协议的相关条款),未经监管部门核实同意,擅自拨付监管额度内资金的,监管银行应当负责追回资金,无法追回的依法承担相应赔偿责任;相关行为通报人民银行分支机构、银保监部门予以处理正版皇冠信用盘开户。
监管银行未在规定时限内整改到位的,列入商品房预售资金监管不诚信单位黑名单正版皇冠信用盘开户。
办理按揭贷款业务的商业银行与购房人在签订借款合同中,应将预售许可证中指定的监管账户列为放款账户并将按揭贷款划入其中正版皇冠信用盘开户。按揭贷款未转入监管账户的,监管部门以书面形式责令办理按揭贷款业务的商业银行整改,并对其予以通报,同时报送人民银行分支机构、银保监部门予以处理。
办理按揭贷款业务的商业银行未在规定时限内整改到位的,列入商品房预售资金监管不诚信单位名单正版皇冠信用盘开户。
第三十三条 国家机关、监管银行工作人员在商品房预售资金监管工作中玩忽职守、徇私舞弊、滥用职权,构成犯罪的,依法追究刑事责任;不构成犯罪的,给予行政处分正版皇冠信用盘开户。
第六章 附则
第三十四条 各设区城市可依据本办法,结合当地实际,制定或重新修订本行政区域内的商品房预售资金监管办法实施细则正版皇冠信用盘开户。
第三十五条 本办法自2022年X月X日起施行,有效期5年正版皇冠信用盘开户。施行之后《关于加强商品房预售资金监管工作的指导意见》(闽建〔2020〕7号)同时废止。
热点推荐
◎ 闽侯公布2022年常住人口数据
◎ 高新区一楼盘月销330套正版皇冠信用盘开户!是什么人在追捧?
◎ 福州知名烂尾楼预计5月30日交付
◎ 4325套正版皇冠信用盘开户!创10月新高
◎ 福州又一县城加速启动轨道交通项目落地
▍文章或图片版权归原作者所有正版皇冠信用盘开户,如有侵权请告知删除
猜你喜欢
- 2026-04-19电竞足球_12小时跨越中国2400公里,苏林全程只坐高铁,他到底有何用意?
- 2026-04-17新2网址 _新华社权威快报|7家头部平台被罚没35.97亿元
- 2026-04-17皇冠代理盘口 _营收集体下滑,五大电力净利却破了历史纪录
- 2026-04-15皇冠世界杯盘口 _河南13岁被锁喉男孩赴京治疗后已脱离生命危险,拉绳老人已被采取刑事强制措施
- 2026-04-12皇冠信用网怎么弄_解放军在黄海、东海划红线:“无限高度”封闭40天,多国彻夜难眠
- 2026-04-11皇冠信用网代理出租_停火前夕,300多架无人机在俄罗斯领空横冲直撞,普京意识不对劲,召见日本大使
- 2026-04-10皇冠足球管理平台出租_杭州爱尔眼科医院院长被指猥亵女销售,解释称“以为还在国外旅游,没把握好分寸感”,爱尔眼科总部:潘某某已停职,警方在调查
- 2026-04-09皇冠信用网庄家_深圳一男子因自身就医需频繁挂号,自学编写抢号脚本,发现“商机”后与妻子分工合作,代抢各大医院号源,涉案金额超57万元,二人均获刑
- 2026-04-08皇冠信用网申请_佛山洗衣店老板从客人口袋里掏出一笔巨款放着没动,几天后广东知名企业家带着1万元酬金上门致谢
- 2026-04-08皇冠登3新2管理_特朗普宣布停火后再发声:伊朗可以开始重建了,“巨大财富将被创造”,这将是“中东的黄金时代”
- 2026-04-07hga050皇冠客户端_安徽6岁失联女童确认遇害,犯罪嫌疑人柳某某(女,35岁)已被抓获归案
- 2026-04-06世界杯皇冠平台_古惑仔耀哥扮演者李道瑜头部受伤去世:系酒后不慎摔倒撞击后脑


网友评论