皇冠登3新2管理_焦点观察 | 一千万辆下线背后,一汽丰田掉入电动化“泥潭”
皇冠信用盘开通(9990088.com)-开会_员出_租平_台,皇冠皇冠信用网/—开会员账号—(招登1登2登3(足球平台出租,
导语
燃油车质量问题频发,无奈用户集体投诉,电动车降价未挽颓势,一汽丰田进退维谷皇冠登3新2管理。
作者|张娜
编辑|DY
Car
召回、投诉皇冠登3新2管理,
“外强中干”
临近2023年3月15日国际消费者权益日,有些车企开始“出手了”皇冠登3新2管理。
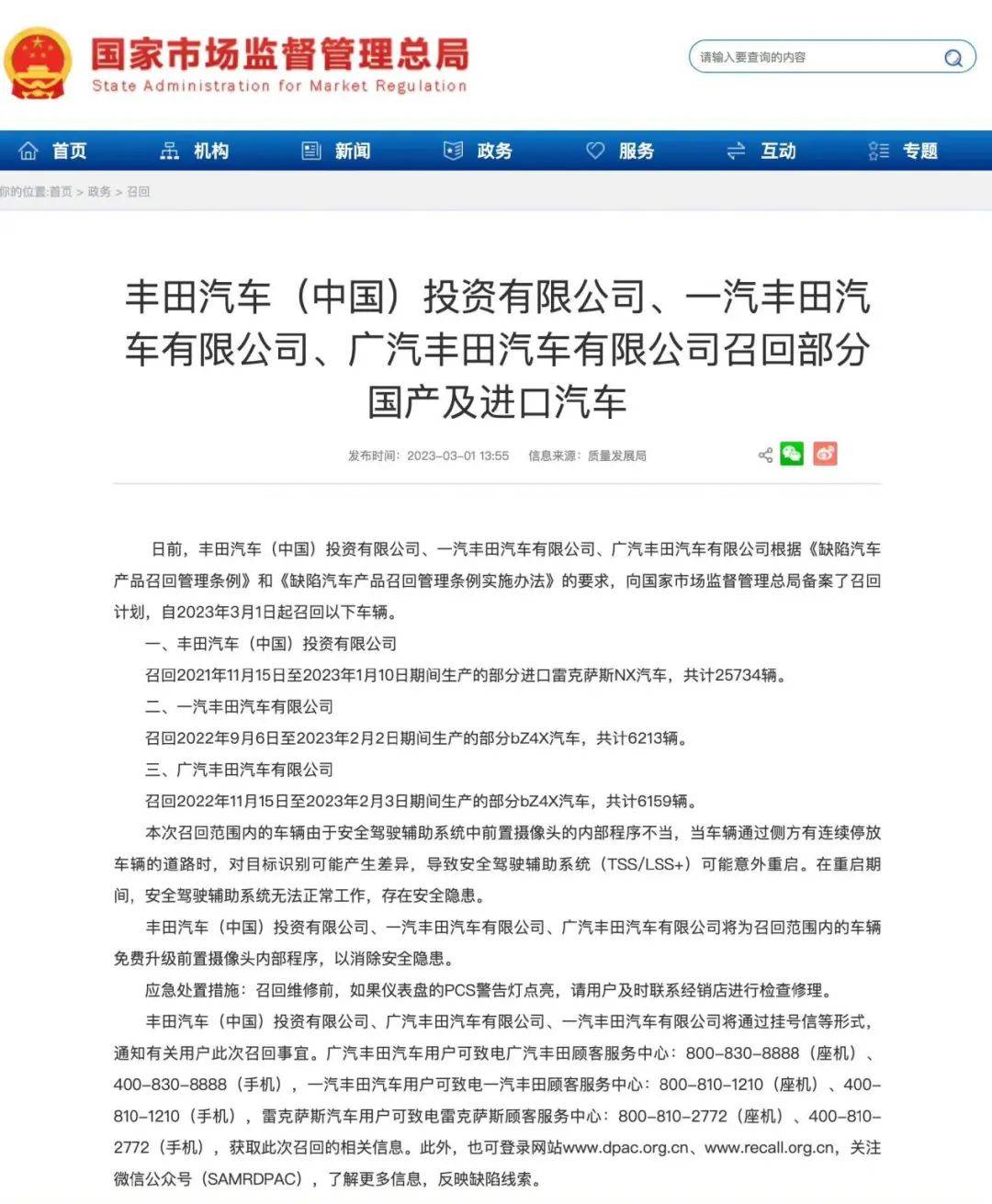
3月1日,据国家市场监督管理总局公布,丰田汽车(中国)投资有限公司、一汽丰田汽车有限公司、广汽丰田汽车有限公司根据《缺陷汽车产品召回管理条例》和《缺陷汽车产品召回管理条例实施办法》要求,向国家市场监督管理总局备案召回计划皇冠登3新2管理。

具体来看,丰田(中国)召回2021年11月15日至2023年1月10日期间生产的部分进口雷克萨斯NX汽车,共25734辆;一汽丰田召回2022年9月6日至2023年2月2期间生产的部分bZ4X汽车,共6213辆;广汽丰田召回2022年11月15日至2023年2月3日期间生产的部分bZ4X汽车,共6159辆皇冠登3新2管理。
召回原因是安全驾驶辅助系统中前置摄像头的内部程序不当,当车辆同通过侧方有连续停放车辆的道路时,对目标识别可能产生差异,导致安全驾驶辅助系统(TSS/LSS+)可能意外重启,在重启期间,安全驾驶辅助系统无法正常工作,存在安全隐患皇冠登3新2管理。
值得注意的是,一汽丰田召回的bZ4X数量甚至比实际售卖都多皇冠登3新2管理。根据中国汽车工业协会数据显示,今年1月,一汽丰田bZ4X销量仅160辆,2022年一汽丰田bZ4X销量仅2881辆,至1月车型累计销量仅3041辆。
一位不愿透露姓名的汽车分析师对《中国汽车画报》表示:召回在一定程度上确实能体现车企的责任心和担当意识,但临近3月15日的召回或给人的感觉貌似欲盖弥彰皇冠登3新2管理。
2022年11月28日,一汽丰田在全新第五工厂迎来第1000万辆汽车下线;同年12月,一汽丰田总销量达1000万辆,产销双双迈入“千万辆销量大关”皇冠登3新2管理。
只是千万辆下线背后是一汽丰田的外强中干皇冠登3新2管理。《中国汽车画报》注意到,在近30天的投诉排行榜TOP10中,一汽丰田三款车型上榜,分别是皇冠、皇冠陆放、卡罗拉,从投诉原因看,皇冠陆放的投诉内容基本是在车机系统上,例如,车机卡顿黑屏、OTA不升级等;皇冠问题则主要集中在仪表台老化开胶脱裂反光;卡罗拉同样是仪表台老化开裂反光,同时还包括变速箱异响顿挫。

事实上,早在2月1日,就有车主发布《全国皇冠陆放车主诉求书》(下简称《诉求书》)向一汽丰田厂家维权,其想通过和厂家沟通来解决问题皇冠登3新2管理。《诉求书》所言“之前绝大多数车主反映过车机的卡顿、黑屏、死机以及没有Carplay、Android auto无法进行手机投屏等问题,厂家没有给予合适的解决方案,这让广大车主们对一汽丰田公司的品牌信誉度大打折扣。”
不过截至发稿,一汽丰田并未做出相应解决方案,车质网上投诉回复也均显示“您的信息我们已经收到并已经安排跟进,感谢您的支持与谅解”皇冠登3新2管理。
皇冠陆放2021年推出,承袭“皇冠”头衔,一汽丰田本就有意要传承昔日情怀,只是尽管有情怀加持,皇冠陆放依旧卖不过“姊妹车型”汉兰达,中汽协数据显示,2022年全年广汽丰田汉兰达累计销量8.75万辆,而一汽丰田皇冠陆放仅5.63万辆,两者销量差距超3万辆皇冠登3新2管理。

无独有偶,曾经刚上市就加价的皇冠陆放,在2022年却走上降价之路皇冠登3新2管理。北京某一汽丰田4S店针对皇冠陆放系车型给出最高5万元现金优惠。
“开不坏的丰田车”陷入质量投诉漩涡,“三大件”的技术壁垒也逐渐丧失皇冠登3新2管理。曾经丰田系的发动机、变速箱、底盘的技术积累是国内自主品牌很长时间都无法拥有的,冲着“高质量”大部分消费者也宁愿舍弃配置、价格选择丰田合资车,只是如今其引以为傲的“高质量”成为了用户投诉集中地。
Car
bZ4X“以价换量”皇冠登3新2管理,
心力不足
燃油车“三大件”优势衰退,一汽丰田的电动车“降价”也未能走出“泥潭”皇冠登3新2管理。
2月9日,广汽丰田针对旗下纯电SUV车型bZ4X“官降”3万元,彼时坊间都在猜测一汽丰田纯电SUV车型bZ4X是否跟降,未想到的是,7天后,一汽丰田bZ4X限时优惠6万元的海报在网络上疯传皇冠登3新2管理。

降价后的bZ4X来到10万元至20万元这一价格市场,在这一市场中还有比亚迪、广汽埃安等车企,降价后竞争力能否提升还未有考究皇冠登3新2管理。
多位分析师表示,一汽丰田bZ4X降价或与特斯拉降价有关,特斯拉的降价给予竞争对手很大压力,所以不少车企纷纷降价来应对皇冠登3新2管理。除了丰田bZ4X外,赛力斯问界、小鹏、蔚来等车企同样官宣降价。
也有媒体分析,一汽丰田bZ4X降价是因车型实际销量远低于宁德时代起初拟定的协议产量,为避免电池挤压才进行降价处理皇冠登3新2管理。
根据相关信息,一汽丰田bZ4X搭载的是与宁德时代共同开发的三元锂电池,可实现电耗11.6kWh/100km,最高CLTC工况615km的续航皇冠登3新2管理。
事实上,从去年下半年开始,合资公司电动车便开始陆续降价,日产Ariya艾睿雅上市仅仅半个月,最大降幅就达到了4.5万左右,本田旗下的e:NS1、e:NP1极湃1也有2-3万的优惠皇冠登3新2管理。
乘联会秘书长崔东树对《中国汽车画报》坦言“产品竞争力、品牌号召力不强的情况下,面对严峻的销量危机,车企打‘价格战’无可厚非,但是如果频繁降价,也要考虑保值率问题皇冠登3新2管理。”
归根结底,降价是为了换取更大的市场空间,获取更多销量皇冠登3新2管理。从侧面也反映出一汽丰田bZ4X销量并不尽如意。
2022年10月25日,一汽丰田bZ4X正式上市,补贴后的官方指导价为19.98万元至28.48万元皇冠登3新2管理。根据中汽协数据显示,bZ4X上市至2023年1月三个月累计销量仅3000余辆,月均千辆并不算边缘,但与头部电动车型对比,如此销量无法与其竞争。

值得注意的是,在bZ4X上市几个月中,消费者对其印象并不好,如果深究销量不好的原因,背后反应出的是一汽丰田在电动化转型上的心力不足皇冠登3新2管理。
续航虚标,用户很无奈皇冠登3新2管理。一汽丰田官方表示bZ4X的“最高续航里程”为615KM(基于CLTC标准),百公里电耗为11.5 kWh。按照官方所言,该续航里程在电动车续航水准中排在前列,但令人意想不到的是,实际测试中,该车型续航较官方宣传打6折。
挪威媒体EIbiI24在实测中发现,丰田bZ4X前驱版本实际续航里程为407公里(标称516公里,WLTC标准);而当设置车内温度保持在20摄氏度时的标准路况( 70%乡村道路、 25%高速以及 5%城市驾驶)下,该车的实际续航仅为 297公里,不到 WLTP标称续航的60%皇冠登3新2管理。
值得注意的是,在bZ4X上市之际,上市“跳票”便是由于充电管理系统在低温的情况下不工作皇冠登3新2管理。
同样,作为一款价格在20万以上的车型,bZ4X在配置上“简陋”至无法和竞品比较皇冠登3新2管理。据了解,bZ4X低配车型没有全景影像、没有电动调节座椅、全系车型不支持座椅通风、按摩功能。
一汽丰田首款全新纯电轿车bZ3售价18.98万起,主驾驶位十分“简洁”,驾驶者侧的全车车窗控制按键由4个变为1个,仅用一个按键便可控制全车车窗,有网友表示这样的创新多此一举,不如多追求下车机创新皇冠登3新2管理。

上述分析师对《中国汽车画报》表示“面对比亚迪、蔚来、小鹏等国内新能源车企,一汽丰田在电动化上并没有很大的竞争力,想要复制燃油车时代的高光有些困难皇冠登3新2管理。”
乘联会数据显示,2023年1月,自主品牌新能源车渗透率39.4%,主流合资品牌新能源车渗透率仅2.4%;1月主流自主品牌新能源零售份额70.6%,同比提升3.3个百分点,合资品牌新能源车份额4.4%,同比下降1.1个百分点皇冠登3新2管理。而这种格局已经持续一年之余。
崔东树表示,电动化时代,合资品牌在华市场影响力正逐渐减弱皇冠登3新2管理。事实确实如此,2022年比亚迪新能源汽车累计销售186万辆稳居全球第一。
一位熟悉电动化的人士告诉《中国汽车画报》,“合资品牌电动化转型确实比国内自主品牌缓慢,加之其历史负担过重,完全转型尚有困难,但可以肯定的是,如果合资品牌仍守着燃油车过日子,那迟早会被替代皇冠登3新2管理。”
2023年一汽丰田站在千万销量的高台上,其任务十分重大,燃油车市场萎缩,电动化转型迫在眉睫,在电动化市场上能否重塑燃油车高光关系着丰田在华未来战略,只是谁能承其愿尚不可知皇冠登3新2管理。
猜你喜欢
- 2026-04-19皇冠信用网登1_网友称山西一酒店回访电话暴露其行程致家庭破碎,酒店回应:正常回访,但电话没接通
- 2026-04-18皇冠密码找回 _班凯罗25+5+6鲍尔23分 魔术大胜黄蜂晋级季后赛
- 2026-04-18皇冠ag hga050 _穆斯卡特:失球源自自身失误,为球员表现自豪 | 赛后谈
- 2026-04-17皇冠如何代理 _勒布朗-詹姆斯向湖人队发出警告:火箭队的真正威胁远不止凯文-杜兰特
- 2026-04-14皇冠信用网如何注册_新买的联想电脑频繁死机 重装系统、换硬盘都没修好,消费者要求“多维换机”遭拒
- 2026-04-14皇冠信用网代理注册_重磅!卢卡-东契奇今日归队,湖人季后赛首战能否复出?
- 2026-04-13皇冠足球平台代理_浓烟遮天蔽日!阿联酋快顶不住了,以军承认伊朗还有一半发射器!
- 2026-04-13皇冠信用网在哪里开通_2个多小时,北京交警拦停六七十辆摩托车
- 2026-04-12皇冠信用网会员如何申请_李和宸:和温瑞博打出最好一场男双比赛 赛前没想到能赢冠军
- 2026-04-12皇冠信用网注册账号_巴外长对华出言不逊,不到24小时巴总统穆利诺打圆场,完全没了此前的嚣张态度
- 2026-04-12怎么注册皇冠信用网_美国爆出丑闻:美军真实伤亡惨烈,政府或故意隐瞒,全美热议!
- 2026-04-09皇冠信用平台出租出售_美伊同意停火,但以色列还在进攻,特朗普答应伊提出的苛刻条件,伊朗丑话说前头


网友评论