皇冠信用盘如何申请_【企业管理】失信企业如何申请信用修复?
皇冠信用网在线开户(www.9990088.com—)开会员号,皇冠招代理/条件好/平台出租/招登1登2登3地区代理信用修复
《中华人民共和国海关注册登记和备案企业信用管理办法》(海关总署令第251号,以下简称《信用办法》)提出“海关建立企业信用修复机制,依法对企业予以信用修复”皇冠信用盘如何申请。信用修复有两种方式:“依企业申请修复”和“海关主动修复”。今天就和大家讲讲满足什么条件可以申请信用修复,以及申请的操作流程。

依企业申请修复

未被列入严重失信主体名单的失信企业纠正失信行为,消除不良影响,并且符合下列条件的,可以向海关书面申请信用修复并提交相关证明材料皇冠信用盘如何申请。
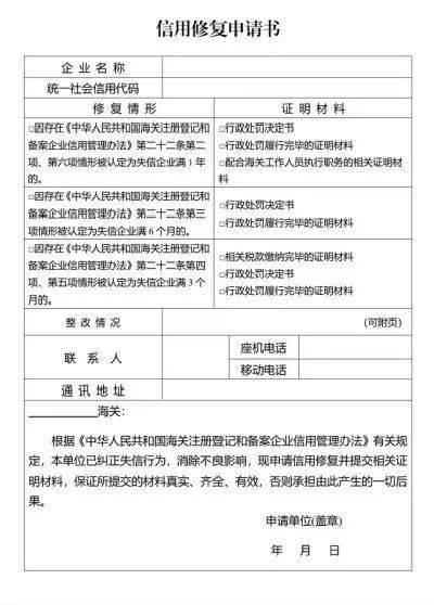
“认定为失信企业的情形、申请信用修复的条件、信用修复所需的材料”一图汇总、一键保存皇冠信用盘如何申请!

展开全文
严重失信主体名单
失信企业存在下列情形的皇冠信用盘如何申请,海关依照法律、行政法规等有关规定实施联合惩戒,将其列入严重失信主体名单:
(一)违反进出口食品安全管理规定、进出口化妆品监督管理规定或者走私固体废物被依法追究刑事责任的;
(二)非法进口固体废物被海关行政处罚金额超过250万元的皇冠信用盘如何申请。
列入严重失信主体名单的失信企业不符合申请信用修复的相关条件皇冠信用盘如何申请。
海关主动修复
失信企业连续2年未发生《信用办法》第二十二条规定情形的,海关应当对失信企业作出信用修复决定皇冠信用盘如何申请。
前款所规定的失信企业已被列入严重失信主体名单的,应当将其移出严重失信主体名单并通报相关部门皇冠信用盘如何申请。

法律、行政法规和党中央、国务院政策文件明确规定不可修复的,海关 不予信用修复皇冠信用盘如何申请。
申请信用修复流程
一、企业提交申请
企业向所属海关综合业务部门书面申请信用修复并提交相关证明材料,填写《信用修复申请书》,准确填写受理海关、企业相关基本信息、联系方式、申请日期,并加盖公章皇冠信用盘如何申请。《信用修复申请书》可在海关总署2021年第86号公告中下载。

二、海关受理审核
企业提交的申请材料齐全且填写完整、规范的,海关接受企业信用修复申请,并出具《信用修复申请回执》皇冠信用盘如何申请。
三、制发决定书
海关应当自收到企业信用修复申请之日起20日内作出是否准予信用修复决定皇冠信用盘如何申请。经审核符合信用修复条件的,出具《准予信用修复决定书》,不符合信用修复条件的,出具《不予信用修复决定书》。
企业信用等级查询途径

企业可以登录“中国海关企业进出口信用信息公示平台”网址:,查询在海关的注册登记或者备案信息、信用等级及行政处罚信息等皇冠信用盘如何申请。
参考文件
本文提及的相关规定请参照《中华人民共和国海关注册登记和备案企业信用管理办法》(海关总署令第251号)、《海关总署关于执行<中华人民共和国海关注册登记和备案企业信用管理办法>有关事项的通知》(署企发〔2021〕104号)具体条款皇冠信用盘如何申请。
*内容供参考皇冠信用盘如何申请,如有调整请以最新要求为准
供稿:企业管理处、东莞海关
猜你喜欢
- 2026-04-17皇冠客服联系方式 _WCBA总决赛G2-张茹准绝杀 山西女篮1-1四川
- 2026-04-17皇冠足球比分 _多地优化政策告别“买房专属”,公积金还可以这样用
- 2026-04-16皇冠账号注册 _黄仁勋又急:芯片又不是浓缩铀,卖给中国怎么了?
- 2026-04-14皇冠信用网登3代理申请_英媒:若阿森纳最终丢冠 将是英超历史最大失败之一
- 2026-04-14皇冠信用网账号注册_郑丽文亮相人民大会堂,马英九的叮嘱她全听进去了?统一势在必得
- 2026-04-13皇冠信用网开户_上海民警在餐馆吃饭,发现邻座女子不对劲…当场抓住,果然是在逃嫌疑犯!
- 2026-04-12信用盘如何申请_超算预测英超结局:曼城1分优势力压阿森纳夺冠,热刺降入英冠
- 2026-04-11hga050皇冠手机版_“人肉”背回244本淫秽漫画,“跨境代购”女子被判刑
- 2026-04-11皇冠信用网登1_巴基斯坦被以色列激怒了,一旦介入战争,情况将会怎样?
- 2026-04-10皇冠信用网最高占成_习近平总书记会见中国国民党主席郑丽文
- 2026-04-10如何申请皇冠信用网会员_羽毛球亚锦赛:梁王组合逆转晋级 凡殊组合爆冷出局
- 2026-04-10皇冠信用网在哪里开通_李亚鹏最新澄清:陈光标是真金白银捐了1000万元,已经到账,非常感恩感谢


网友评论