皇冠信用出租_出租屋信用“一屏管理”,越秀做法获评全市年度信用创新应用案例
世界杯皇冠足球平台(www.9990088.com)-开会_员出_租平_台,皇冠信用网/—开会员账号—(招登1登2登3(平台出租,出租屋管理如何与信用建设结合?越秀在今年做出了探索,全区出租屋治安、刑事案件实现“双下降”,居民消防安全和依法纳税意识进一步提高,相关做法还被评为 2023年度广州市信用创新应用案例皇冠信用出租。
记者从越秀区获悉,今年以来,越秀区在全区创新推行出租屋信用承诺制,通过“承诺签署—数据赋能—守信激励”等系列举措,探索将出租屋信用情况与房屋租赁、公共服务等挂钩,加强对出租屋相关主体的服务和监管,有效提高了管理水平、减轻了基层负担、弘扬了诚信文化、丰富了治理路径皇冠信用出租。

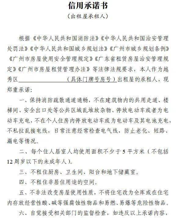
一方面,越秀将出租屋相关责任主体遵守出租屋规定、主动整改出租屋安全隐患、落实出租屋登记备案、自觉履行纳税义务等纳入信用内容,制定信用承诺书统一范式,线上线下多渠道开展宣传推广,通过自主承诺方式,提高出租屋自然人主体消防安全和诚实守信意识,逐步推动相应主体从“政府部门要我做”变为“我承诺,我要做”皇冠信用出租。目前,全区共发动11988套出租屋相关主体签订信用承诺书。

另一方面,依托“信用越秀”综合信用服务平台,越秀设计研发“信用+”出租屋管理信用监测平台,将出租屋相关责任主体信用情况纳入市公共信用信息管理系统皇冠信用出租。对出租屋安全隐患和信用承诺履行情况进行平台监测、智能分析,将相关信息数据陆续上传至“信用+”出租屋管理信用监测平台,实现出租屋守信情况“一屏管理”。
展开全文

制定有效的激励措施能够增强制度的管理效能,越秀依法依规纳入信息主体的守信信息,信用数据主要用作正面宣传,承诺人积极履行承诺的,其所在出租屋的地址信息将在“信用越秀”等公共平台公开,作为优质出租屋进行宣传推介,提高社会关注,提供租赁参考,推动出租屋相关责任主体主动整改房屋安全隐患、进行出租屋登记备案和履行缴税义务,以信用承诺为载体,引导更多出租屋租赁双方理解和重视信用,构建安全风险共治、责任共担链条,织密织牢出租屋安全防护网皇冠信用出租。



南方+记者 马艺天
【作者】 马艺天
【来源】 南方报业传媒集团南方+客户端
猜你喜欢
- 2026-04-17皇冠客服联系方式 _WCBA总决赛G2-张茹准绝杀 山西女篮1-1四川
- 2026-04-17皇冠足球比分 _多地优化政策告别“买房专属”,公积金还可以这样用
- 2026-04-16皇冠账号注册 _黄仁勋又急:芯片又不是浓缩铀,卖给中国怎么了?
- 2026-04-14皇冠信用网登3代理申请_英媒:若阿森纳最终丢冠 将是英超历史最大失败之一
- 2026-04-14皇冠信用网账号注册_郑丽文亮相人民大会堂,马英九的叮嘱她全听进去了?统一势在必得
- 2026-04-13皇冠信用网开户_上海民警在餐馆吃饭,发现邻座女子不对劲…当场抓住,果然是在逃嫌疑犯!
- 2026-04-12信用盘如何申请_超算预测英超结局:曼城1分优势力压阿森纳夺冠,热刺降入英冠
- 2026-04-11hga050皇冠手机版_“人肉”背回244本淫秽漫画,“跨境代购”女子被判刑
- 2026-04-11皇冠信用网登1_巴基斯坦被以色列激怒了,一旦介入战争,情况将会怎样?
- 2026-04-10皇冠信用网最高占成_习近平总书记会见中国国民党主席郑丽文
- 2026-04-10如何申请皇冠信用网会员_羽毛球亚锦赛:梁王组合逆转晋级 凡殊组合爆冷出局
- 2026-04-10皇冠信用网在哪里开通_李亚鹏最新澄清:陈光标是真金白银捐了1000万元,已经到账,非常感恩感谢


网友评论