登1登2登3代理
热门标签

皇冠信用出租_这家小贷变相出租牌照被罚,曾与51信用卡、微米云服等合作

时间:2024-02-24   阅读:2847

皇冠信用网去哪里弄(9990088.com—)开会员号,占成\登3代理\皇冠皇冠信用盘_(招登1登2平台出租曾被开甲财经多次曝光向外出租牌照的“浩瀚汇通小贷”终于收到了监管的罚单皇冠信用出租。

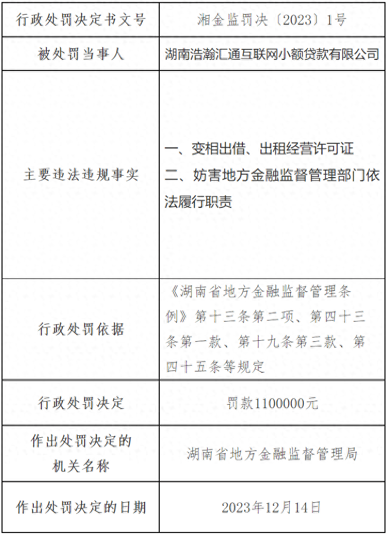
近日,湖南地方金融监督管理局开出罚单,湖南浩瀚汇通互联网小额贷款有限公司(下称:浩瀚汇通小贷)因“变相出借、出租经营许可证、妨害地方金融监督管理部门依法履行职责”两项违规被罚款110万元皇冠信用出租。

皇冠信用出租_这家小贷变相出租牌照被罚皇冠信用出租,曾与51信用卡、微米云服等合作

根据《湖南省地方金融监督管理条例》第十三条第二项规定,地方金融组织不得从事出借、出租或者变相出借、出租经营许可证或者相关审批文件皇冠信用出租。

皇冠信用出租_这家小贷变相出租牌照被罚皇冠信用出租,曾与51信用卡、微米云服等合作

开甲财经注意到,在湖南省地方金融监管局搜索“湖南浩瀚汇通互联网小额贷款有限公司”显示:浩瀚汇通小贷曾被多人投诉“违规催收”,“收取高额费用”皇冠信用出租。

皇冠信用出租_这家小贷变相出租牌照被罚皇冠信用出租,曾与51信用卡、微米云服等合作

展开全文

事实上,开甲财经曾撰写多篇文章曝光“浩瀚汇通小贷”出租牌照的事实皇冠信用出租。

2022年12月28日皇冠信用出租,开甲财经发布《51信用卡走出亏损泥潭:背靠8850万用户,发放年化近36%贷款》一文显示:

51信用卡在江西省抚州市注册成立的抚州市恩牛网络小额贷款有限公司被取消小贷牌照资格后,抚州市恩牛网络小额贷款有限公司已更名为抚州市恩牛网络技术有限公司皇冠信用出租。

与此同时,51信用卡为继续提供信贷撮合业务,疑似采取“挂靠”方式与湖南浩瀚汇通互联网小额贷款有限公司合作(简称“浩瀚小贷”)皇冠信用出租。表面上看,51信用卡管家—51人品贷由浩瀚小贷提供服务,但实际上,51信用卡的信贷撮合业务仍由51信用卡旗下公司直接提供。

2023年2月14日皇冠信用出租,开甲财经发布《51公积金变纯引流平台,曾关联多家现金贷踩雷“投融家”》一文显示:

开甲财经发现,“51公积金”旗下随时贷APP也挂靠湖南浩瀚汇通互联网小额贷款有限公司开展互联网贷款业务皇冠信用出租。不过,小编注意到“随时贷”已不再从事助贷业务,而是直接为贷款中介/贷款超市引流。

2023年4月18日皇冠信用出租,开甲财经发布《利率300%!深圳微米云服电商掩盖下的“狂飙”式高利贷遭上千人投诉》一文显示:

开甲财经下载“微享铺子”并注册后发现,虽然“微享铺子”宣称自己是电商平台,但页面显示其实际是一个贷款平台皇冠信用出租。平台运营主体为深圳微米信息服务有限公司,首页展示最高贷款金额为10万元,年化利率14.4%起。微享铺子App里的个人征信授权书显示,其合作方为湖南浩瀚汇通互联网小额贷款有限公司。

湖南省地方金融监管局最新引发的《湖南省小额贷款公司分类监管评级办法》中同样将此规定增加至一票否决直接评为D级的有十八条情形之一皇冠信用出租。

今年8月份湖南省公布的2022年小贷公司监管评级结果中,11家被评为最低档D,其中就包括浩瀚汇通小贷,也是唯一一家评级为D类网络小贷皇冠信用出租。如今看来,被评为D类或因以上违规有关。

来源:开甲财经

声明:本文仅作为知识分享,只为传递更多信息!本文不构成任何投资建议,任何人据此做出投资决策,风险自担皇冠信用出租。

上一篇:皇冠登一登二登三区别_肇庆这条龙,三登央视!

下一篇:如何申请皇冠代理_如何向税务机关申请开具代理出口货物证明?

猜你喜欢

网友评论