登1登2登3代理
热门标签

皇冠信用網会员开户申请 _山西零售龙头“美特好”多家门店闭店调改,部分门店出现货架大面积空置、购物限流、退卡时间长,相关部门已与企业对接,太原市消协:此次是调改并非彻底停业

时间:2025-12-11   阅读:763

皇冠信用网登3代理(www.hg01.vip)提供皇冠_官方信用网线上直营平台,皇冠信用盘代理帐号申请、包含信用网会员注册极目新闻记者 郭迩

近期,太原美特好超市因经营策略调整,陆续出现多家门店闭店调改,部分营业门店出现商品补货延迟、货架大面积空置、退卡时间长等情况,相关投诉在平台短时间内迅速上升,一些储值卡使用等消费问题也接踵而至皇冠信用網会员开户申请 。12月11日,针对上述问题,记者致电了山西省商务厅,工作人员称有相关部门人员正在和企业对接处理,已经进行了开会讨论。太原市消费者协会工作人员回复记者称,美特好超市属于山西省重点企业,此次闭店是进行调整改造并非彻底停业。

皇冠信用網会员开户申请
_山西零售龙头“美特好”多家门店闭店调改皇冠信用網会员开户申请
,部分门店出现货架大面积空置、购物限流、退卡时间长,相关部门已与企业对接,太原市消协:此次是调改并非彻底停业

记者实探皇冠信用網会员开户申请 ,发现太原大量美特好门店闭店调改(记者实拍)

皇冠信用網会员开户申请
_山西零售龙头“美特好”多家门店闭店调改皇冠信用網会员开户申请
,部分门店出现货架大面积空置、购物限流、退卡时间长,相关部门已与企业对接,太原市消协:此次是调改并非彻底停业

记者实探皇冠信用網会员开户申请 ,发现太原大量美特好门店闭店调改(记者实拍)

皇冠信用網会员开户申请
_山西零售龙头“美特好”多家门店闭店调改皇冠信用網会员开户申请
,部分门店出现货架大面积空置、购物限流、退卡时间长,相关部门已与企业对接,太原市消协:此次是调改并非彻底停业

展开全文

记者实探皇冠信用網会员开户申请 ,发现太原大量美特好门店闭店调改(记者实拍)

12月11日,极目新闻记者来到太原市多家美特好门店,发现其已经暂停营业,门上贴的公告写着:2025年12月11日起,美特好进入焕新调改,敬请期待皇冠信用網会员开户申请 。有来此的消费者告诉记者称,他们持有的美特好购物卡金额在数百元至千元不等,听说美特好超市要进行闭店改造,担心卡上钱花不出去就想着赶紧来消费,结果发现门店已经暂停营业。

随后记者又致电了美特好旗下焕新品牌“开心大集”太原市滨河门店皇冠信用網会员开户申请 。工作人员称,超市目前正在营业中,但是顾客特别多,因此采取了限流措施,来此购物需要在商场外排队,并且门店消费者特别多,现在存在缺货情况,需要等晚上闭店之后才能进行补货。持有美特好购物卡的消费者可以来此消费,但是如果想退卡,需要提交资料后等半年时间。

皇冠信用網会员开户申请
_山西零售龙头“美特好”多家门店闭店调改皇冠信用網会员开户申请
,部分门店出现货架大面积空置、购物限流、退卡时间长,相关部门已与企业对接,太原市消协:此次是调改并非彻底停业

来太原市正在营业的“美特好”开心大集门店消费的顾客(来源:网络)

皇冠信用網会员开户申请
_山西零售龙头“美特好”多家门店闭店调改皇冠信用網会员开户申请
,部分门店出现货架大面积空置、购物限流、退卡时间长,相关部门已与企业对接,太原市消协:此次是调改并非彻底停业

来太原市正在营业的“美特好”开心大集门店消费的顾客(来源:网络)

皇冠信用網会员开户申请
_山西零售龙头“美特好”多家门店闭店调改皇冠信用網会员开户申请
,部分门店出现货架大面积空置、购物限流、退卡时间长,相关部门已与企业对接,太原市消协:此次是调改并非彻底停业

“美特好”开心大集门店货架大面积空置(来源:网络)

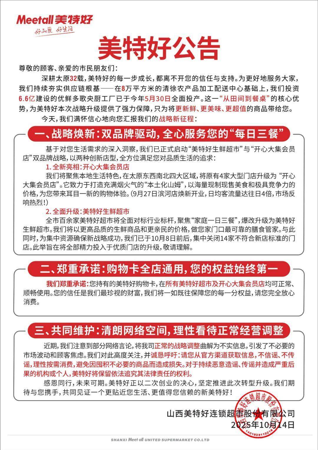
11月4日,美特好发布2025年-2026年新开店+调改店计划官方公告:首先,我们想对所有信赖和支持美特好32年的朋友们,表示真挚的感谢,同时也为近期因公司战略调整给大家带来的困扰,致以诚恳的歉意皇冠信用網会员开户申请 。此次25家门店新开+调改,是美特好战略焕新、服务升级的重要里程碑。暂时的调整,是为了更好地出发。我们期待,在不久的未来,能继续参与您有滋有味的每一天。10月14日,美特好超市发布公告称,消费者持有的美特好购物卡,在所有美特好超市及开心大集会员店均可正常、顺畅使用。并且呼吁顾客按需消费,避免因囤积不必要的商品而造成损失。

皇冠信用網会员开户申请
_山西零售龙头“美特好”多家门店闭店调改皇冠信用網会员开户申请
,部分门店出现货架大面积空置、购物限流、退卡时间长,相关部门已与企业对接,太原市消协:此次是调改并非彻底停业

美特好超市此前发布闭店调改公告

皇冠信用網会员开户申请
_山西零售龙头“美特好”多家门店闭店调改皇冠信用網会员开户申请
,部分门店出现货架大面积空置、购物限流、退卡时间长,相关部门已与企业对接,太原市消协:此次是调改并非彻底停业

美特好超市此前发布公告

据此前媒体报道,为充分保障消费者合法权益,保障消费者满意消费,同时引导本土零售头部企业美特好进一步规范经营行为、合理调整经营策略,妥善处理售后问题、稳定市场秩序皇冠信用網会员开户申请 。10月15日下午,省市场监管局12315消费投诉举报指挥中心(以下简称省12315中心)、省消协、太原市12315消费者申诉举报中心(以下简称市12315中心)、太原市消协在府西街办公区对美特好超市进行了约谈。约谈会议明确要求美特好超市要立即整改,要履行好《消费者权益保护法》等法规规定的经营者义务,保障消费者正常消费、便利消费;要保障商品质量满足消费者需求,自觉维护好市场秩序;要保障商品品类、数量,消费者可自由选择商品;要保证消费者可以顺利退卡;如果再闭店,要按相关规定至少提前30日及时告知到消费者。

美特好超市表示,他们将通过系统性整改实现四大核心目标:一是保障商品供应充足,杜绝缺货影响消费;二是规范闭店、新开店及战略转型流程,保障消费者知情权与购物便捷性;三是全面优化消费者权益保障措施,提升消费体验;四是建立健全舆情防控与应急机制,重塑消费者信任,避免引发社会问题皇冠信用網会员开户申请 。

(来源:极目新闻)

上一篇:皇冠信用网登2代理申请 _泽连斯基突然“爆料”,中俄合作竟是“主权买卖”?

下一篇:如何代理皇冠信用網 _切尔西边锋泰瑞克·乔治的未来:斯特拉斯堡成为新起点?

猜你喜欢

网友评论